Suppr超能文献

早年经历与女性生殖衰老相关:一项英国生物银行研究。

Events in Early Life are Associated with Female Reproductive Ageing: A UK Biobank Study.

作者信息

Ruth Katherine S, Perry John R B, Henley William E, Melzer David, Weedon Michael N, Murray Anna

机构信息

Genetics of Complex Traits, University of Exeter Medical School, RILD Level 3, Royal Devon &Exeter Hospital, Barrack Road, Exeter, EX2 5DW, UK.

MRC Epidemiology Unit, University of Cambridge School of Clinical Medicine, Box 285 Institute of Metabolic Science, Cambridge Biomedical Campus, Cambridge, CB2 0QQ, UK.

出版信息

Sci Rep. 2016 Apr 20;6:24710. doi: 10.1038/srep24710.

Abstract

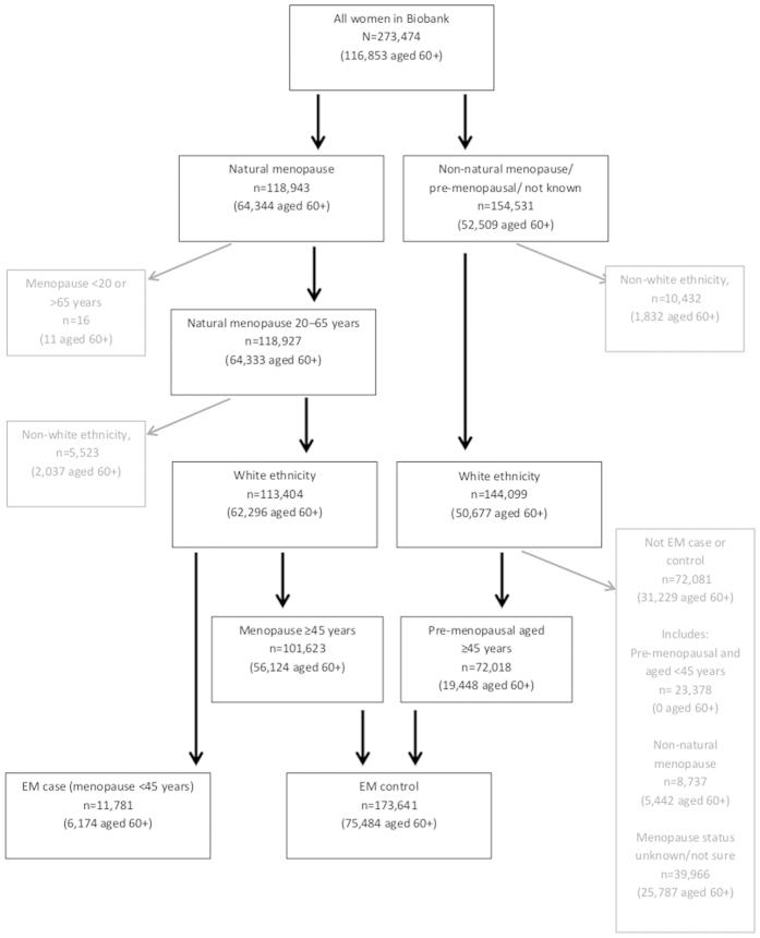
The available oocyte pool is determined before birth, with the majority of oocytes lost before puberty. We hypothesised that events occurring before birth, in childhood or in adolescence ('early-life risk factors') could influence the size of the oocyte pool and thus the timing of menopause. We included cross-sectional data from 273,474 women from the UK Biobank, recruited in 2006-2010 from across the UK. We analysed the association of early menopause with events occurring before adulthood in 11,781 cases (menopause aged under 45) and 173,641 controls (menopause/pre-menopausal at ≥ 45 years), in models controlling for potential confounding variables. Being part of a multiple birth was strongly associated with early menopause (odds ratio = 1.42, confidence interval: 1.11, 1.82, P = 8.0 × 10(-9), fully-adjusted model). Earlier age at menarche (odds ratio = 1.03, confidence interval: 1.01, 1.06, P = 2.5 × 10(-6)) and earlier year of birth were also associated with EM (odds ratio = 1.02, confidence interval: 1.00, 1.04, P = 8.0 × 10(-6)). We also confirmed previously reported associations with smoking, drinking alcohol, educational level and number of births. We identified an association between multiple births and early menopause, which connects events pre-birth, when the oocyte pool is formed, with reproductive ageing in later life.

摘要

可用的卵母细胞库在出生前就已确定,大多数卵母细胞在青春期前就已丢失。我们假设在出生前、儿童期或青春期发生的事件(“早期生活风险因素”)可能会影响卵母细胞库的大小,进而影响绝经时间。我们纳入了来自英国生物银行的273474名女性的横断面数据,这些女性于2006年至2010年在英国各地招募。在控制潜在混杂变量的模型中,我们分析了11781例早期绝经病例(绝经年龄在45岁以下)和173641例对照(绝经/绝经前年龄≥45岁)中成年前发生的事件与早期绝经之间的关联。多胞胎与早期绝经密切相关(优势比=1.42,置信区间:1.11,1.82,P=8.0×10⁻⁹,完全调整模型)。初潮年龄较早(优势比=1.03,置信区间:1.01,1.06,P=2.5×10⁻⁶)和出生年份较早也与早期绝经有关(优势比=1.02,置信区间:1.00,l.04,P=8.0×10⁻⁶)。我们还证实了先前报道的与吸烟、饮酒、教育水平和生育次数的关联。我们发现多胞胎与早期绝经之间存在关联,这将卵母细胞库形成时的出生前事件与晚年的生殖衰老联系了起来。

https://cdn.ncbi.nlm.nih.gov/pmc/blobs/3d7d/4837365/763097deb7ac/srep24710-f1.jpg

文献AI研究员

20分钟写一篇综述,助力文献阅读效率提升50倍。

立即体验

用中文搜PubMed

大模型驱动的PubMed中文搜索引擎

马上搜索

文档翻译

学术文献翻译模型,支持多种主流文档格式。

立即体验