Suppr超能文献

来自普通黄胡蜂毒液的MP-V1是一种新型马斯托帕兰,具有卓越的抗菌活性。

MP-V1 from the Venom of Social Wasp Vespula vulgaris Is a de Novo Type of Mastoparan that Displays Superior Antimicrobial Activities.

作者信息

Kim Yangseon, Son Minky, Noh Eun-Young, Kim Soonok, Kim Changmu, Yeo Joo-Hong, Park Chanin, Lee Keun Woo, Bang Woo Young

机构信息

National Institute of Biological Resources (NIBR), Environmental Research Complex, Incheon 404-708, Korea.

Division of Applied Life Science (BK21 Plus) & Plant Molecular Biology and Biotechnology Research Center (PMBBRC), Gyeongsang National University (GNU), 501 Jinju-daero, Jinju 660-701, Korea.

出版信息

Molecules. 2016 Apr 19;21(4):512. doi: 10.3390/molecules21040512.

Abstract

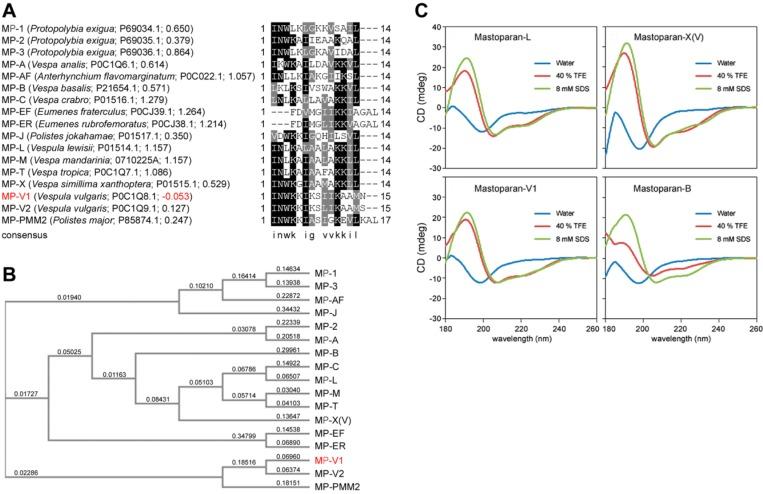
Mastoparans from the venom of social wasps have attracted considerable attention as effective antibiotic candidates. In this study, mastoparan V1 (MP-V1) from Vespula vulgaris was first disclosed to have a peptide amino acid sequence distinct from typical mastoparans and its biochemical properties and antimicrobial effects were compared with those of typical mastoparans MP-L, -X(V) and -B. Circular dichroism (CD) spectroscopy revealed that MP-V1 and -X(V) form more stable α-helical conformations in lipid membrane-like environments than MP-L and -B. In parallel, these two also showed more effective antimicrobial activities against the pathogens than did MP-L and -B. Although MP-V1 had a less stable α-helical conformation than MP-X(V), it showed stronger antimicrobial effects against Streptococcus mutans and Salmonella enterica than MP-X(V). In the meantime, analysis of hemolytic activity revealed a range of doses (~50 μM) that exhibited little potent cytotoxicity on human erythrocytes. Finally, the atypical MP-V1 peptide amino acid sequence provided important clues to understanding its antimicrobial mechanism from a structural perspective. Therefore, it has been concluded that MP-V1 is a de novo type of mastoparan with superior antimicrobial activities against both pathogenic bacteria and fungi, which may be useful in developing multipurpose antimicrobial drugs against infectious diseases.

摘要

来自群居黄蜂毒液的蜂毒肽作为有效的抗生素候选物受到了广泛关注。在本研究中,首次发现来自普通黄胡蜂的蜂毒肽V1(MP-V1)具有与典型蜂毒肽不同的肽氨基酸序列,并将其生化特性和抗菌效果与典型蜂毒肽MP-L、-X(V)和-B进行了比较。圆二色性(CD)光谱显示,与MP-L和-B相比,MP-V1和-X(V)在类脂膜环境中形成更稳定的α-螺旋构象。同时,这两者对病原体的抗菌活性也比MP-L和-B更有效。虽然MP-V1的α-螺旋构象比MP-X(V)不稳定,但它对变形链球菌和肠炎沙门氏菌的抗菌效果比MP-X(V)更强。与此同时,溶血活性分析显示,一系列剂量(约50μM)对人红细胞几乎没有明显的细胞毒性。最后,非典型的MP-V1肽氨基酸序列为从结构角度理解其抗菌机制提供了重要线索。因此,可以得出结论,MP-V1是一种新型的蜂毒肽,对病原菌和真菌均具有优异的抗菌活性,这可能有助于开发针对传染病的多功能抗菌药物。

https://cdn.ncbi.nlm.nih.gov/pmc/blobs/2b53/6273832/07c7b296f785/molecules-21-00512-g001.jpg

文献AI研究员

20分钟写一篇综述,助力文献阅读效率提升50倍。

立即体验

用中文搜PubMed

大模型驱动的PubMed中文搜索引擎

马上搜索

文档翻译

学术文献翻译模型,支持多种主流文档格式。

立即体验