Suppr超能文献

一种基于接种的tau蛋白病细胞分析方法。

A seeding based cellular assay of tauopathy.

作者信息

Xu Yin, Martini-Stoica Heidi, Zheng Hui

机构信息

Huffington Center on Aging, Baylor College of Medicine, Houston, TX, USA.

Interdepartmental Program of Translational Biology and Molecular Medicine, Baylor College of Medicine, Houston, TX, USA.

出版信息

Mol Neurodegener. 2016 Apr 26;11:32. doi: 10.1186/s13024-016-0100-9.

Abstract

BACKGROUND

Tauopathy is characterized by neurofibrillary tangles composed of insoluble hyperphosphorylated tau protein. Currently, cellular models that mimic neurofibrillary tangles in vitro are lacking. Previous studies indicate that neurofibrillary tangles form via a prion replication mechanism. In the present work, we establish a seeding based cellular model according to the prion hypothesis.

RESULTS

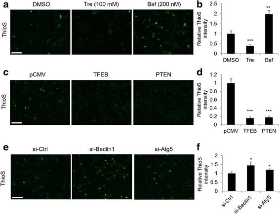
We show that cellular soluble tau can be converted to insoluble tau by seeds from the brain lysate of rTg4510 mice or synthetically generated preformed tau fibrils (PFFs). The cellular insoluble tau exhibits classic features of neurofibrillary tangles. Using genetic and pharmacological methods, we demonstrate that inhibition of autophagy increases whereas enhancement of autophagy reduces insoluble tau in our seeding based cellular model. The insoluble tau can be detected and quantified by thioflavin-S staining, thus allowing us to adapt our cellular model to a high-content image-based screening platform.

CONCLUSIONS

Our seeding based cellular model reproduces neurofibrillary tangle pathology in vitro and serves as a useful tool for studying tauopathy and identifying tau modulators.

摘要

背景

tau蛋白病的特征是由不溶性高磷酸化tau蛋白组成的神经原纤维缠结。目前,缺乏在体外模拟神经原纤维缠结的细胞模型。先前的研究表明,神经原纤维缠结通过朊病毒复制机制形成。在本研究中,我们根据朊病毒假说建立了一种基于种子的细胞模型。

结果

我们发现,来自rTg4510小鼠脑裂解物的种子或合成生成的预形成tau纤维(PFFs)可将细胞可溶性tau转化为不溶性tau。细胞内不溶性tau表现出神经原纤维缠结的典型特征。通过遗传和药理学方法,我们证明在我们基于种子的细胞模型中,抑制自噬会增加不溶性tau,而增强自噬则会减少不溶性tau。不溶性tau可以通过硫黄素-S染色进行检测和定量,从而使我们能够将细胞模型应用于基于高内涵图像的筛选平台。

结论

我们基于种子的细胞模型在体外重现了神经原纤维缠结病理,是研究tau蛋白病和鉴定tau调节剂的有用工具。

https://cdn.ncbi.nlm.nih.gov/pmc/blobs/b4af/4845507/297d1f9658ef/13024_2016_100_Fig1_HTML.jpg

文献AI研究员

20分钟写一篇综述,助力文献阅读效率提升50倍。

立即体验

用中文搜PubMed

大模型驱动的PubMed中文搜索引擎

马上搜索

文档翻译

学术文献翻译模型,支持多种主流文档格式。

立即体验