Suppr超能文献

通过干扰抑制人表皮生长因子受体2可增加卵巢癌的化疗敏感性。

Suppression of human epidermal growth factor receptor 2 via interference increases the chemosensitivity of ovarian carcinoma.

作者信息

Song Xiaoping, Sun Kailv, Hu Jianming, Zhou Jianghu

机构信息

Division of Gynecology and Obstetrics, First Affiliated Hospital of Soochow University, Suzhou, Jiangsu 215006, P.R. China.

Division of General Surgery, First Affiliated Hospital of Soochow University, Suzhou, Jiangsu 215006, P.R. China.

出版信息

Oncol Lett. 2016 May;11(5):3028-3032. doi: 10.3892/ol.2016.4341. Epub 2016 Mar 16.

Abstract

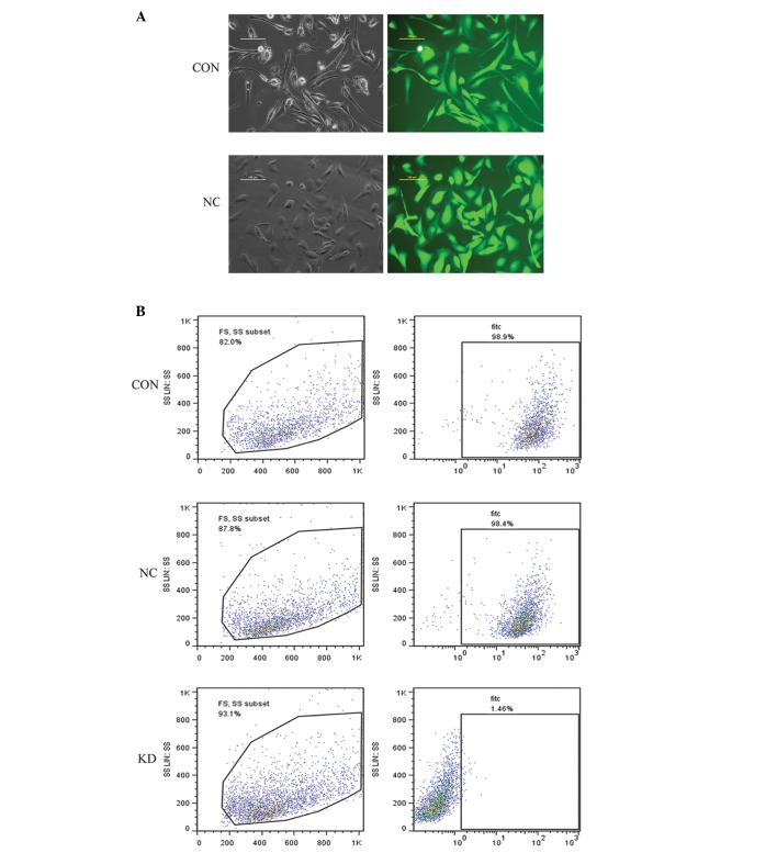
The function of human epidermal growth factor receptor 2 (HER2) in the chemosensitivity of ovarian carcinoma has not been fully investigated, therefore, the present study aimed to analyze the potential role of HER2 in ovarian carcinoma chemosensitivity in further detail. SKOV3 cells were transfected with lentiviral-mediated HER2-small hairpin RNA (shRNA) molecules to establish the stable expression of HER2-shRNA in the SKOV3 cell line (knockdown cells; KD) and negative control cell line (NC). The untransfected SKOV3 cell line served as the blank control (CON) group. Reverse transcription-quantitative polymerase chain reaction (RT-qPCR) and western blot analysis were used to detect the expression of HER2 in the three different cell types, which were subsequently examined for growth inhibition using a cell counting kit-8 assay. The CON and KD cell strains were utilized to establish xenograft models in nude mice, primarily to detect the expression of the HER2 protein, and additionally to observe tumor size changes under the treatment of cisplatin (DDP) chemotherapy. RT-qPCR and western blot analysis demonstrated a significant decrease in the levels of HER2 mRNA and protein in the KD cells. The suppression of HER2 expression resulted in an increase of chemotherapy sensitivity in the SKOV3 cells. HER2 protein expression decreased significantly following transduction with specific HER2-shRNA. Additionally, growth slowed significantly under treatment with DDP in ovarian cancer transplantation tumors. In conclusion, lentivirus-mediated HER2-shRNA effectively inhibits the expression of the HER2 gene, and increases the chemosensitivity to DDP in ovarian carcinoma.

摘要

人表皮生长因子受体2(HER2)在卵巢癌化学敏感性中的作用尚未得到充分研究,因此,本研究旨在更详细地分析HER2在卵巢癌化学敏感性中的潜在作用。用慢病毒介导的HER2-小发夹RNA(shRNA)分子转染SKOV3细胞,以在SKOV3细胞系(敲低细胞;KD)和阴性对照细胞系(NC)中建立HER2-shRNA的稳定表达。未转染的SKOV3细胞系用作空白对照(CON)组。采用逆转录定量聚合酶链反应(RT-qPCR)和蛋白质免疫印迹分析检测三种不同细胞类型中HER2的表达,随后使用细胞计数试剂盒-8检测法检测其生长抑制情况。利用CON和KD细胞株在裸鼠中建立异种移植模型,主要检测HER2蛋白的表达,并观察顺铂(DDP)化疗处理下肿瘤大小的变化。RT-qPCR和蛋白质免疫印迹分析表明,KD细胞中HER2 mRNA和蛋白水平显著降低。HER2表达的抑制导致SKOV3细胞化疗敏感性增加。用特异性HER2-shRNA转导后,HER2蛋白表达显著降低。此外,在卵巢癌移植瘤中,DDP处理后生长显著减缓。总之,慢病毒介导的HER2-shRNA有效抑制HER2基因的表达,并增加卵巢癌对DDP的化学敏感性。

https://cdn.ncbi.nlm.nih.gov/pmc/blobs/100c/4840778/156900ffd581/ol-11-05-3028-g00.jpg

文献AI研究员

20分钟写一篇综述,助力文献阅读效率提升50倍。

立即体验

用中文搜PubMed

大模型驱动的PubMed中文搜索引擎

马上搜索

文档翻译

学术文献翻译模型,支持多种主流文档格式。

立即体验