Suppr超能文献

不同肌萎缩侧索硬化症相关蛋白的比较相互作用组学分析确定了趋同的分子途径。

Comparative interactomics analysis of different ALS-associated proteins identifies converging molecular pathways.

作者信息

Blokhuis Anna M, Koppers Max, Groen Ewout J N, van den Heuvel Dianne M A, Dini Modigliani Stefano, Anink Jasper J, Fumoto Katsumi, van Diggelen Femke, Snelting Anne, Sodaar Peter, Verheijen Bert M, Demmers Jeroen A A, Veldink Jan H, Aronica Eleonora, Bozzoni Irene, den Hertog Jeroen, van den Berg Leonard H, Pasterkamp R Jeroen

机构信息

Department of Translational Neuroscience, Brain Center Rudolf Magnus, University Medical Center Utrecht, Utrecht, The Netherlands.

Department of Neurology and Neurosurgery, Brain Center Rudolf Magnus, University Medical Center Utrecht, Utrecht, The Netherlands.

出版信息

Acta Neuropathol. 2016 Aug;132(2):175-196. doi: 10.1007/s00401-016-1575-8. Epub 2016 May 10.

Abstract

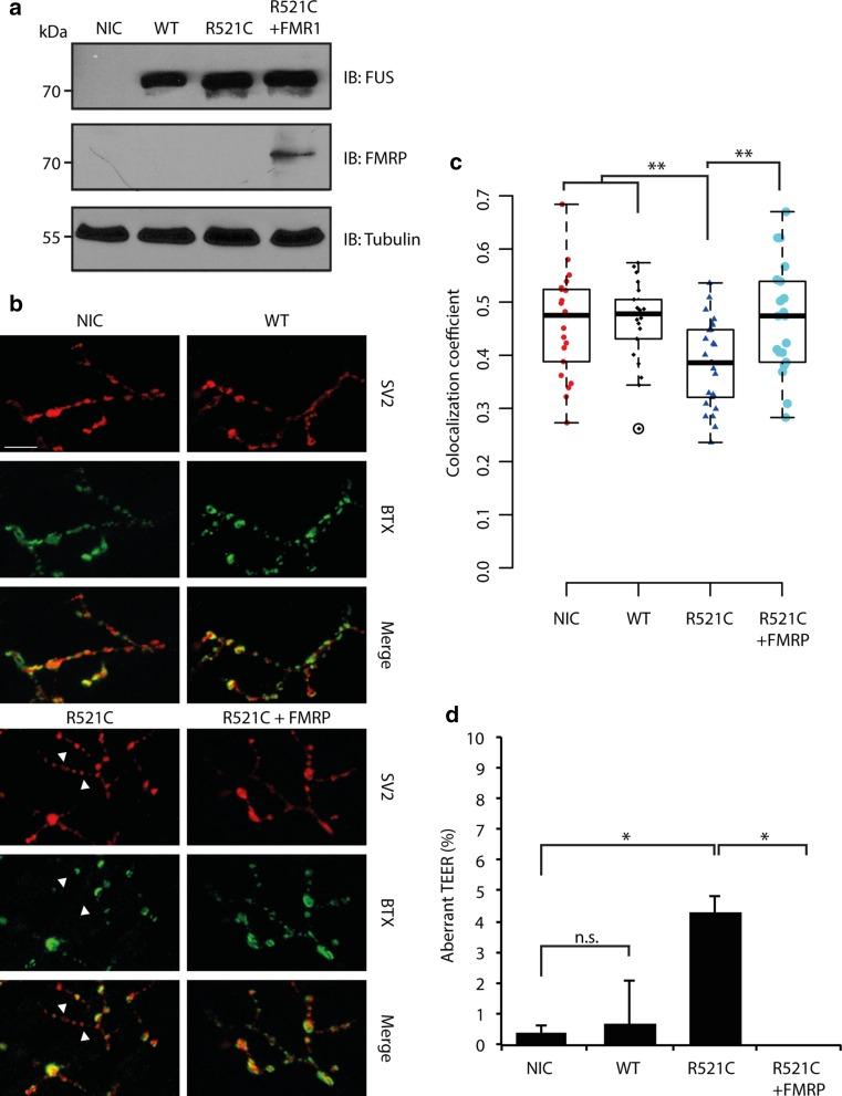
Amyotrophic lateral sclerosis (ALS) is a devastating neurological disease with no effective treatment available. An increasing number of genetic causes of ALS are being identified, but how these genetic defects lead to motor neuron degeneration and to which extent they affect common cellular pathways remains incompletely understood. To address these questions, we performed an interactomic analysis to identify binding partners of wild-type (WT) and ALS-associated mutant versions of ATXN2, C9orf72, FUS, OPTN, TDP-43 and UBQLN2 in neuronal cells. This analysis identified several known but also many novel binding partners of these proteins. Interactomes of WT and mutant ALS proteins were very similar except for OPTN and UBQLN2, in which mutations caused loss or gain of protein interactions. Several of the identified interactomes showed a high degree of overlap: shared binding partners of ATXN2, FUS and TDP-43 had roles in RNA metabolism; OPTN- and UBQLN2-interacting proteins were related to protein degradation and protein transport, and C9orf72 interactors function in mitochondria. To confirm that this overlap is important for ALS pathogenesis, we studied fragile X mental retardation protein (FMRP), one of the common interactors of ATXN2, FUS and TDP-43, in more detail in in vitro and in vivo model systems for FUS ALS. FMRP localized to mutant FUS-containing aggregates in spinal motor neurons and bound endogenous FUS in a direct and RNA-sensitive manner. Furthermore, defects in synaptic FMRP mRNA target expression, neuromuscular junction integrity, and motor behavior caused by mutant FUS in zebrafish embryos, could be rescued by exogenous FMRP expression. Together, these results show that interactomics analysis can provide crucial insight into ALS disease mechanisms and they link FMRP to motor neuron dysfunction caused by FUS mutations.

摘要

肌萎缩侧索硬化症(ALS)是一种毁灭性的神经系统疾病,目前尚无有效的治疗方法。越来越多的ALS遗传病因被发现,但这些基因缺陷如何导致运动神经元退化以及它们在多大程度上影响常见细胞通路仍未完全明确。为了解决这些问题,我们进行了相互作用组分析,以确定野生型(WT)和与ALS相关的突变型ATXN2、C9orf72、FUS、OPTN、TDP - 43和UBQLN2在神经元细胞中的结合伙伴。该分析确定了这些蛋白质的几个已知结合伙伴以及许多新的结合伙伴。WT和突变型ALS蛋白的相互作用组非常相似,除了OPTN和UBQLN2,其突变导致蛋白质相互作用的丧失或增加。一些已确定的相互作用组显示出高度重叠:ATXN2、FUS和TDP - 43的共享结合伙伴在RNA代谢中起作用;与OPTN和UBQLN2相互作用的蛋白质与蛋白质降解和蛋白质转运有关,而C9orf72相互作用蛋白在线粒体中发挥作用。为了证实这种重叠对ALS发病机制很重要,我们在FUS ALS的体外和体内模型系统中更详细地研究了脆性X智力低下蛋白(FMRP),它是ATXN2、FUS和TDP - 43的常见相互作用蛋白之一。FMRP定位于脊髓运动神经元中含突变型FUS的聚集体,并以直接且对RNA敏感的方式结合内源性FUS。此外,斑马鱼胚胎中由突变型FUS引起的突触FMRP mRNA靶点表达缺陷、神经肌肉接头完整性和运动行为缺陷,可通过外源性FMRP表达得到挽救。总之,这些结果表明相互作用组分析可以为ALS疾病机制提供关键见解,并将FMRP与FUS突变引起的运动神经元功能障碍联系起来。

https://cdn.ncbi.nlm.nih.gov/pmc/blobs/fd49/4947123/64513fa7ce6a/401_2016_1575_Fig1_HTML.jpg

文献AI研究员

20分钟写一篇综述,助力文献阅读效率提升50倍。

立即体验

用中文搜PubMed

大模型驱动的PubMed中文搜索引擎

马上搜索

文档翻译

学术文献翻译模型,支持多种主流文档格式。

立即体验