Suppr超能文献

MiR-146b-5p过表达通过靶向HuR/长链非编码RNA-p21/β-连环蛋白通路减弱胶质瘤干细胞的干性和放射抗性。

MiR-146b-5p overexpression attenuates stemness and radioresistance of glioma stem cells by targeting HuR/lincRNA-p21/β-catenin pathway.

作者信息

Yang Wei, Yu Hongquan, Shen Yueming, Liu Yingying, Yang Zhanshan, Sun Ting

机构信息

School of Radiological Medicine and Protection, Medical College of Soochow University, Collaborative Innovation Center of Radiation Medicine of Jiangsu Higher Education Institutions, Soochow University, Suzhou, Jiangsu 215123, China.

Department of Neurosurgery of The First Affiliated Hospital of Jilin University, Changchun, Jilin 130021, China.

出版信息

Oncotarget. 2016 Jul 5;7(27):41505-41526. doi: 10.18632/oncotarget.9214.

Abstract

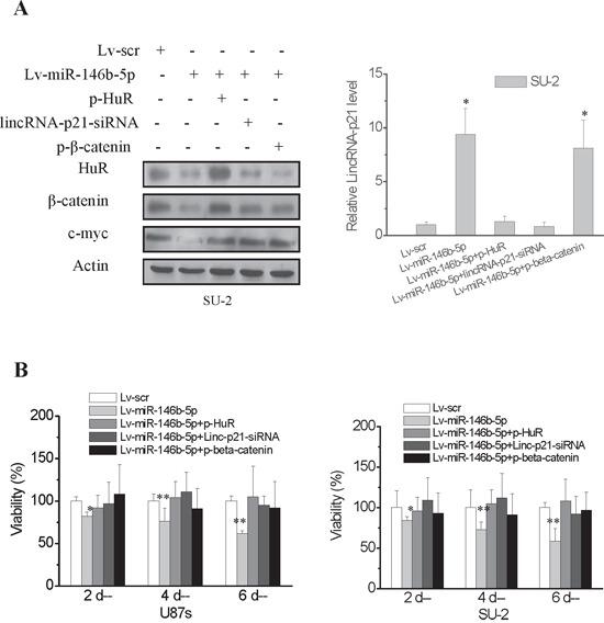
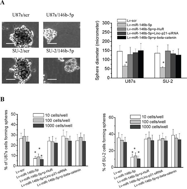
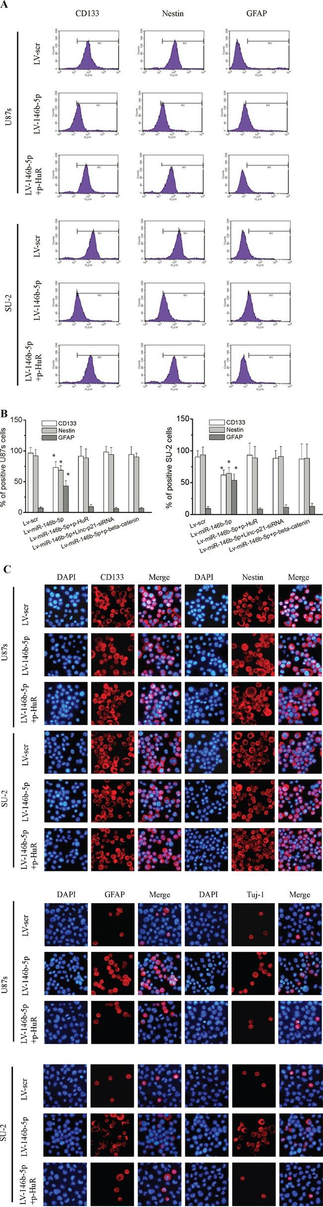
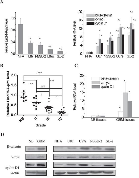
A stem-like subpopulation existed in GBM cells, called glioma stem cells (GSCs), might contribute to cancer invasion, angiogenesis, immune evasion, and therapeutic resistance, providing a rationale to eliminate GSCs population and their supporting niche for successful GBM treatment. LincRNA-p21, a novel regulator of cell proliferation, apoptosis and DNA damage response, is found to be downregulated in several types of tumor. However, little is known about the role of lincRNA-p21 in stemness and radioresistance of GSCs and its regulating mechanisms. In this study, we found that lincRNA-p21 negatively regulated the expression and activity of β-catenin in GSCs. Downregulation of lincRNA-p21 in GSCs was resulted from upregulation of Hu antigen R (HuR) expression caused by miR-146b-5p downregulation. MiR-146b-5p overexpression increased apoptosis and radiosensitivity, decreased cell viability, neurosphere formation capacity and stem cell marker expression, and induced differentiation in GSCs. Moreover, knock-down lincRNA-p21 or HuR and β-catenin overexpression could rescue the phenotypic changes resulted from miR-146b-5p overexpression in GSCs. These findings suggest that targeting the miR-146b-5p/HuR/lincRNA-p21/β-catenin signaling pathway may be valuable therapeutic strategies against glioma.

摘要

胶质母细胞瘤(GBM)细胞中存在一种干细胞样亚群,称为胶质瘤干细胞(GSCs),它可能促进癌症侵袭、血管生成、免疫逃逸和治疗抗性,这为消除GSCs群体及其支持性微环境以成功治疗GBM提供了理论依据。LincRNA-p21是一种细胞增殖、凋亡和DNA损伤反应的新型调节因子,在几种类型的肿瘤中被发现表达下调。然而,关于lincRNA-p21在GSCs干性和放射抗性中的作用及其调控机制知之甚少。在本研究中,我们发现lincRNA-p21负向调节GSCs中β-连环蛋白的表达和活性。GSCs中lincRNA-p21的下调是由miR-146b-5p下调导致的Hu抗原R(HuR)表达上调所致。miR-146b-5p过表达增加了凋亡和放射敏感性,降低了细胞活力、神经球形成能力和干细胞标志物表达,并诱导GSCs分化。此外,敲低lincRNA-p21或HuR以及β-连环蛋白过表达可挽救GSCs中miR-146b-5p过表达导致的表型变化。这些发现表明,靶向miR-146b-5p/HuR/lincRNA-p21/β-连环蛋白信号通路可能是治疗胶质瘤的有价值的策略。

https://cdn.ncbi.nlm.nih.gov/pmc/blobs/25f6/5173075/a184fd874f0e/oncotarget-07-41505-g001.jpg

文献AI研究员

20分钟写一篇综述,助力文献阅读效率提升50倍。

立即体验

用中文搜PubMed

大模型驱动的PubMed中文搜索引擎

马上搜索

文档翻译

学术文献翻译模型,支持多种主流文档格式。

立即体验