Suppr超能文献

Nutlin-3a与Wip1抑制剂协同诱导p53活性。

Cooperation of Nutlin-3a and a Wip1 inhibitor to induce p53 activity.

作者信息

Sriraman Anusha, Radovanovic Marija, Wienken Magdalena, Najafova Zeynab, Li Yizhu, Dobbelstein Matthias

机构信息

Institute of Molecular Oncology, Göttingen Center of Molecular Biosciences (GZMB), University Medical Center Göttingen, Göttingen, Germany.

Department of General, Visceral, and Pediatric Surgery, University Medical Center Göttingen, Göttingen, Germany.

出版信息

Oncotarget. 2016 May 31;7(22):31623-38. doi: 10.18632/oncotarget.9302.

Abstract

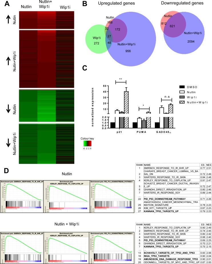
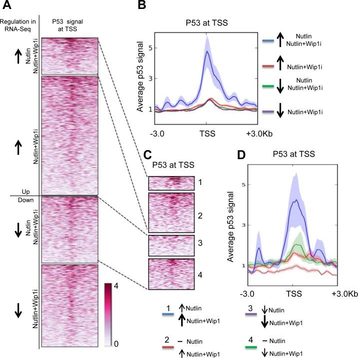
Targeting the Mdm2 oncoprotein by drugs has the potential of re-establishing p53 function and tumor suppression. However, Mdm2-antagonizing drug candidates, e. g. Nutlin-3a, often fail to abolish cancer cell growth sustainably. To overcome these limitations, we inhibited Mdm2 and simultaneously a second negative regulator of p53, the phosphatase Wip1/PPM1D. When combining Nutlin-3a with the Wip1 inhibitor GSK2830371 in the treatment of p53-proficient but not p53-deficient cells, we observed enhanced phosphorylation (Ser 15) and acetylation (Lys 382) of p53, increased expression of p53 target gene products, and synergistic inhibition of cell proliferation. Surprisingly, when testing the two compounds individually, largely distinct sets of genes were induced, as revealed by deep sequencing analysis of RNA. In contrast, the combination of both drugs led to an expression signature that largely comprised that of Nutlin-3a alone. Moreover, the combination of drugs, or the combination of Nutlin-3a with Wip1-depletion by siRNA, activated p53-responsive genes to a greater extent than either of the compounds alone. Simultaneous inhibition of Mdm2 and Wip1 enhanced cell senescence and G2/M accumulation. Taken together, the inhibition of Wip1 might fortify p53-mediated tumor suppression by Mdm2 antagonists.

摘要

通过药物靶向Mdm2癌蛋白有恢复p53功能和抑制肿瘤的潜力。然而,拮抗Mdm2的候选药物,如Nutlin-3a,往往无法持续消除癌细胞生长。为克服这些局限性,我们抑制了Mdm2以及p53的另一个负调节因子——磷酸酶Wip1/PPM1D。在p53功能正常而非p53缺陷的细胞治疗中,将Nutlin-3a与Wip1抑制剂GSK2830371联合使用时,我们观察到p53的磷酸化(Ser 15)和乙酰化(Lys 382)增强、p53靶基因产物的表达增加以及对细胞增殖的协同抑制作用。令人惊讶的是,通过RNA深度测序分析发现,单独测试这两种化合物时,诱导的基因集差异很大。相反,两种药物联合使用导致的表达特征在很大程度上与单独使用Nutlin-3a时相同。此外,药物联合使用,或Nutlin-3a与通过siRNA耗尽Wip1联合使用,比单独使用任何一种化合物更能激活p53反应性基因。同时抑制Mdm2和Wip1可增强细胞衰老和G2/M期积累。综上所述,抑制Wip1可能会增强Mdm2拮抗剂介导的p53依赖性肿瘤抑制作用。

https://cdn.ncbi.nlm.nih.gov/pmc/blobs/ff95/5077964/c5cc069f7ae6/oncotarget-07-31623-g001.jpg

文献AI研究员

20分钟写一篇综述,助力文献阅读效率提升50倍。

立即体验

用中文搜PubMed

大模型驱动的PubMed中文搜索引擎

马上搜索

文档翻译

学术文献翻译模型,支持多种主流文档格式。

立即体验