Suppr超能文献

水通道蛋白9(AQP9)表达在雄激素非依赖性前列腺癌细胞PC3中的作用。

Effect of AQP9 Expression in Androgen-Independent Prostate Cancer Cell PC3.

作者信息

Chen Qiwei, Zhu Liang, Zheng Bo, Wang Jinliang, Song Xishuang, Zheng Wei, Wang Lina, Yang Deyong, Wang Jianbo

机构信息

Department of Urology, First Affiliated Hospital of Dalian Medical University, Dalian 116021, China.

College of Basic Medical Science, Dalian Medical University, Dalian 116044, China.

出版信息

Int J Mol Sci. 2016 May 14;17(5):738. doi: 10.3390/ijms17050738.

Abstract

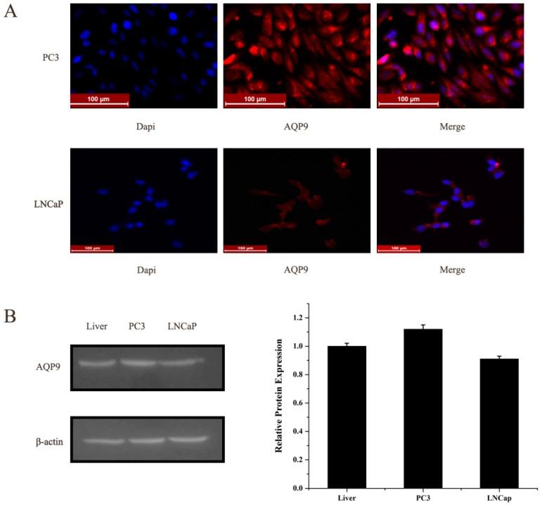
It is known that aquaporin 9 (AQP9) in the prostate was strictly upregulated by androgen and may represent a novel therapeutic target for several cancers, but whether AQP9 plays a role in the regulation of androgen-independent prostate cancer still remains unclear. In the present study, AQP9 was determined in prostate cancer and adjacent cancer tissues; AQP9-siRNA was applied to silencing AQP9 in androgen-independent prostate cancer cell PC3 cell line. Western blot and flow cytometry analysis were employed to detect changes in related-function of control and AQP9-siRNA groups. The results showed that AQP9 is significantly induced in cancer tissues than that in adjacent cancer tissues. Moreover, knockdown of AQP9 in PC3 androgen-independent prostate cancer cell prostate cancer cells increased inhibition rates of proliferation. In addition, knockdown of AQP9 resulted in a significant decrease in the expression of the Bcl-2 and with a notable increase in the expression of Bax and cleaved caspase 3, indicated that AQP9 knockdown promoted apoptosis in prostate cancer cells. From wound healing assay and matrigel invasion, we suggested that AQP9 expression affects the motility and invasiveness of prostate cancer cells. Moreover, In order to explore the pathway may be involved in AQP9-mediated motility and invasion of prostate cancer cells, the phosphorylation of ERK1/2 was significant suppressed in AQP9 siRNA-transfected cells compared with that in control cells, suggesting that AQP9 is involved in the activation of the ERK pathway in androgen-independent prostate cancer cells.

摘要

已知前列腺中的水通道蛋白9(AQP9)受雄激素严格上调,可能是几种癌症的新型治疗靶点,但AQP9是否在雄激素非依赖性前列腺癌的调控中发挥作用仍不清楚。在本研究中,检测了前列腺癌组织和癌旁组织中的AQP9;将AQP9-siRNA应用于雄激素非依赖性前列腺癌细胞PC3细胞系中沉默AQP9。采用蛋白质免疫印迹法和流式细胞术分析检测对照组和AQP9-siRNA组相关功能的变化。结果显示,癌组织中AQP9的诱导水平明显高于癌旁组织。此外,在PC3雄激素非依赖性前列腺癌细胞中敲低AQP9可提高增殖抑制率。此外,敲低AQP9导致Bcl-2表达显著降低,Bax和裂解的caspase 3表达显著增加,表明敲低AQP9可促进前列腺癌细胞凋亡。通过伤口愈合试验和基质胶侵袭试验,我们发现AQP9表达影响前列腺癌细胞的运动性和侵袭性。此外,为了探索可能参与AQP9介导的前列腺癌细胞运动和侵袭的信号通路,与对照细胞相比,AQP9 siRNA转染细胞中ERK1/2的磷酸化显著受到抑制,这表明AQP9参与雄激素非依赖性前列腺癌细胞中ERK信号通路的激活。

https://cdn.ncbi.nlm.nih.gov/pmc/blobs/d9ab/4881560/2cb7511d2ec8/ijms-17-00738-g001.jpg

文献AI研究员

20分钟写一篇综述,助力文献阅读效率提升50倍。

立即体验

用中文搜PubMed

大模型驱动的PubMed中文搜索引擎

马上搜索

文档翻译

学术文献翻译模型,支持多种主流文档格式。

立即体验