Suppr超能文献

基于向大鼠脑脊液中慢性注入自身抗体的视神经脊髓炎研究模型。

Neuromyelitis optica study model based on chronic infusion of autoantibodies in rat cerebrospinal fluid.

作者信息

Marignier R, Ruiz A, Cavagna S, Nicole A, Watrin C, Touret M, Parrot S, Malleret G, Peyron C, Benetollo C, Auvergnon N, Vukusic S, Giraudon P

机构信息

INSERM U1028, CNRS UMR 5292, Center for Research in Neuroscience of Lyon, Lyon, France.

Université Lyon 1, Université de Lyon, Lyon, France.

出版信息

J Neuroinflammation. 2016 May 18;13(1):111. doi: 10.1186/s12974-016-0577-8.

Abstract

BACKGROUND

Devic's neuromyelitis optica (NMO) is an autoimmune astrocytopathy, associated with central nervous system inflammation, demyelination, and neuronal injury. Several studies confirmed that autoantibodies directed against aquaporin-4 (AQP4-IgG) are relevant in the pathogenesis of NMO, mainly through complement-dependent toxicity leading to astrocyte death. However, the effect of the autoantibody per se and the exact role of intrathecal AQP4-IgG are still controversial.

METHODS

To explore the intrinsic effect of intrathecal AQP4-IgG, independent from additional inflammatory effector mechanisms, and to evaluate its clinical impact, we developed a new animal model, based on a prolonged infusion of purified immunoglobulins from NMO patient (IgG(AQP4+), NMO-rat) and healthy individual as control (Control-rat) in the cerebrospinal fluid (CSF) of live rats.

RESULTS

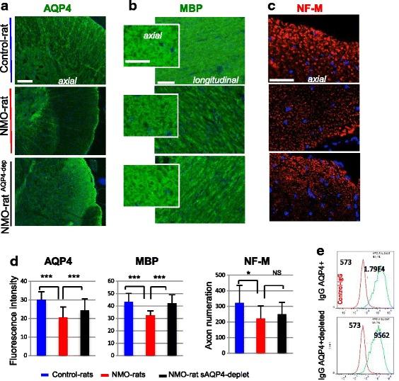
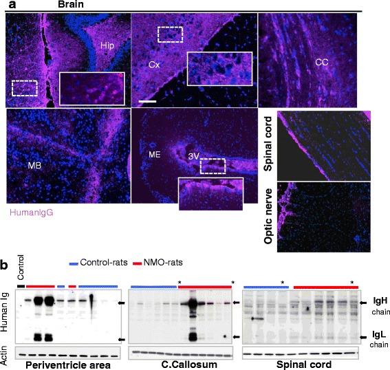
We showed that CSF infusion of purified immunoglobulins led to diffusion in the brain, spinal cord, and optic nerves, the targeted structures in NMO. This was associated with astrocyte alteration in NMO-rats characterized by loss of aquaporin-4 expression in the spinal cord and the optic nerves compared to the Control-rats (p = 0.001 and p = 0.02, respectively). In addition, glutamate uptake tested on vigil rats was dramatically reduced in NMO-rats (p = 0.001) suggesting that astrocytopathy occurred in response to AQP4-IgG diffusion. In parallel, myelin was altered, as shown by the decrease of myelin basic protein staining by up to 46 and 22 % in the gray and white matter of the NMO-rats spinal cord, respectively (p = 0.03). Loss of neurofilament positive axons in NMO-rats (p = 0.003) revealed alteration of axonal integrity. Then, we investigated the clinical consequences of such alterations on the motor behavior of the NMO-rats. In a rotarod test, NMO-rats performance was lower compared to the controls (p = 0.0182). AQP4 expression, and myelin and axonal integrity were preserved in AQP4-IgG-depleted condition. We did not find a major immune cell infiltration and microglial activation nor complement deposition in the central nervous system, in our model.

CONCLUSIONS

We establish a link between motor-deficit, NMO-like lesions and astrocytopathy mediated by intrathecal AQP4-IgG. Our study validates the concept of the intrinsic effect of autoantibody against surface antigens and offers a model for testing antibody and astrocyte-targeted therapies in NMO.

摘要

背景

视神经脊髓炎谱系疾病(Devic's neuromyelitis optica,NMO)是一种自身免疫性星形细胞病,与中枢神经系统炎症、脱髓鞘及神经元损伤相关。多项研究证实,针对水通道蛋白4(AQP4-IgG)的自身抗体在NMO发病机制中起重要作用,主要通过补体依赖毒性导致星形细胞死亡。然而,自身抗体本身的作用及鞘内AQP4-IgG的确切作用仍存在争议。

方法

为探究鞘内AQP4-IgG的内在作用,独立于其他炎症效应机制,并评估其临床影响,我们建立了一种新的动物模型,将NMO患者纯化免疫球蛋白(IgG(AQP4+),NMO大鼠)及健康个体作为对照(对照大鼠)的纯化免疫球蛋白长时间注入活大鼠脑脊液(CSF)中。

结果

我们发现,向CSF中注入纯化免疫球蛋白可导致其在脑、脊髓及视神经中扩散,这些是NMO的靶向结构。这与NMO大鼠星形细胞改变相关,与对照大鼠相比,其脊髓和视神经中AQP4表达缺失(分别为p = 0.001和p = 0.02)。此外,在清醒大鼠上检测的谷氨酸摄取在NMO大鼠中显著降低(p = 0.001),提示星形细胞病是对AQP4-IgG扩散的反应。同时髓鞘也发生改变,NMO大鼠脊髓灰质和白质中髓鞘碱性蛋白染色分别降低达46%和22%(p = 0.03)。NMO大鼠中神经丝阳性轴突减少(p = 0.003),提示轴突完整性改变。然后,我们研究了这些改变对NMO大鼠运动行为的临床后果。在转棒试验中,NMO大鼠的表现低于对照组(p = 0.0182)。在去除AQP4-IgG的情况下,AQP4表达、髓鞘及轴突完整性得以保留。在我们的模型中,未在中枢神经系统中发现主要的免疫细胞浸润、小胶质细胞激活及补体沉积。

结论

我们建立了运动功能缺陷、NMO样病变与鞘内AQP4-IgG介导的星形细胞病之间的联系。我们的研究验证了针对表面抗原的自身抗体内在作用的概念,并为测试NMO中抗体及星形细胞靶向治疗提供了模型。

https://cdn.ncbi.nlm.nih.gov/pmc/blobs/6aa9/4872335/522c4e49f29b/12974_2016_577_Fig1_HTML.jpg

文献AI研究员

20分钟写一篇综述,助力文献阅读效率提升50倍。

立即体验

用中文搜PubMed

大模型驱动的PubMed中文搜索引擎

马上搜索

文档翻译

学术文献翻译模型,支持多种主流文档格式。

立即体验