Suppr超能文献

通过Polo样激酶1经PI3K/Akt途径调控胰腺癌中的细胞凋亡和增殖

Regulation of cell apoptosis and proliferation in pancreatic cancer through PI3K/Akt pathway via Polo-like kinase 1.

作者信息

Mao Yonghuan, Xi Ling, Li Quan, Cai Zeling, Lai Yimei, Zhang Xinhua, Yu Chunzhao

机构信息

Department of General Surgery, The Second Clinical Medical School of Nanjing Medical University, Nanjing, Jiangsu 210029, P.R. China.

Department of Gerontology, The First Clinical Medical School of Nanjing Medical University, Nanjing, Jiangsu 210029, P.R. China.

出版信息

Oncol Rep. 2016 Jul;36(1):49-56. doi: 10.3892/or.2016.4820. Epub 2016 May 18.

Abstract

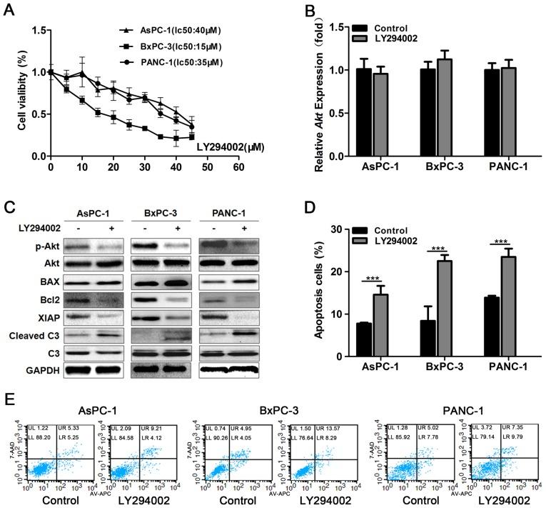
Pancreatic cancer has a poor prognosis. It is reported that the PI3K/Akt pathway is activated in many cancers, and inhibition of the PI3K/Akt pathway can induce cell apoptosis in most cancers. Polo-like kinase 1 (Plk1) is also overexpressed in most malignancies, and it controls multiple aspects of mitosis and apoptosis. Previous studies identified that PI3K/Akt-dependent phosphorylation of Plk1-Ser99 is required for metaphase-anaphase transition. In this study, we aimed to investigate the molecular mechanism of PI3K/Akt pathway regulating cell proliferation and apoptosis in pancreatic cancer cell lines (AsPC-1, BxPC-3, PANC-1). Immunohistochemistry (IHC) was used to assess Akt levels in human pancreatic tissues and pancreatic cancer tissues. MTT assay was used to detect cell proliferation. The mRNA was quantified by quantitative reverse transcription-PCR. Western blot analysis was used to detect the protein levels of p-Akt, Akt, Plk1, BAX, Bcl-2, XIAP, cleaved caspase-3 and caspase-3. Recombinant adenovirus vector containing Plk1-shRNA was constructed to inhibit Plk1 expression. Cell apoptosis was detected by flow cytometry and the apoptosis of tumor xenograft was assessed by TUNEL assay. The study showed that inhibition of PI3K/Akt pathway can induce cell apoptosis and reduce cell proliferation by downregulating Plk1 in vitro and in vivo. Additionally, Plk1 inhibition can lead to cancer cell apoptosis through inactivating XIAP, activating caspase-3, upregulating BAX and downregulating Bcl-2. Therefore, this study provided the molecular mechanism of PI3K/Akt pathway and Plk1 in the pancreatic cancer cell proliferation and apoptosis, which may benefit for the therapy of pancreatic cancer.

摘要

胰腺癌的预后较差。据报道,PI3K/Akt信号通路在许多癌症中被激活,抑制PI3K/Akt信号通路可在大多数癌症中诱导细胞凋亡。Polo样激酶1(Plk1)在大多数恶性肿瘤中也过表达,它控制有丝分裂和凋亡的多个方面。先前的研究表明,Plk1-Ser99的PI3K/Akt依赖性磷酸化是中期-后期转换所必需的。在本研究中,我们旨在探讨PI3K/Akt信号通路调节胰腺癌细胞系(AsPC-1、BxPC-3、PANC-1)细胞增殖和凋亡的分子机制。采用免疫组织化学(IHC)法评估人胰腺组织和胰腺癌组织中Akt的水平。采用MTT法检测细胞增殖。通过定量逆转录PCR对mRNA进行定量。采用蛋白质印迹分析检测p-Akt、Akt、Plk1、BAX、Bcl-2、XIAP、裂解的caspase-3和caspase-3的蛋白水平。构建含Plk1-shRNA的重组腺病毒载体以抑制Plk1表达。通过流式细胞术检测细胞凋亡,并通过TUNEL法评估肿瘤异种移植的凋亡情况。研究表明,抑制PI3K/Akt信号通路可在体外和体内下调Plk1,从而诱导细胞凋亡并减少细胞增殖。此外,抑制Plk1可通过使XIAP失活、激活caspase-3、上调BAX和下调Bcl-2导致癌细胞凋亡。因此,本研究提供了PI3K/Akt信号通路和Plk1在胰腺癌细胞增殖和凋亡中的分子机制,这可能有助于胰腺癌的治疗。

https://cdn.ncbi.nlm.nih.gov/pmc/blobs/dfc9/4899032/64074435cd4c/OR-36-01-0049-g00.jpg

文献AI研究员

20分钟写一篇综述,助力文献阅读效率提升50倍。

立即体验

用中文搜PubMed

大模型驱动的PubMed中文搜索引擎

马上搜索

文档翻译

学术文献翻译模型,支持多种主流文档格式。

立即体验