Suppr超能文献

全基因组RNA干扰筛选确定了Wnt/β-连环蛋白信号通路在裂谷热病毒感染过程中的作用。

A Genome-Wide RNA Interference Screen Identifies a Role for Wnt/β-Catenin Signaling during Rift Valley Fever Virus Infection.

作者信息

Harmon Brooke, Bird Sara W, Schudel Benjamin R, Hatch Anson V, Rasley Amy, Negrete Oscar A

机构信息

Biotechnology and Bioengineering Department, Sandia National Laboratories, Livermore, California, USA.

Biosciences and Biotechnology Division, Lawrence Livermore National Laboratory, Livermore, California, USA.

出版信息

J Virol. 2016 Jul 27;90(16):7084-7097. doi: 10.1128/JVI.00543-16. Print 2016 Aug 15.

Abstract

UNLABELLED

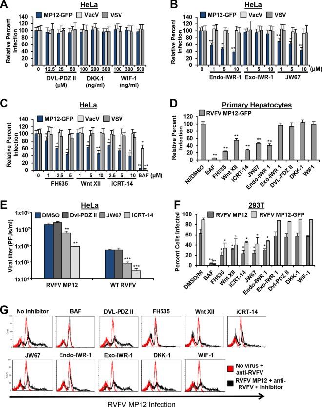
Rift Valley fever virus (RVFV) is an arbovirus within the Bunyaviridae family capable of causing serious morbidity and mortality in humans and livestock. To identify host factors involved in bunyavirus replication, we employed genome-wide RNA interference (RNAi) screening and identified 381 genes whose knockdown reduced infection. The Wnt pathway was the most represented pathway when gene hits were functionally clustered. With further investigation, we found that RVFV infection activated Wnt signaling, was enhanced when Wnt signaling was preactivated, was reduced with knockdown of β-catenin, and was blocked using Wnt signaling inhibitors. Similar results were found using distantly related bunyaviruses La Crosse virus and California encephalitis virus, suggesting a conserved role for Wnt signaling in bunyaviral infection. We propose a model where bunyaviruses activate Wnt-responsive genes to regulate optimal cell cycle conditions needed to promote efficient viral replication. The findings in this study should aid in the design of efficacious host-directed antiviral therapeutics.

IMPORTANCE

RVFV is a mosquito-borne bunyavirus that is endemic to Africa but has demonstrated a capacity for emergence in new territories (e.g., the Arabian Peninsula). As a zoonotic pathogen that primarily affects livestock, RVFV can also cause lethal hemorrhagic fever and encephalitis in humans. Currently, there are no treatments or fully licensed vaccines for this virus. Using high-throughput RNAi screening, we identified canonical Wnt signaling as an important host pathway regulating RVFV infection. The beneficial role of Wnt signaling was observed for RVFV, along with other disparate bunyaviruses, indicating a conserved bunyaviral replication mechanism involving Wnt signaling. These studies supplement our knowledge of the fundamental mechanisms of bunyavirus infection and provide new avenues for countermeasure development against pathogenic bunyaviruses.

摘要

未标记

裂谷热病毒(RVFV)是布尼亚病毒科的一种虫媒病毒,能够在人类和牲畜中引起严重的发病和死亡。为了确定参与布尼亚病毒复制的宿主因子,我们采用全基因组RNA干扰(RNAi)筛选,并鉴定出381个基因,其敲低会降低感染。当对基因命中结果进行功能聚类时,Wnt信号通路是最具代表性的通路。通过进一步研究,我们发现RVFV感染激活了Wnt信号,当Wnt信号被预激活时感染增强,β-连环蛋白敲低时感染减少,并且使用Wnt信号抑制剂可阻断感染。使用远缘相关的布尼亚病毒拉克罗斯病毒和加利福尼亚脑炎病毒也发现了类似结果,表明Wnt信号在布尼亚病毒感染中具有保守作用。我们提出了一个模型,其中布尼亚病毒激活Wnt反应基因以调节促进有效病毒复制所需的最佳细胞周期条件。本研究的结果应有助于设计有效的宿主导向抗病毒疗法。

重要性

RVFV是一种蚊媒布尼亚病毒,在非洲流行,但已证明有在新地区(如阿拉伯半岛)出现的能力。作为一种主要影响牲畜的人畜共患病原体,RVFV也可在人类中引起致命的出血热和脑炎。目前,针对这种病毒没有治疗方法或完全许可的疫苗。通过高通量RNAi筛选,我们确定经典Wnt信号是调节RVFV感染的重要宿主途径。观察到Wnt信号对RVFV以及其他不同布尼亚病毒具有有益作用,表明存在涉及Wnt信号的保守布尼亚病毒复制机制。这些研究补充了我们对布尼亚病毒感染基本机制的认识,并为针对致病性布尼亚病毒的对策开发提供了新途径。

https://cdn.ncbi.nlm.nih.gov/pmc/blobs/84ec/4984662/8d0589381abd/zjv9991818220001.jpg

文献AI研究员

20分钟写一篇综述,助力文献阅读效率提升50倍。

立即体验

用中文搜PubMed

大模型驱动的PubMed中文搜索引擎

马上搜索

文档翻译

学术文献翻译模型,支持多种主流文档格式。

立即体验