Suppr超能文献

布氏锥虫寄生虫占据小鼠脂肪组织并在功能上适应该组织。

Trypanosoma brucei Parasites Occupy and Functionally Adapt to the Adipose Tissue in Mice.

作者信息

Trindade Sandra, Rijo-Ferreira Filipa, Carvalho Tânia, Pinto-Neves Daniel, Guegan Fabien, Aresta-Branco Francisco, Bento Fabio, Young Simon A, Pinto Andreia, Van Den Abbeele Jan, Ribeiro Ruy M, Dias Sérgio, Smith Terry K, Figueiredo Luisa M

机构信息

Instituto de Medicina Molecular, Faculdade de Medicina, Universidade de Lisboa, 1990-375 Lisboa, Portugal.

Instituto de Medicina Molecular, Faculdade de Medicina, Universidade de Lisboa, 1990-375 Lisboa, Portugal; Department of Neuroscience, University of Texas Southwestern Medical Center, Dallas, TX 75390-9111, USA; Graduate Program in Areas of Basic and Applied Biology, Instituto de Ciências Biomédicas Abel Salazar, Universidade do Porto, 4099-002 Porto, Portugal.

出版信息

Cell Host Microbe. 2016 Jun 8;19(6):837-48. doi: 10.1016/j.chom.2016.05.002. Epub 2016 May 26.

Abstract

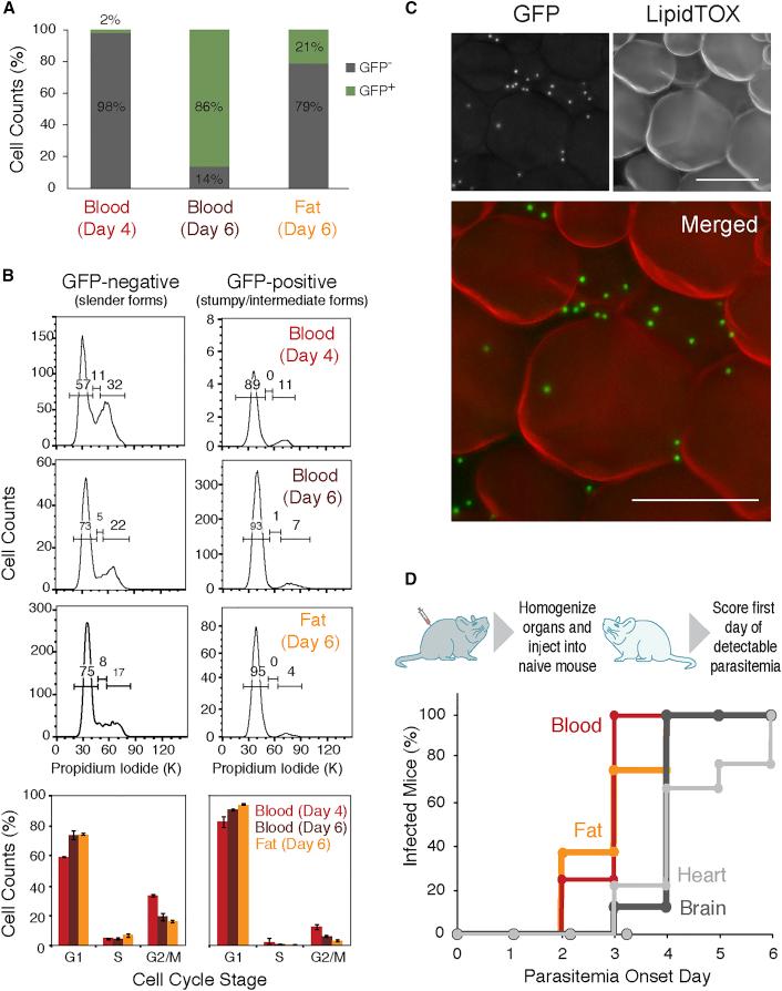
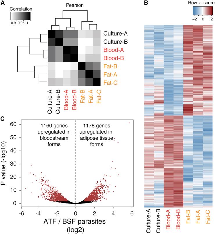
Trypanosoma brucei is an extracellular parasite that causes sleeping sickness. In mammalian hosts, trypanosomes are thought to exist in two major niches: early in infection, they populate the blood; later, they breach the blood-brain barrier. Working with a well-established mouse model, we discovered that adipose tissue constitutes a third major reservoir for T. brucei. Parasites from adipose tissue, here termed adipose tissue forms (ATFs), can replicate and were capable of infecting a naive animal. ATFs were transcriptionally distinct from bloodstream forms, and the genes upregulated included putative fatty acid β-oxidation enzymes. Consistent with this, ATFs were able to utilize exogenous myristate and form β-oxidation intermediates, suggesting that ATF parasites can use fatty acids as an external carbon source. These findings identify the adipose tissue as a niche for T. brucei during its mammalian life cycle and could potentially explain the weight loss associated with sleeping sickness.

摘要

布氏锥虫是一种导致昏睡病的细胞外寄生虫。在哺乳动物宿主中,锥虫被认为存在于两个主要生态位:感染初期,它们在血液中大量繁殖;后期,它们突破血脑屏障。通过使用成熟的小鼠模型,我们发现脂肪组织构成了布氏锥虫的第三个主要储存库。来自脂肪组织的寄生虫,这里称为脂肪组织形式(ATF),能够复制并感染未感染的动物。ATF在转录上与血液形式不同,上调的基因包括假定的脂肪酸β-氧化酶。与此一致的是,ATF能够利用外源性肉豆蔻酸并形成β-氧化中间体,这表明ATF寄生虫可以将脂肪酸作为外部碳源。这些发现确定脂肪组织是布氏锥虫在其哺乳动物生命周期中的一个生态位,并可能解释与昏睡病相关的体重减轻。

https://cdn.ncbi.nlm.nih.gov/pmc/blobs/481d/4906371/25f53e0f5e4f/fx1.jpg

文献AI研究员

20分钟写一篇综述,助力文献阅读效率提升50倍。

立即体验

用中文搜PubMed

大模型驱动的PubMed中文搜索引擎

马上搜索

文档翻译

学术文献翻译模型,支持多种主流文档格式。

立即体验