Wang Lumin, Sun Hongfei, Wang Xiaofei, Hou Ni, Zhao Lingyu, Tong Dongdong, He Kang, Yang Yang, Song Tusheng, Yang Jun, Huang Chen
Department of Cell Biology and Genetics, School of Basic Medical Sciences, Xi'an Jiaotong University Health Science Center, Xi'an, Shaanxi, P.R. China.
Department of Pathology, Second Affiliated Hospital of Xi'an Jiaotong University College of Medicine, Xi'an, Shaanxi, P.R. China.
Oncotarget. 2016 Jul 19;7(29):45302-45316. doi: 10.18632/oncotarget.9605.
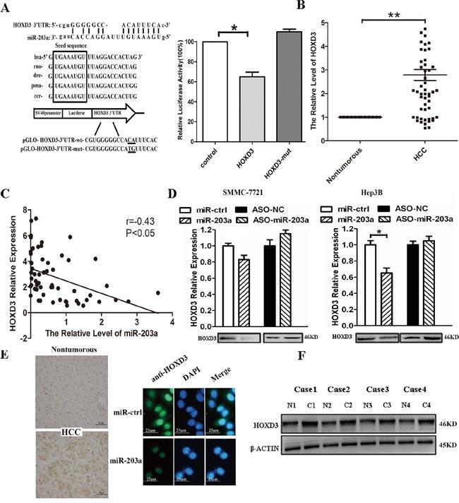
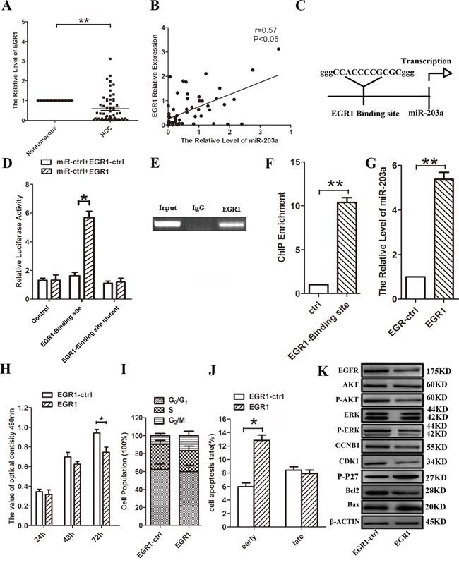
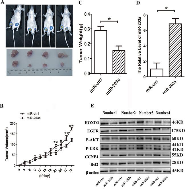
EGR1 plays a critical role in cancer progression. However, its precise role in hepatocellular carcinoma has not been elucidated. In this study, we found that the overexpression of EGR1 suppresses hepatocellular carcinoma cell proliferation and increases cell apoptosis by binding to the miR-203a promoter sequence. In addition, we investigated the function of miR-203a on progression of HCC cells. We verified that the effect of overexpression of miR-203a is consistent with that of EGR1 in regulation of cell progression. Through bioinformatic analysis and luciferase assays, we confirmed that miR-203a targets HOXD3. Silencing HOXD3 could block transition of the G2/M phase, increase cell apoptosis, decrease the expression of cell cycle and apoptosis-related proteins, EGFR, p-AKT, p-ERK, CCNB1, CDK1 and Bcl2 by targeting EGFR through EGFR/AKT and ERK cell signaling pathways. Likewise, restoration of HOXD3 counteracted the effects of miR-203a expression.In conclusion, our findings are the first to demonstrate that EGR1 is a key player in the transcriptional control of miR-203a, and that miR-203a acts as an anti-oncogene to suppress HCC tumorigenesis by targeting HOXD3 through EGFR-related cell signaling pathways.
EGR1在癌症进展中起关键作用。然而,其在肝细胞癌中的具体作用尚未阐明。在本研究中,我们发现EGR1的过表达通过与miR-203a启动子序列结合来抑制肝癌细胞增殖并增加细胞凋亡。此外,我们研究了miR-203a对肝癌细胞进展的作用。我们证实miR-203a过表达的效果与EGR1在调节细胞进展方面的效果一致。通过生物信息学分析和荧光素酶测定,我们证实miR-203a靶向HOXD3。沉默HOXD3可通过EGFR/AKT和ERK细胞信号通路靶向EGFR,从而阻断G2/M期转换,增加细胞凋亡,降低细胞周期和凋亡相关蛋白EGFR、p-AKT、p-ERK、CCNB1、CDK1和Bcl2的表达。同样,恢复HOXD3可抵消miR-203a表达的影响。总之,我们的研究结果首次证明EGR1是miR-203a转录调控的关键因子,并且miR-203a作为一种抑癌基因,通过EGFR相关细胞信号通路靶向HOXD3来抑制肝癌发生。