Suppr超能文献

炎症/癌症相关的白细胞介素-6/信号转导和转录激活因子3/核因子κB正反馈回路包含AUF1,并维持乳腺肌成纤维细胞的活跃状态。

The inflammatory/cancer-related IL-6/STAT3/NF-κB positive feedback loop includes AUF1 and maintains the active state of breast myofibroblasts.

作者信息

Hendrayani Siti-Fauziah, Al-Harbi Bothaina, Al-Ansari Mysoon M, Silva Gabriela, Aboussekhra Abdelilah

机构信息

Department of Molecular Oncology, King Faisal Specialist Hospital and Research Center, Riyadh, Saudi Arabia.

Department of Microbiology, Faculty of Science and Medical Studies, King Saud University, Riyadh, Saudi Arabia.

出版信息

Oncotarget. 2016 Jul 5;7(27):41974-41985. doi: 10.18632/oncotarget.9633.

Abstract

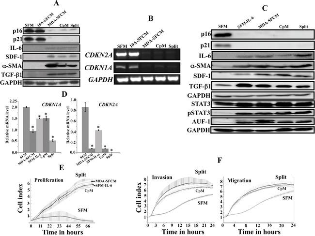
The IL-6/STAT3/NF-κB positive feedback loop links inflammation to cancer and maintains cells at a transformed state. Similarly, cancer-associated myofibroblats remains active even in absence of cancer cells. However, the molecular basis of this sustained active state remains elusive. We have shown here that breast cancer cells and IL-6 persistently activate breast stromal fibroblasts through the stimulation of the positive IL-6/STAT3/NF-κB feedback loop. Transient neutralization of IL-6 in culture inhibited this signaling circuit and reverted myofibrobalsts to a normalized state, suggesting the implication of the IL-6 autocrine feedback loop as well. Importantly, the IL-6/STAT3/NF-κB pro-inflammatory circuit was also active in cancer-associated fibroblasts isolated from breast cancer patients. Transient inhibition of STAT3 by specific siRNA in active fibroblasts persistently reduced the level of the RNA binding protein AUF1, blocked the loop and normalized these cells. Moreover, we present clear evidence that AUF1 is also part of this positive feedback loop. Interestingly, treatment of breast myofibroblasts with caffeine, which has been previously shown to persistently inhibit active breast stromal fibroblasts, blocked the positive feedback loop through potent and sustained inhibition of STAT3, AKT, lin28B and AUF1. These results indicate that the IL-6/STAT3/NF-κB positive feedback loop includes AUF1 and is responsible for the sustained active status of cancer-associated fibroblasts. We have also shown that normalizing myofibroblasts, which could be of great therapeutic value, is possible through the inhibition of this procarcinogenic circuit.

摘要

白细胞介素-6/信号转导与转录激活因子3/核因子-κB正反馈回路将炎症与癌症联系起来,并使细胞维持在转化状态。同样,癌症相关的肌成纤维细胞即使在没有癌细胞的情况下也保持活跃。然而,这种持续活跃状态的分子基础仍然不清楚。我们在此表明,乳腺癌细胞和白细胞介素-6通过刺激白细胞介素-6/信号转导与转录激活因子3/核因子-κB正反馈回路持续激活乳腺基质成纤维细胞。在培养物中短暂中和白细胞介素-6可抑制该信号通路,并使肌成纤维细胞恢复到正常状态,这也表明白细胞介素-6自分泌反馈回路也参与其中。重要的是,白细胞介素-6/信号转导与转录激活因子3/核因子-κB促炎信号通路在从乳腺癌患者分离出的癌症相关成纤维细胞中也很活跃。在活跃的成纤维细胞中用特异性小干扰RNA短暂抑制信号转导与转录激活因子3可持续降低RNA结合蛋白AUF1的水平,阻断该回路并使这些细胞恢复正常。此外,我们提供了明确的证据表明AUF1也是这个正反馈回路的一部分。有趣的是,用咖啡因处理乳腺肌成纤维细胞,此前已证明咖啡因可持续抑制活跃的乳腺基质成纤维细胞,通过有效且持续地抑制信号转导与转录激活因子3、蛋白激酶B、lin28B和AUF1来阻断正反馈回路。这些结果表明,白细胞介素-6/信号转导与转录激活因子3/核因子-κB正反馈回路包含AUF1,并负责癌症相关成纤维细胞的持续活跃状态。我们还表明,通过抑制这种致癌前信号通路,使肌成纤维细胞恢复正常是可能的,这可能具有很大的治疗价值。

https://cdn.ncbi.nlm.nih.gov/pmc/blobs/26fd/5173109/3a7a0173d660/oncotarget-07-41974-g001.jpg

文献AI研究员

20分钟写一篇综述,助力文献阅读效率提升50倍。

立即体验

用中文搜PubMed

大模型驱动的PubMed中文搜索引擎

马上搜索

文档翻译

学术文献翻译模型,支持多种主流文档格式。

立即体验