Suppr超能文献

毛萼乙素通过ROS/JNK信号通路在体外和体内诱导人骨肉瘤细胞发生G2/M期阻滞、凋亡和自噬。

Erianin induces G2/M-phase arrest, apoptosis, and autophagy via the ROS/JNK signaling pathway in human osteosarcoma cells in vitro and in vivo.

作者信息

Wang H, Zhang T, Sun W, Wang Z, Zuo D, Zhou Z, Li S, Xu J, Yin F, Hua Y, Cai Z

机构信息

Department of Orthopaedics, Shanghai First People's Hospital, Shanghai Jiao Tong University, Shanghai, China.

Department of Orthopaedics, Yangpu Hospital, Tongji University, Shanghai, China.

出版信息

Cell Death Dis. 2016 Jun 2;7(6):e2247. doi: 10.1038/cddis.2016.138.

Abstract

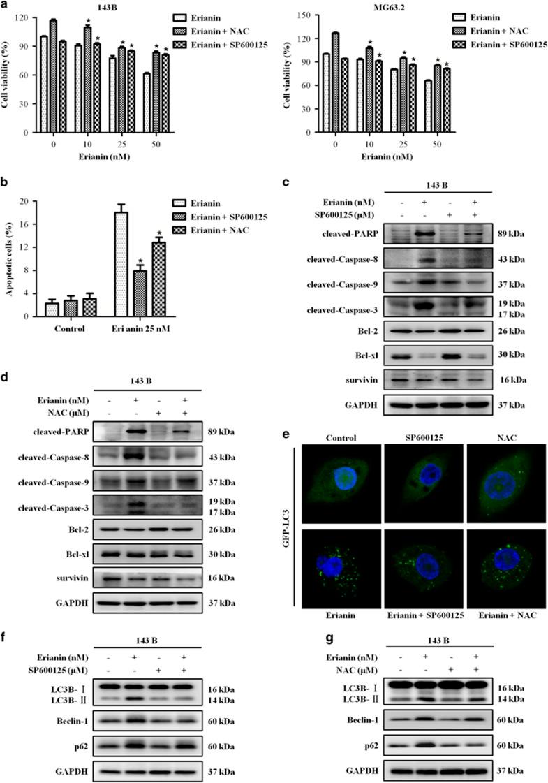
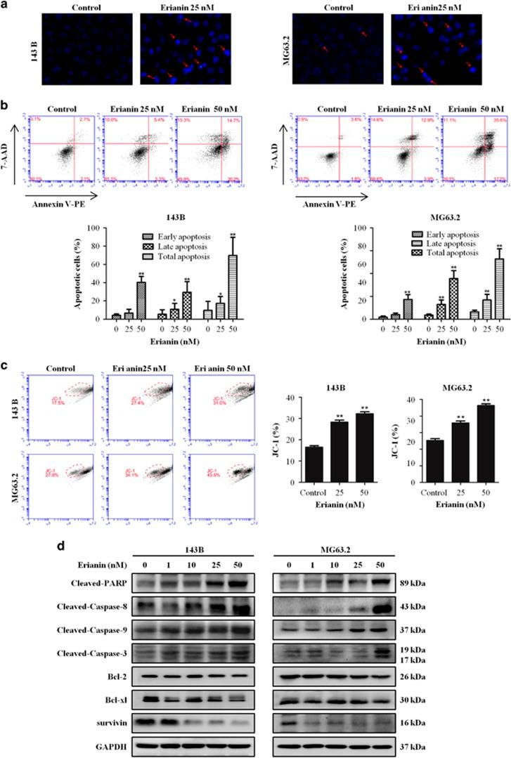
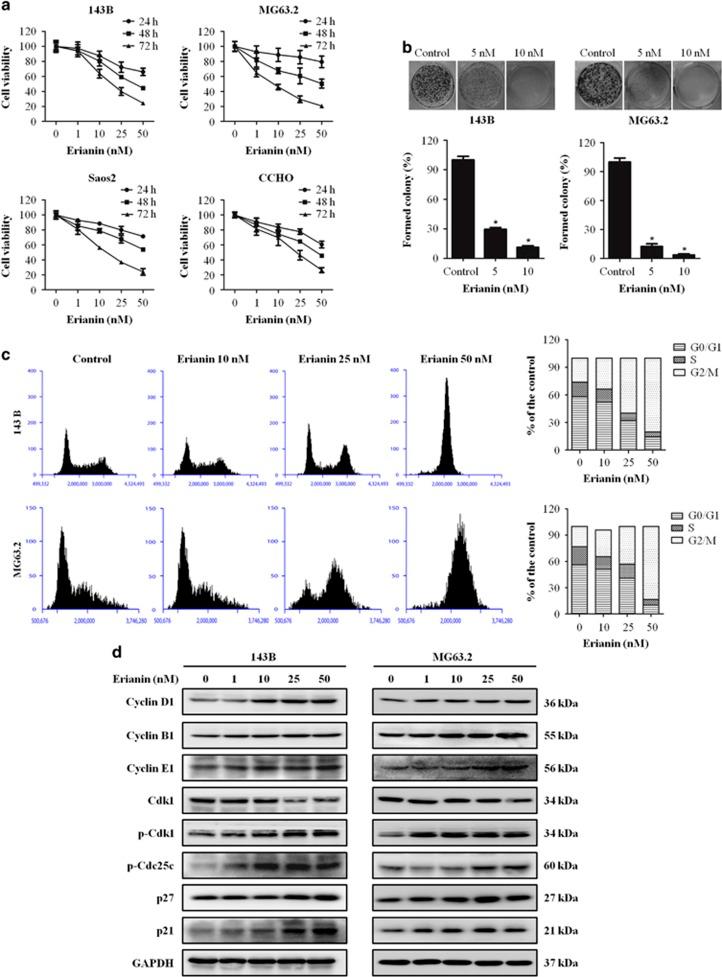
Erianin, a natural product derived from Dendrobium chrysotoxum, has exhibited potential antitumor activity in various malignancies, including hepatocarcinoma, melanoma, and promyelocytic leukemia. Here we explored the effects of erianin on osteosarcoma (OS) in vitro and in vivo and further elucidated the underlying molecule mechanisms. In this study, we found that erianin potently suppressed cell viability in various OS cell lines. Treatment with erianin induced G2/M-phase arrest, apoptosis, and autophagy in OS cells. Further studies showed that erianin-induced apoptosis and autophagy was attributed to reactive oxygen species (ROS), as N-acetyl cysteine (NAC), an ROS scavenger, attenuated them. Moreover, we found that erianin induced activation of c-Jun N-terminal kinase (JNK) signal pathway, which was also blocked by NAC. Downregulation of JNK by its specific inhibitor SP600125 could attenuate apoptosis and autophagy induced by erianin. Finally, erianin in vivo markedly reduced the growth with little organ-related toxicity. In conclusion, erianin induced cell cycle G2/M-phase arrest, apoptosis, and autophagy via the ROS/JNK signaling pathway in human OS. In light of these results, erianin may be a promising agent for anticancer therapy against OS.

摘要

毛兰素是一种从金钗石斛中提取的天然产物,已在包括肝癌、黑色素瘤和早幼粒细胞白血病在内的多种恶性肿瘤中展现出潜在的抗肿瘤活性。在此,我们探究了毛兰素在体外和体内对骨肉瘤(OS)的影响,并进一步阐明其潜在的分子机制。在本研究中,我们发现毛兰素能有效抑制多种OS细胞系的细胞活力。毛兰素处理可诱导OS细胞发生G2/M期阻滞、凋亡和自噬。进一步研究表明,毛兰素诱导的凋亡和自噬归因于活性氧(ROS),因为ROS清除剂N-乙酰半胱氨酸(NAC)可减弱这些作用。此外,我们发现毛兰素可诱导c-Jun氨基末端激酶(JNK)信号通路的激活,而NAC也可阻断该通路。用其特异性抑制剂SP600125下调JNK可减弱毛兰素诱导的凋亡和自噬。最后,毛兰素在体内显著抑制肿瘤生长,且几乎没有器官相关毒性。总之,毛兰素通过ROS/JNK信号通路在人骨肉瘤中诱导细胞周期G2/M期阻滞、凋亡和自噬。鉴于这些结果,毛兰素可能是一种有前景的抗骨肉瘤抗癌治疗药物。

https://cdn.ncbi.nlm.nih.gov/pmc/blobs/b946/5143374/8b3c54ef5cbc/cddis2016138f1.jpg

文献AI研究员

20分钟写一篇综述,助力文献阅读效率提升50倍。

立即体验

用中文搜PubMed

大模型驱动的PubMed中文搜索引擎

马上搜索

文档翻译

学术文献翻译模型,支持多种主流文档格式。

立即体验