Suppr超能文献

白花蛇舌草水提取物通过激活AMP活化蛋白激酶信号通路抑制结肠癌细胞。

Aqueous Oldenlandia diffusa extracts inhibits colorectal cancer cells via activating AMP-activated protein kinase signalings.

作者信息

Lu Pei-Hua, Chen Min-Bin, Ji Chao, Li Wen-Ting, Wei Mu-Xin, Wu Mian-Hua

机构信息

Jiangsu Collaborative Innovation Center of Traditional Chinese Medicine (TCM) Prevention and Treatment of Tumor, Nanjing University of Chinese Medicine, Nanjing, 210023, China.

Department of Medical Oncology, Wuxi People's Hospital Affiliated to Nanjing Medical University, Wuxi, 214023, Jiangsu, China.

出版信息

Oncotarget. 2016 Jul 19;7(29):45889-45900. doi: 10.18632/oncotarget.9969.

Abstract

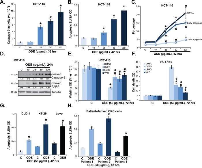
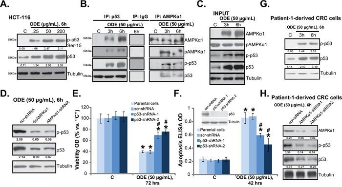
Here we evaluated the anti-cancer activity of aqueous Oldenlandia diffusa (OD) extracts (ODE) in colorectal cancer (CRC) cells. We showed that ODE exerted potent anti-proliferative, cytotoxic and pro-apoptotic activities against a panel of established CRC lines (HCT-116, DLD-1, HT-29 and Lovo) and primary (patient-derived) human CRC cells. ODE activated AMP-activated protein kinase (AMPK) signaling, which led to subsequent mTORC1 inhibition and Bcl-2/HIF-1α downregulation in CRC cells. In ODE-treated CRC cells, AMPKα1 formed a complex with p53. This might be important for p53 activation and subsequent cancer cell apoptosis. Inhibition of AMPK signaling, though dominant negative (dn) mutation or shRNA/siRNA knockdown of AMPKα1 attenuated ODE-exerted CRC cytotoxicity. In vivo, i.p. administration of ODE inhibited HCT-116 xenograft tumor growth in SCID mice. In addition, AMPK activation, mTORC1 inhibition and p53 activation were observed in ODE-treated HCT-116 xenograft tumors. These results suggest that ODE inhibits CRC cells in vitro and in vivo, possibly via activation of AMPK-dependent signalings.

摘要

在此,我们评估了白花蛇舌草水提取物(ODE)对结直肠癌(CRC)细胞的抗癌活性。我们发现,ODE对一系列已建立的CRC细胞系(HCT - 116、DLD - 1、HT - 29和Lovo)以及原代(患者来源)人CRC细胞具有强大的抗增殖、细胞毒性和促凋亡活性。ODE激活了AMP激活的蛋白激酶(AMPK)信号通路,这导致CRC细胞中随后的mTORC1抑制以及Bcl - 2/HIF - 1α下调。在经ODE处理的CRC细胞中,AMPKα1与p53形成复合物。这可能对p53激活及随后的癌细胞凋亡很重要。通过显性负性(dn)突变或AMPKα1的shRNA/siRNA敲低抑制AMPK信号通路,减弱了ODE对CRC的细胞毒性作用。在体内,腹腔注射ODE可抑制SCID小鼠中HCT - 116异种移植瘤的生长。此外,在经ODE处理的HCT - 116异种移植瘤中观察到了AMPK激活、mTORC1抑制和p53激活。这些结果表明,ODE可能通过激活AMPK依赖性信号通路在体外和体内抑制CRC细胞。

https://cdn.ncbi.nlm.nih.gov/pmc/blobs/34b5/5216768/c753f8747d49/oncotarget-07-45889-g001.jpg

文献AI研究员

20分钟写一篇综述,助力文献阅读效率提升50倍。

立即体验

用中文搜PubMed

大模型驱动的PubMed中文搜索引擎

马上搜索

文档翻译

学术文献翻译模型,支持多种主流文档格式。

立即体验