Suppr超能文献

微小RNA-187通过直接靶向结直肠癌中的CD276抑制肿瘤生长和侵袭。

MicroRNA-187 inhibits tumor growth and invasion by directly targeting CD276 in colorectal cancer.

作者信息

Wang Zheng-Shi, Zhong Ming, Bian Yu-Hai, Mu Yi-Fei, Qin Shao-Lan, Yu Min-Hao, Qin Jun

机构信息

Department of Gastrointestinal Surgery, Ren Ji Hospital, School of Medicine, Shanghai Jiao Tong University, Shanghai 200127, P.R. China.

出版信息

Oncotarget. 2016 Jul 12;7(28):44266-44276. doi: 10.18632/oncotarget.10023.

Abstract

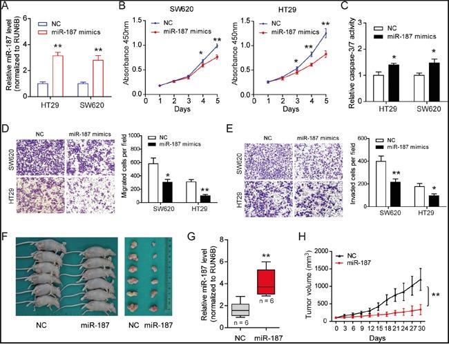
Aberrantly expressed microRNAs contribute to the initiation and progression of human cancers. However, the underlying functions of microRNA-187 (miR-187) in colorectal cancer (CRC) remain largely unexplored. Here, we demonstrated that miR-187 was significantly down-regulated in CRC tissues and cell lines compared to their normal counterparts. By Kaplan-Meier analysis, we revealed that decreased miR-187 expression was closely associated with shorter overall survival and relapse-free survival of patients with CRC. By gain- and loss-of-function studies, we showed that miR-187 remarkably suppressed CRC cell proliferation, migration, invasion, and promoted cell apoptosis. Furthermore, bioinformatics analysis and luciferase reporter assay identified that CD276 was the direct functional target of miR-187 in CRC. Genetic silencing of CD276 recapitulated similar phenotype as observed in over-expression of miR-187, and restoration of CD276 completely rescued the inhibitory effect of miR-187 in CRC cells. Taken together, our study implied the essential roles of miR-187 in suppressing CRC progression, and a novel link between miR-187 and CD276 in CRC.

摘要

异常表达的微小RNA促进人类癌症的发生和发展。然而,微小RNA - 187(miR - 187)在结直肠癌(CRC)中的潜在功能仍 largely未被探索。在此,我们证明与正常组织和细胞系相比,miR - 187在CRC组织和细胞系中显著下调。通过Kaplan - Meier分析,我们发现miR - 187表达降低与CRC患者较短的总生存期和无复发生存期密切相关。通过功能获得和功能缺失研究,我们表明miR - 187显著抑制CRC细胞增殖、迁移、侵袭并促进细胞凋亡。此外,生物信息学分析和荧光素酶报告基因检测确定CD276是miR - 187在CRC中的直接功能靶点。CD276的基因沉默重现了与miR - 187过表达相似的表型,而CD276的恢复完全挽救了miR - 187对CRC细胞的抑制作用。综上所述,我们的研究表明miR - 187在抑制CRC进展中起重要作用,并且在CRC中miR - 187与CD276之间存在新的联系。

https://cdn.ncbi.nlm.nih.gov/pmc/blobs/a987/5190094/507f930694e8/oncotarget-07-44266-g001.jpg

文献AI研究员

20分钟写一篇综述,助力文献阅读效率提升50倍。

立即体验

用中文搜PubMed

大模型驱动的PubMed中文搜索引擎

马上搜索

文档翻译

学术文献翻译模型,支持多种主流文档格式。

立即体验