Suppr超能文献

多发性硬化症患者的肠道微生物群与健康对照组有明显不同。

Multiple sclerosis patients have a distinct gut microbiota compared to healthy controls.

机构信息

Division of Biomedical Statistics and Informatics-Department of Health Sciences Research Mayo Clinic, 200 1st ST SW, Rochester, MN -55905, USA.

Department of Surgical Research Mayo Clinic, 200 1st ST SW, Rochester, MN -55905, USA.

出版信息

Sci Rep. 2016 Jun 27;6:28484. doi: 10.1038/srep28484.

Abstract

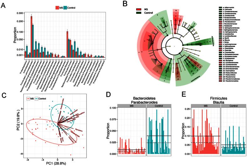
Multiple sclerosis (MS) is an immune-mediated disease, the etiology of which involves both genetic and environmental factors. The exact nature of the environmental factors responsible for predisposition to MS remains elusive; however, it's hypothesized that gastrointestinal microbiota might play an important role in pathogenesis of MS. Therefore, this study was designed to investigate whether gut microbiota are altered in MS by comparing the fecal microbiota in relapsing remitting MS (RRMS) (n = 31) patients to that of age- and gender-matched healthy controls (n = 36). Phylotype profiles of the gut microbial populations were generated using hypervariable tag sequencing of the V3-V5 region of the 16S ribosomal RNA gene. Detailed fecal microbiome analyses revealed that MS patients had distinct microbial community profile compared to healthy controls. We observed an increased abundance of Psuedomonas, Mycoplana, Haemophilus, Blautia, and Dorea genera in MS patients, whereas control group showed increased abundance of Parabacteroides, Adlercreutzia and Prevotella genera. Thus our study is consistent with the hypothesis that MS patients have gut microbial dysbiosis and further study is needed to better understand their role in the etiopathogenesis of MS.

摘要

多发性硬化症(MS)是一种免疫介导的疾病,其病因涉及遗传和环境因素。导致 MS 易感性的环境因素的确切性质仍不清楚;然而,据推测胃肠道微生物群可能在 MS 的发病机制中起重要作用。因此,本研究旨在通过比较复发缓解型多发性硬化症(RRMS)(n=31)患者和年龄及性别匹配的健康对照者(n=36)的粪便微生物群,来研究 MS 患者的肠道微生物群是否发生改变。使用 16S 核糖体 RNA 基因 V3-V5 区的高变区标签测序生成肠道微生物种群的菌型谱。详细的粪便微生物组分析显示,MS 患者的微生物群落谱与健康对照组有明显不同。我们观察到 MS 患者中假单胞菌、支原体、嗜血杆菌、布劳特氏菌和 Dorea 属的丰度增加,而对照组中副拟杆菌、艾德勒克氏菌和普雷沃氏菌属的丰度增加。因此,我们的研究与 MS 患者存在肠道微生物失调的假设一致,需要进一步研究以更好地了解它们在 MS 发病机制中的作用。

https://cdn.ncbi.nlm.nih.gov/pmc/blobs/45ad/4921909/e80bfdb42ab7/srep28484-f1.jpg

文献AI研究员

20分钟写一篇综述,助力文献阅读效率提升50倍。

立即体验

用中文搜PubMed

大模型驱动的PubMed中文搜索引擎

马上搜索

文档翻译

学术文献翻译模型,支持多种主流文档格式。

立即体验