Suppr超能文献

Neddylation修饰需要甘氨酰-tRNA合成酶来保护活化的E2。

Neddylation requires glycyl-tRNA synthetase to protect activated E2.

作者信息

Mo Zhongying, Zhang Qian, Liu Ze, Lauer Janelle, Shi Yi, Sun Litao, Griffin Patrick R, Yang Xiang-Lei

机构信息

Department of Chemical Physiology, The Scripps Research Institute, La Jolla, California, USA.

Department of Cell and Molecular Biology, The Scripps Research Institute, La Jolla, California, USA.

出版信息

Nat Struct Mol Biol. 2016 Aug;23(8):730-7. doi: 10.1038/nsmb.3250. Epub 2016 Jun 27.

Abstract

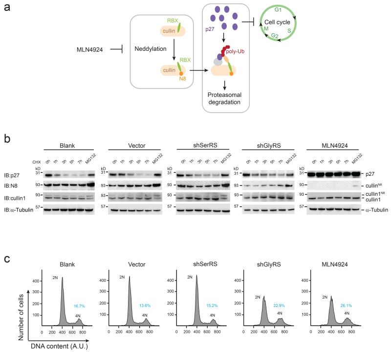
Neddylation is a post-translational modification that controls the cell cycle and proliferation by conjugating the ubiquitin-like protein NEDD8 to specific targets. Here we report that glycyl-tRNA synthetase (GlyRS), an essential enzyme in protein synthesis, also plays a critical role in neddylation. In human cells, knockdown of GlyRS, but not knockdown of a different tRNA synthetase, decreased the global level of neddylation and caused cell-cycle abnormality. This function of GlyRS is achieved through direct interactions with multiple components of the neddylation pathway, including NEDD8, E1, and E2 (Ubc12). Using various structural and functional approaches, we show that GlyRS binds the APPBP1 subunit of E1 and captures and protects activated E2 (NEDD8-conjugated Ubc12) before the activated E2 reaches a downstream target. Therefore, GlyRS functions as a chaperone that critically supports neddylation. This function is probably conserved in all eukaryotic GlyRS enzymes and may contribute to the strong association of GlyRS with cancer progression.

摘要

Neddylation是一种翻译后修饰,通过将类泛素蛋白NEDD8与特定靶标结合来控制细胞周期和增殖。在此我们报告,蛋白质合成中的关键酶甘氨酰 - tRNA合成酶(GlyRS)在Neddylation中也发挥着关键作用。在人类细胞中,敲低GlyRS而非另一种tRNA合成酶,会降低Neddylation的整体水平并导致细胞周期异常。GlyRS的这一功能是通过与Neddylation途径的多个组分直接相互作用实现的,这些组分包括NEDD8、E1和E2(Ubc12)。使用各种结构和功能方法,我们表明GlyRS与E1的APPBP1亚基结合,并在活化的E2到达下游靶标之前捕获并保护活化的E2(NEDD8缀合的Ubc12)。因此,GlyRS作为一种伴侣蛋白,对Neddylation起着关键的支持作用。这种功能可能在所有真核生物的GlyRS酶中都保守,并且可能有助于GlyRS与癌症进展的紧密关联。

https://cdn.ncbi.nlm.nih.gov/pmc/blobs/0913/4972647/06e1a0ab4c20/nihms-792023-f0001.jpg

文献AI研究员

20分钟写一篇综述,助力文献阅读效率提升50倍。

立即体验

用中文搜PubMed

大模型驱动的PubMed中文搜索引擎

马上搜索

文档翻译

学术文献翻译模型,支持多种主流文档格式。

立即体验