Suppr超能文献

基质金属蛋白酶7(MMP7)在细胞核中与ARF相互作用,以增强体内前列腺癌进展的肿瘤微环境。

MMP7 interacts with ARF in nucleus to potentiate tumor microenvironments for prostate cancer progression in vivo.

作者信息

Xie Yingqiu, Lu Wenfu, Liu Shenji, Yang Qing, Goodwin J Shawn, Sathyanarayana Sandeep Anantha, Pratap Siddharth, Chen Zhenbang

机构信息

Department of Biology, School of Science and Technology, Nazarbayev University, Astana, 010000, Republic of Kazakhstan.

Department of Biochemistry and Cancer Biology, Meharry Medical College, Nashville, TN, 37208, USA.

出版信息

Oncotarget. 2016 Jul 26;7(30):47609-47619. doi: 10.18632/oncotarget.10251.

Abstract

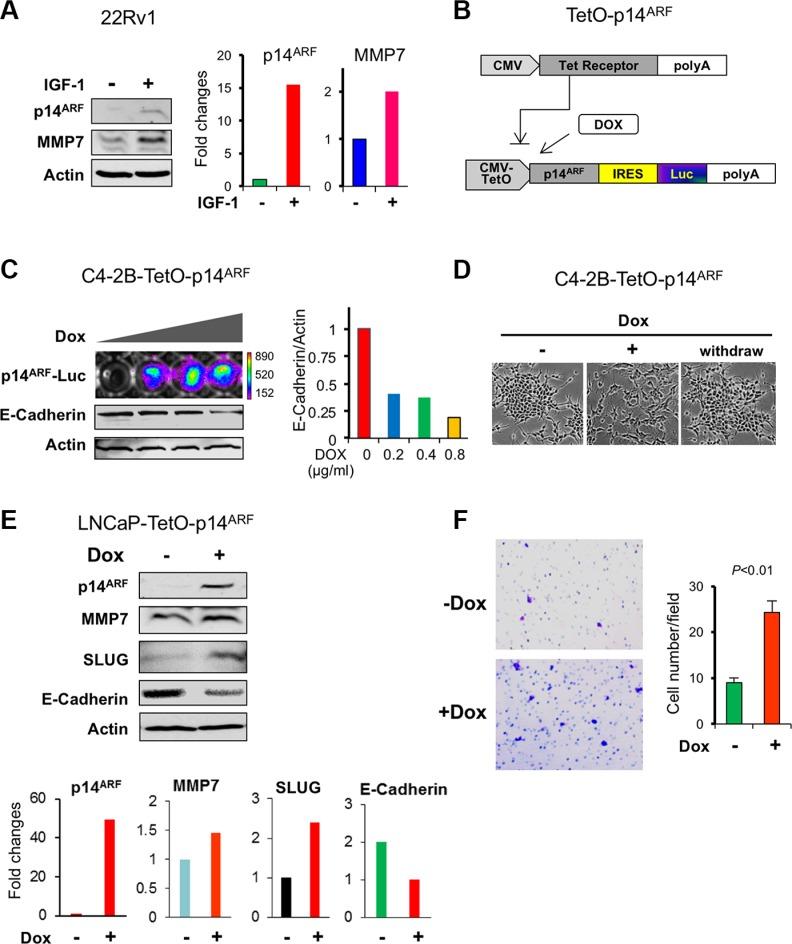
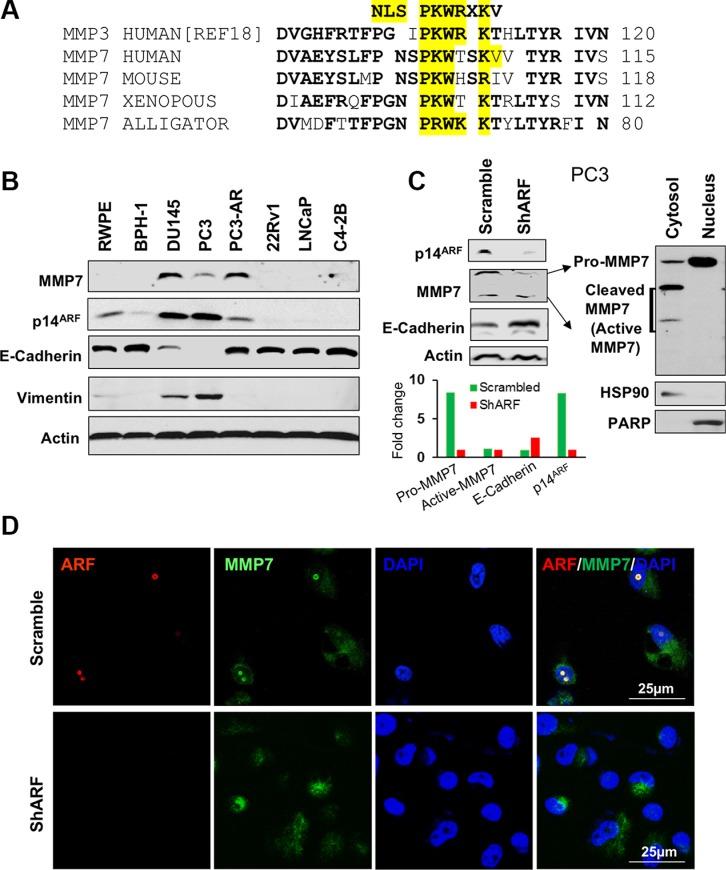
ARF couples with TP53 in a canonical signaling pathway to activate cellular senescence for tumor suppressive function under oncogenic insults. However, the mechanisms on aberrant elevation of ARF in cancers are still poorly understood. We previously showed that ARF (p14ARF in human and p19Arf in mouse) elevation correlates with PTEN loss and stabilizes SLUG to reduce cell adhesion in prostate cancer (PCa). Here we report that ARF is essential for MMP7 expression, E-Cadherin decrease and the anchorage loss to the extracellular matrix (ECM) in PCa in vitro and in vivo. We found that Mmp7 is aberrantly elevated in cytosol and nucleus of malignant prostate tumors of Pten/Trp53 mutant mice. Interestingly, p19Arf deficiency strikingly decreases Mmp7 levels but increases E-Cadherin in Pten/Trp53/p19Arf mice. ARF knockdown markedly reduces MMP7 in human PCa cells. Conversely, tetracycline-inducible expression of ARF increases MMP7 with a decrease of E-Cadherin in PCa cells. Importantly, MMP7 physically binds ARF to show the co-localization in nucleus. Co-expression of MMP7 and ARF promotes cell migration, and MMP7 knockdown decreases wound healing in PCa cells. Furthermore, MMP7 elevation correlates with ARF expression in advanced human PCa. Our findings reveal for the first time that the crosstalk between ARF and MMP7 in nucleus contributes to ECM network in tumor microenvironments in vivo, implicating a novel therapeutic target for advanced PCa treatment.

摘要

在致癌性刺激下,ARF通过经典信号通路与TP53偶联,激活细胞衰老以发挥肿瘤抑制功能。然而,癌症中ARF异常升高的机制仍知之甚少。我们之前发现,ARF(人类中的p14ARF和小鼠中的p19Arf)升高与PTEN缺失相关,并使SLUG稳定,从而降低前列腺癌(PCa)中的细胞黏附。在此,我们报告ARF对于PCa体外和体内的MMP7表达、E-钙黏蛋白减少以及与细胞外基质(ECM)的锚定丧失至关重要。我们发现,在Pten/Trp53突变小鼠的恶性前列腺肿瘤的细胞质和细胞核中,Mmp7异常升高。有趣的是,在Pten/Trp53/p19Arf小鼠中,p19Arf缺陷显著降低Mmp7水平,但增加E-钙黏蛋白。在人PCa细胞中,ARF敲低显著降低MMP7。相反,四环素诱导的ARF表达增加PCa细胞中的MMP7,同时降低E-钙黏蛋白。重要的是,MMP7与ARF发生物理结合,在细胞核中显示共定位。MMP7和ARF的共表达促进细胞迁移,而MMP7敲低则降低PCa细胞的伤口愈合能力。此外,在晚期人类PCa中,MMP7升高与ARF表达相关。我们的研究结果首次揭示,细胞核中ARF与MMP7之间的相互作用有助于体内肿瘤微环境中的ECM网络,这意味着晚期PCa治疗有了新的治疗靶点。

https://cdn.ncbi.nlm.nih.gov/pmc/blobs/2f95/5216965/f573992ae9ec/oncotarget-07-47609-g001.jpg

文献AI研究员

20分钟写一篇综述,助力文献阅读效率提升50倍。

立即体验

用中文搜PubMed

大模型驱动的PubMed中文搜索引擎

马上搜索

文档翻译

学术文献翻译模型,支持多种主流文档格式。

立即体验