Suppr超能文献

花生四烯酸15-脂氧合酶在组织巨噬细胞中对脂肪组织重塑的作用。

The contribution of arachidonate 15-lipoxygenase in tissue macrophages to adipose tissue remodeling.

作者信息

Kwon H-J, Kim S-N, Kim Y-A, Lee Y-H

机构信息

College of Pharmacy, Yonsei University, Incheon 21983, South Korea.

出版信息

Cell Death Dis. 2016 Jun 30;7(6):e2285. doi: 10.1038/cddis.2016.190.

Abstract

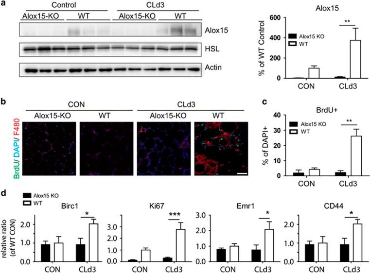
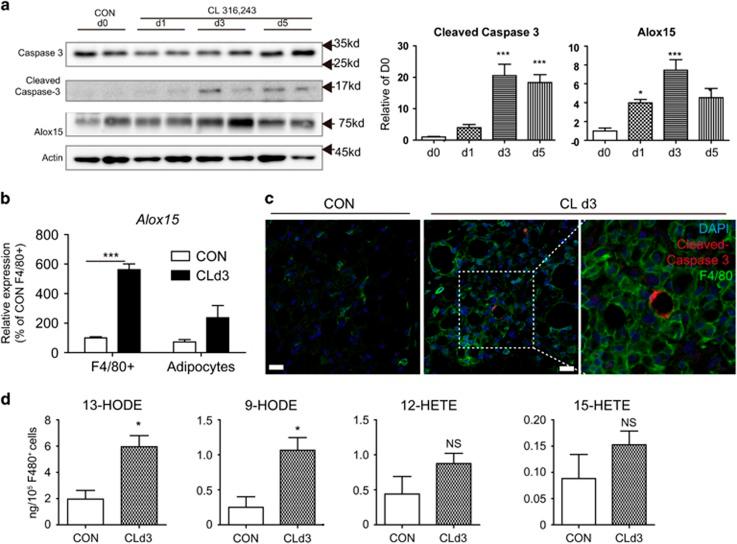
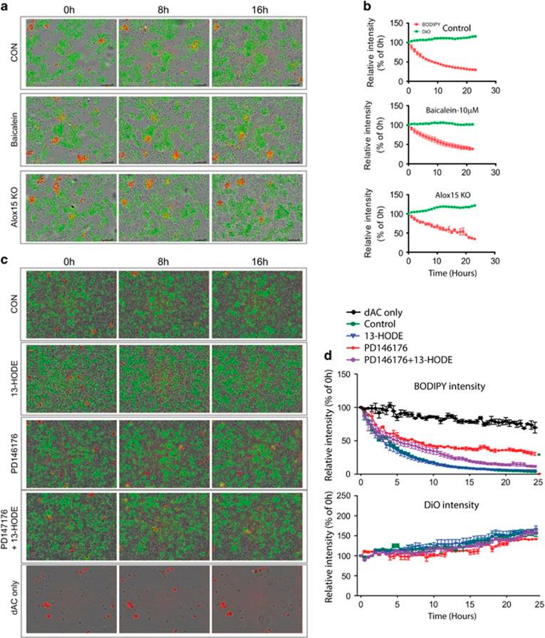
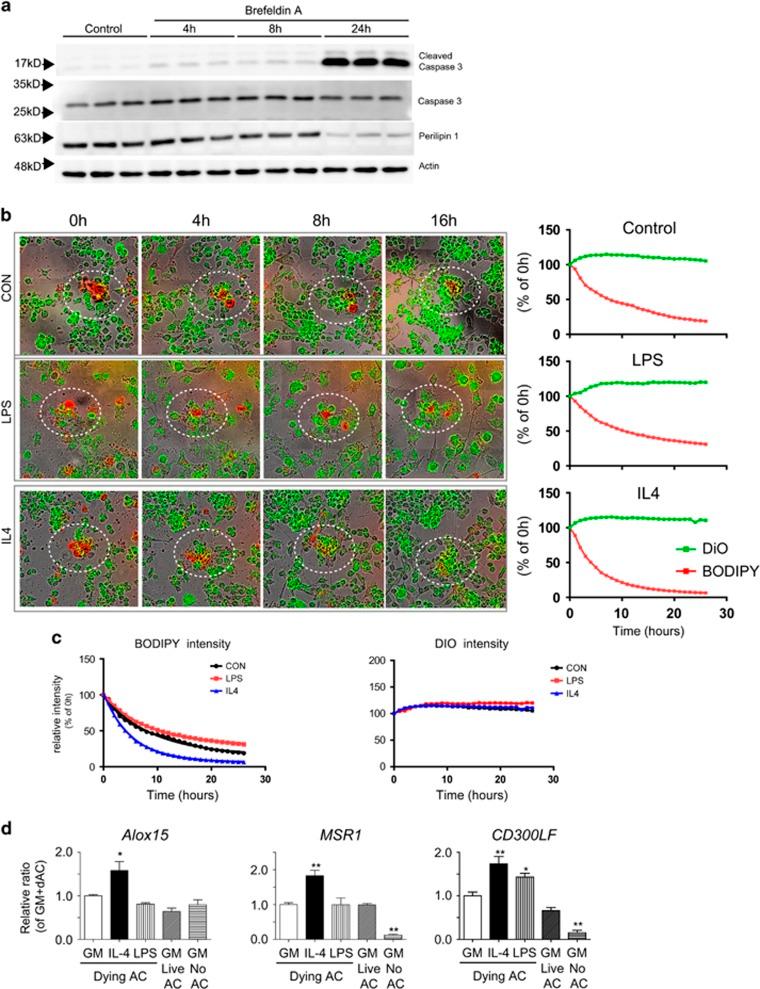
Cellular plasticity in adipose tissue involves adipocyte death, its clearance, and de novo adipogenesis, enabling homeostatic turnover and adaptation to metabolic challenges; however, mechanisms regulating these serial events are not fully understood. The present study investigated the roles of arachidonate 15-lipoxygenase (Alox15) in the clearance of dying adipocytes by adipose tissue macrophages. First, upregulation of Alox15 expression and apoptotic adipocyte death in gonadal white adipose tissue (gWAT) were characterized during adipose tissue remodeling induced by β3-adrenergic receptor stimulation. Next, an in vitro reconstruction of adipose tissue macrophages and apoptotic adipocytes recapitulated adipocyte clearance by macrophages and demonstrated that macrophages co-cultured with apoptotic adipocytes increased the expression of efferocytosis-related genes. Genetic deletion and pharmacological inhibition of Alox15 diminished the levels of adipocyte clearance by macrophages in a co-culture system. Gene expression profiling of macrophages isolated from gWAT of Alox15 knockout (KO) mice demonstrated distinct phenotypes, especially downregulation of genes involved in lipid uptake and metabolism compared to wild-type mice. Finally, in vivo β3-adrenergic stimulation in Alox15 KO mice failed to recruit crown-like structures, a macrophage network clearing dying adipocytes in gWAT. Consequently, in Alox15 KO mice, proliferation/differentiation of adipocyte progenitors and β3-adrenergic remodeling of gWAT were impaired compared to wild-type control mice. Collectively, our data established a pivotal role of Alox15 in the resolution of adipocyte death and in adipose tissue remodeling.

摘要

脂肪组织中的细胞可塑性涉及脂肪细胞死亡、清除以及新生脂肪生成,从而实现稳态更新并适应代谢挑战;然而,调节这些连续事件的机制尚未完全明确。本研究调查了花生四烯酸15 -脂氧合酶(Alox15)在脂肪组织巨噬细胞清除死亡脂肪细胞过程中的作用。首先,在β3 -肾上腺素能受体刺激诱导的脂肪组织重塑过程中,对性腺白色脂肪组织(gWAT)中Alox15表达上调和凋亡性脂肪细胞死亡进行了表征。接下来,脂肪组织巨噬细胞和凋亡性脂肪细胞的体外重建重现了巨噬细胞对脂肪细胞的清除,并表明与凋亡性脂肪细胞共培养的巨噬细胞增加了与胞葬作用相关基因的表达。Alox15的基因缺失和药物抑制降低了共培养系统中巨噬细胞清除脂肪细胞的水平。从Alox15基因敲除(KO)小鼠的gWAT中分离出的巨噬细胞的基因表达谱显示出不同的表型,特别是与野生型小鼠相比,参与脂质摄取和代谢的基因下调。最后,Alox15 KO小鼠体内的β3 -肾上腺素能刺激未能募集冠状结构,即gWAT中清除死亡脂肪细胞的巨噬细胞网络。因此,与野生型对照小鼠相比,Alox15 KO小鼠中脂肪细胞祖细胞的增殖/分化以及gWAT的β3 -肾上腺素能重塑受损。总体而言,我们的数据确立了Alox15在解决脂肪细胞死亡和脂肪组织重塑中的关键作用。

https://cdn.ncbi.nlm.nih.gov/pmc/blobs/202b/5108340/c74807c960a7/cddis2016190f1.jpg

文献AI研究员

20分钟写一篇综述,助力文献阅读效率提升50倍。

立即体验

用中文搜PubMed

大模型驱动的PubMed中文搜索引擎

马上搜索

文档翻译

学术文献翻译模型,支持多种主流文档格式。

立即体验