Suppr超能文献

MYC-PVT1的泛癌分析揭示了肾癌中CNV非介导的失调和不良预后。

A pan-cancer analysis of MYC-PVT1 reveals CNV-unmediated deregulation and poor prognosis in renal carcinoma.

作者信息

Posa Ioana, Carvalho Silvia, Tavares Joana, Grosso Ana Rita

机构信息

Instituto de Medicina Molecular, Faculdade de Medicina, Universidade de Lisboa, 1649-028 Lisboa, Portugal.

出版信息

Oncotarget. 2016 Jul 26;7(30):47033-47041. doi: 10.18632/oncotarget.9487.

Abstract

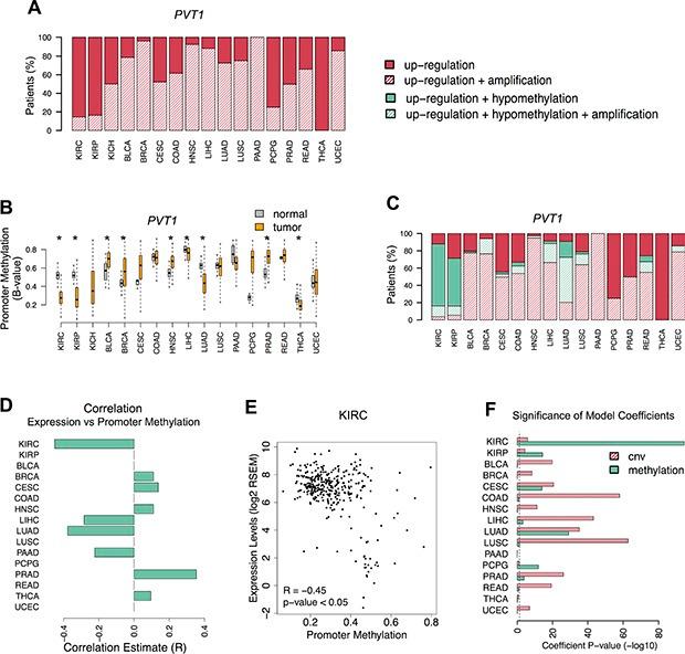
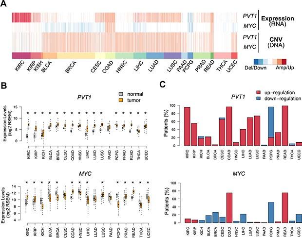
The PVT1 lncRNA has recently been involved in tumorigenesis by affecting the protein stability of the MYC proto-oncogene. Both MYC and PVT1 reside in a well-known cancer-risk locus and enhanced levels of their products have been reported in different human cancers. Nonetheless, the extension and relevance of the MYC-PVT1 deregulation in tumorigenesis has not yet been systematically addressed.Here we performed a pan-cancer analysis of matched copy number, transcriptomic, methylation, proteomic and clinicopathological profiles for almost 7000 patients from 17 different cancers represented in the TCGA cohorts. Among all cancers types, kidney renal clear cell carcinoma (KIRC) showed the strongest upregulation of PVT1 and increased levels of both MYC and PVT1 correlated with the clinical outcome. PVT1 misregulation in KIRC is mostly associated to promoter hypomethylation rather than locus amplification. Furthermore, we found an association between MYC levels and PVT1 expression, which impacted on MYC-target genes.Collectively, our study discloses the role of PVT1 as a novel prognostic factor and as a molecular target for novel therapeutic interventions in renal carcinoma.

摘要

PVT1长链非编码RNA最近通过影响MYC原癌基因的蛋白质稳定性参与肿瘤发生。MYC和PVT1都位于一个著名的癌症风险位点,并且在不同的人类癌症中都报道了它们产物水平的升高。然而,MYC-PVT1失调在肿瘤发生中的范围和相关性尚未得到系统研究。在此,我们对来自TCGA队列中17种不同癌症的近7000名患者的匹配拷贝数、转录组、甲基化、蛋白质组和临床病理特征进行了泛癌分析。在所有癌症类型中,肾透明细胞癌(KIRC)中PVT1的上调最为明显,MYC和PVT1水平的升高与临床结果相关。KIRC中PVT1的失调主要与启动子低甲基化而非基因座扩增有关。此外,我们发现MYC水平与PVT1表达之间存在关联,这影响了MYC靶基因。总的来说,我们的数据揭示了PVT1作为一种新的预后因素以及作为肾癌新治疗干预分子靶点的作用。

https://cdn.ncbi.nlm.nih.gov/pmc/blobs/9ca1/5216921/e41a4dbbc5be/oncotarget-07-47033-g001.jpg

文献AI研究员

20分钟写一篇综述,助力文献阅读效率提升50倍。

立即体验

用中文搜PubMed

大模型驱动的PubMed中文搜索引擎

马上搜索

文档翻译

学术文献翻译模型,支持多种主流文档格式。

立即体验