Suppr超能文献

下调丝氨酸羟甲基转移酶2(SHMT2)可抑制人肝细胞癌的肿瘤发生。

Downregulating serine hydroxymethyltransferase 2 (SHMT2) suppresses tumorigenesis in human hepatocellular carcinoma.

作者信息

Woo Chern Chiuh, Chen Way Cherng, Teo Xing Qi, Radda George K, Lee Philip Teck Hock

机构信息

Singapore Bioimaging Consortium, Singapore.

出版信息

Oncotarget. 2016 Aug 16;7(33):53005-53017. doi: 10.18632/oncotarget.10415.

Abstract

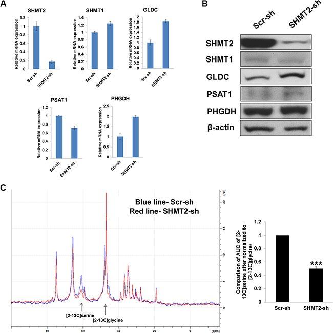
Serine-glycine biosynthetic pathway diverts the glycolytic intermediate 3-phosphoglycerate to synthesize serine and glycine, of which the latter was found to correlate with cancer cell proliferation. Increased de novo biosynthesis of glycine by serine hydroxymethyltransferase 2 (SHMT2) is the central mechanism to fuel one-carbon pools supporting tumorigenesis. However, the therapeutic potential in targeting SHMT2 in hepatocellular carcinoma (HCC) is unknown. In this study we showed that SHMT2 inhibition significantly suppressed liver tumorigenesis. In vitro, SHMT2-knockdown was found to reduce cell growth and tumorigenicity in Huh-7 and HepG2 liver cancer cells. Moreover SHMT2-knockdown Huh-7 cells failed to form tumor xenograft after subcutaneous inoculation into nude mice. Similarly, inducible SHMT2 inhibition, via doxycycline-added drinking water, was found to reduce tumor incidence and tumor growth in a human tumor xenograft mouse model. SHMT2-knockdown increased the susceptibility of Huh-7 cells to doxorubicin suggesting its potential in combination chemotherapy. Through isotopomer tracing of [2-13C] glycine metabolism, we demonstrated that SHMT2 activity is associated with cancer phenotype. However, overexpression of SHMT2 was insufficient to transform immortalized hepatic cells to malignancy, suggesting that SHMT2 is one of the building blocks in liver cancer metabolism but does not initiate malignant transformation. Moreover, our results suggest that glycine, but not 5,10-methylenetetrahydrofolate, from the SHMT2-mediated enzymatic reaction is instrumental in tumorigenesis. Indeed, we found that SHMT2-knockdown cells exhibited increased glycine uptake. Taken together, our data suggest that SHMT2 may be a potential target in the treatment of human HCC.

摘要

丝氨酸 - 甘氨酸生物合成途径将糖酵解中间产物3 - 磷酸甘油酸转化为丝氨酸和甘氨酸,其中后者被发现与癌细胞增殖相关。丝氨酸羟甲基转移酶2(SHMT2)增加甘氨酸的从头生物合成是为支持肿瘤发生的一碳池提供燃料的核心机制。然而,在肝细胞癌(HCC)中靶向SHMT2的治疗潜力尚不清楚。在本研究中,我们表明抑制SHMT2可显著抑制肝脏肿瘤发生。在体外,发现敲低SHMT2可降低Huh - 7和HepG2肝癌细胞的生长和致瘤性。此外,敲低SHMT2的Huh - 7细胞皮下接种到裸鼠后未能形成肿瘤异种移植。同样,通过在饮用水中添加强力霉素诱导抑制SHMT2,发现在人肿瘤异种移植小鼠模型中可降低肿瘤发生率和肿瘤生长。敲低SHMT2增加了Huh - 7细胞对阿霉素的敏感性,表明其在联合化疗中的潜力。通过对[2 - 13C]甘氨酸代谢的同位素示踪,我们证明SHMT2活性与癌症表型相关。然而,SHMT2的过表达不足以将永生化肝细胞转化为恶性细胞,这表明SHMT2是肝癌代谢的组成部分之一,但不会引发恶性转化。此外,我们的结果表明,SHMT2介导的酶促反应产生的甘氨酸而非5,10 - 亚甲基四氢叶酸在肿瘤发生中起作用。事实上,我们发现敲低SHMT2的细胞表现出甘氨酸摄取增加。综上所述,我们的数据表明SHMT2可能是治疗人类HCC的潜在靶点。

https://cdn.ncbi.nlm.nih.gov/pmc/blobs/9ed4/5288164/2620110057f3/oncotarget-07-53005-g001.jpg

文献AI研究员

20分钟写一篇综述,助力文献阅读效率提升50倍。

立即体验

用中文搜PubMed

大模型驱动的PubMed中文搜索引擎

马上搜索

文档翻译

学术文献翻译模型,支持多种主流文档格式。

立即体验