Suppr超能文献

XRCC6的高表达通过β-连环蛋白/ Wnt信号通路促进人骨肉瘤细胞增殖并与不良预后相关。

High Expression of XRCC6 Promotes Human Osteosarcoma Cell Proliferation through the β-Catenin/Wnt Signaling Pathway and Is Associated with Poor Prognosis.

作者信息

Zhu Bin, Cheng Dongdong, Li Shijie, Zhou Shumin, Yang Qingcheng

机构信息

Department of Orthopedics, Shanghai Jiao Tong University Affiliated Sixth People's Hospital, No. 600, Yishan Road, Shanghai 200233, China.

Institute of Orthopedics, Shanghai Jiao Tong University Affiliated Sixth People's Hospital, No. 600, Yishan Road, Shanghai 200233, China.

出版信息

Int J Mol Sci. 2016 Jul 22;17(7):1188. doi: 10.3390/ijms17071188.

Abstract

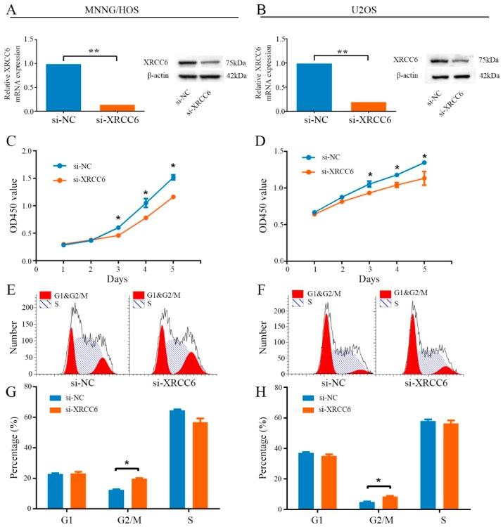
Increasing evidences show that XRCC6 (X-ray repair complementing defective repair in Chinese hamster cells 6) was upregulated and involved in tumor growth in several tumor types. However, the correlation of XRCC6 and human osteosarcoma (OS) is still unknown. This study was conducted with the aim to reveal the expression and biological function of XRCC6 in OS and elucidate the potential mechanism. The mRNA expression level of XRCC6 was measured in osteosarcoma cells and OS samples by quantitative transcription-PCR (qRT-PCR). The expression of XRCC6 protein was measured using Western blot and immunohistochemical staining in osteosarcoma cell lines and patient samples. Cell Counting Kit 8 (CCK8), colony-forming and cell cycle assays were used to test cell survival capacity. We found that XRCC6 was overexpressed in OS cells and OS samples compared with the adjacent non-tumorous samples. High expression of XRCC6 was correlated with clinical stage and tumor size in OS. Reduced expression of XRCC6 inhibits OS cell proliferation through G2/M phase arrest. Most importantly, further experiments demonstrated that XRCC6 might regulate OS growth through the β-catenin/Wnt signaling pathway. In conclusion, these findings indicate that XRCC6 exerts tumor-promoting effects for OS through β-catenin/Wnt signaling pathway. XRCC6 may serve as a novel therapeutic target for OS patients.

摘要

越来越多的证据表明,XRCC6(中国仓鼠细胞X射线修复互补缺陷修复6)在多种肿瘤类型中上调并参与肿瘤生长。然而,XRCC6与人类骨肉瘤(OS)的相关性仍不清楚。本研究旨在揭示XRCC6在骨肉瘤中的表达和生物学功能,并阐明其潜在机制。通过定量转录PCR(qRT-PCR)检测骨肉瘤细胞和骨肉瘤样本中XRCC6的mRNA表达水平。使用蛋白质免疫印迹法和免疫组织化学染色检测骨肉瘤细胞系和患者样本中XRCC6蛋白的表达。采用细胞计数试剂盒8(CCK8)、集落形成和细胞周期分析来检测细胞存活能力。我们发现,与相邻的非肿瘤样本相比,XRCC6在骨肉瘤细胞和骨肉瘤样本中过表达。XRCC6的高表达与骨肉瘤的临床分期和肿瘤大小相关。XRCC6表达降低通过G2/M期阻滞抑制骨肉瘤细胞增殖。最重要的是,进一步的实验表明,XRCC6可能通过β-连环蛋白/ Wnt信号通路调节骨肉瘤生长。总之,这些发现表明,XRCC6通过β-连环蛋白/ Wnt信号通路对骨肉瘤发挥促肿瘤作用。XRCC6可能成为骨肉瘤患者的新型治疗靶点。

https://cdn.ncbi.nlm.nih.gov/pmc/blobs/71e9/4964557/3e57d1d66bc9/ijms-17-01188-g001.jpg

文献AI研究员

20分钟写一篇综述,助力文献阅读效率提升50倍。

立即体验

用中文搜PubMed

大模型驱动的PubMed中文搜索引擎

马上搜索

文档翻译

学术文献翻译模型,支持多种主流文档格式。

立即体验