Suppr超能文献

鉴定与社区相关的耐甲氧西林金黄色葡萄球菌东亚克隆株出现及全球传播的源种群和汇种群。

Identification of source and sink populations for the emergence and global spread of the East-Asia clone of community-associated MRSA.

作者信息

Ward Melissa J, Goncheva Mariya, Richardson Emily, McAdam Paul R, Raftis Emma, Kearns Angela, Daum Robert S, David Michael Z, Lauderdale Tsai Ling, Edwards Giles F, Nimmo Graeme R, Coombs Geoffrey W, Huijsdens Xander, Woolhouse Mark E J, Fitzgerald J Ross

机构信息

Centre for Immunity, Infection and Evolution, University of Edinburgh, Edinburgh, UK.

The Roslin Institute, University of Edinburgh, Edinburgh, UK.

出版信息

Genome Biol. 2016 Jul 26;17(1):160. doi: 10.1186/s13059-016-1022-0.

Abstract

BACKGROUND

Our understanding of the factors influencing the emergence, dissemination and global distribution of epidemic clones of bacteria is limited. ST59 is a major epidemic clone of community-associated MRSA in East Asia, responsible for extensive morbidity and mortality, but has a much lower prevalence in other parts of the world. The geographic origin of ST59 and its international routes of dissemination are unclear and disputed in the literature.

RESULTS

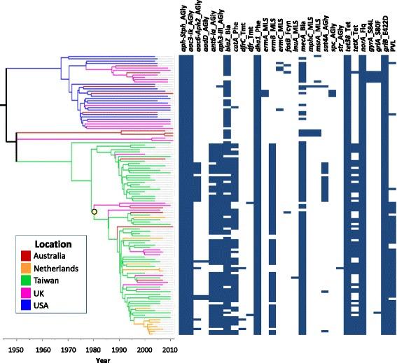
To investigate the origin and spread of the ST59 clone, we obtained whole genome sequences of isolates from four continents, sampled over more than a decade, and carried out a time-scaled phylogeographic analysis. We discover that two distinct ST59 clades emerged concurrently, in East Asia and the USA, but underwent clonal expansion at different times. The East Asia clade was strongly enriched for gene determinants associated with antibiotic resistance, consistent with regional differences in antibiotic usage. Both clones spread independently to Australia and Europe, and we found evidence of the persistence of multi-drug resistance following export from East Asia. Direct transfer of strains between Taiwan and the USA was not observed in either direction, consistent with geographic niche exclusion.

CONCLUSIONS

Our results resolve a longstanding controversy regarding the origin of the ST59 clone, revealing the major global source and sink populations and routes for the spread of multi-drug resistant clones. Additionally, our findings indicate that diversification of the accessory genome of epidemic clones partly reflects region-specific patterns of antibiotic usage, which may influence bacterial fitness after transmission to different geographic locations.

摘要

背景

我们对影响细菌流行克隆出现、传播及全球分布的因素了解有限。ST59是东亚社区获得性耐甲氧西林金黄色葡萄球菌的主要流行克隆,导致大量发病和死亡,但在世界其他地区的流行率要低得多。ST59的地理起源及其国际传播途径在文献中尚不清楚且存在争议。

结果

为了研究ST59克隆的起源和传播,我们获得了来自四大洲、采样时间超过十年的分离株的全基因组序列,并进行了时间尺度的系统发育地理学分析。我们发现两个不同的ST59进化枝同时在东亚和美国出现,但在不同时间经历了克隆扩张。东亚进化枝中与抗生素耐药性相关的基因决定因素高度富集,这与抗生素使用的区域差异一致。两个克隆都独立传播到澳大利亚和欧洲,并且我们发现了从东亚输出后多重耐药性持续存在的证据。在台湾和美国之间未观察到菌株的双向直接转移,这与地理生态位排斥一致。

结论

我们的结果解决了关于ST59克隆起源的长期争议,揭示了多重耐药克隆传播的主要全球源群体、汇群体和途径。此外,我们的研究结果表明,流行克隆的辅助基因组多样化部分反映了特定区域的抗生素使用模式,这可能会影响细菌传播到不同地理位置后的适应性。

https://cdn.ncbi.nlm.nih.gov/pmc/blobs/8b76/4962458/93d8b94440f4/13059_2016_1022_Fig1_HTML.jpg

文献AI研究员

20分钟写一篇综述,助力文献阅读效率提升50倍。

立即体验

用中文搜PubMed

大模型驱动的PubMed中文搜索引擎

马上搜索

文档翻译

学术文献翻译模型,支持多种主流文档格式。

立即体验