Suppr超能文献

与金头鲷(Sparus aurata)早期生活事件相关的转录组变化。

Transcriptomic changes in relation to early-life events in the gilthead sea bream (Sparus aurata).

作者信息

Sarropoulou E, Tsalafouta A, Sundaram A Y M, Gilfillan G D, Kotoulas G, Papandroulakis N, Pavlidis M

机构信息

Institute of Marine Biology, Biotechnology and Aquaculture, Hellenic Centre for Marine Research, Gournes Pediados, Heraklion, Crete, 71003, Greece.

Department of Biology, University of Crete, Heraklion, Crete, 70013, Greece.

出版信息

BMC Genomics. 2016 Jul 26;17:506. doi: 10.1186/s12864-016-2874-0.

Abstract

BACKGROUND

Teleosts are exposed to a broad range of external stimuli, which may be either of acute or chronic nature. The larval phase of certain fish species offer a unique opportunity to study the interactions between genes and environmental factors during early life. The present study investigates the effects of early-life events, applied at different time points of early ontogeny (first feeding, flexion and development of all fins; Phase 1) as well as on the subsequent juvenile stage after the application of an additional acute stressor (Phase 2) in the gilthead sea bream (Sparus aurata), a commercially important European aquaculture species. Animal performance, the cortisol response and gene expression patterns during early development as well as on the subsequent phases (juveniles) after the application of additional acute stressors were investigated.

RESULTS

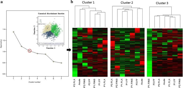
Significant differences on fish performance were found only for juveniles exposed to early-life events at the phase of the formation of all fins. On the transcriptome level distinct expression patterns were obtained for larvae as well as for juveniles with the most divergent expression pattern found to be again at the phase of the development of all fins, which showed to have also an impact later on in the acute stress response of juveniles.

CONCLUSIONS

The present study showed that applying an early-life protocol, characterized by the unpredictable, variable and moderate intensity of the applied stimuli provides a relative realistic model to evaluate the impact of daily aquaculture practices on fish performance. In addition, the power of investigating global gene expression patterns is shown, providing significant insights regarding the response of early-life events during development and as juveniles after the application of extra acute stressors.

摘要

背景

硬骨鱼会受到广泛的外部刺激,这些刺激可能是急性的或慢性的。某些鱼类的幼体阶段为研究早期生命中基因与环境因素之间的相互作用提供了独特的机会。本研究调查了早期生命事件在金头鲷(Sparus aurata,一种欧洲重要的商业养殖鱼类)个体发育早期的不同时间点(初次摄食、所有鳍的弯曲和发育;阶段1)施加时的影响,以及在施加额外急性应激源后的后续幼鱼阶段(阶段2)的影响。研究了早期发育过程中以及在施加额外急性应激源后的后续阶段(幼鱼)的动物性能、皮质醇反应和基因表达模式。

结果

仅在所有鳍形成阶段暴露于早期生命事件的幼鱼的性能上发现了显著差异。在转录组水平上,幼体和幼鱼获得了不同的表达模式,发现差异最大的表达模式再次出现在所有鳍发育阶段,这也显示出对幼鱼后期急性应激反应有影响。

结论

本研究表明,应用一种以所施加刺激的不可预测性、变异性和中等强度为特征的早期生命方案,提供了一个相对现实的模型来评估日常水产养殖实践对鱼类性能的影响。此外,研究全球基因表达模式的能力得到了展示,为发育过程中早期生命事件以及在施加额外急性应激源后的幼鱼阶段的反应提供了重要见解。

https://cdn.ncbi.nlm.nih.gov/pmc/blobs/119f/4962366/73bcc7ca0f7d/12864_2016_2874_Fig1_HTML.jpg

文献AI研究员

20分钟写一篇综述,助力文献阅读效率提升50倍。

立即体验

用中文搜PubMed

大模型驱动的PubMed中文搜索引擎

马上搜索

文档翻译

学术文献翻译模型,支持多种主流文档格式。

立即体验