Suppr超能文献

PTEN错构瘤肿瘤综合征患者的免疫失调:FOXP3调节性T细胞分析

Immune dysregulation in patients with PTEN hamartoma tumor syndrome: Analysis of FOXP3 regulatory T cells.

作者信息

Chen Hannah H, Händel Norman, Ngeow Joanne, Muller James, Hühn Michael, Yang Huei-Ting, Heindl Mario, Berbers Roos-Marijn, Hegazy Ahmed N, Kionke Janina, Yehia Lamis, Sack Ulrich, Bläser Frank, Rensing-Ehl Anne, Reifenberger Julia, Keith Julia, Travis Simon, Merkenschlager Andreas, Kiess Wieland, Wittekind Christian, Walker Lisa, Ehl Stephan, Aretz Stefan, Dustin Michael L, Eng Charis, Powrie Fiona, Uhlig Holm H

机构信息

Translational Gastroenterology Unit, University of Oxford, Oxford, United Kingdom.

Hospital for Children and Adolescents, University of Leipzig, Leipzig, Germany.

出版信息

J Allergy Clin Immunol. 2017 Feb;139(2):607-620.e15. doi: 10.1016/j.jaci.2016.03.059. Epub 2016 Jun 18.

Abstract

BACKGROUND

Patients with heterozygous germline mutations in phosphatase and tensin homolog deleted on chromosome 10 (PTEN) experience autoimmunity and lymphoid hyperplasia.

OBJECTIVES

Because regulation of the phosphoinositide 3-kinase (PI3K) pathway is critical for maintaining regulatory T (Treg) cell functions, we investigate Treg cells in patients with heterozygous germline PTEN mutations (PTEN hamartoma tumor syndrome [PHTS]).

METHODS

Patients with PHTS were assessed for immunologic conditions, lymphocyte subsets, forkhead box P3 (FOXP3) Treg cell levels, and phenotype. To determine the functional importance of phosphatases that control the PI3K pathway, we assessed Treg cell induction in vitro, mitochondrial depolarization, and recruitment of PTEN to the immunologic synapse.

RESULTS

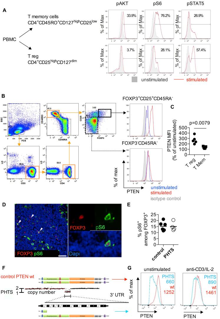
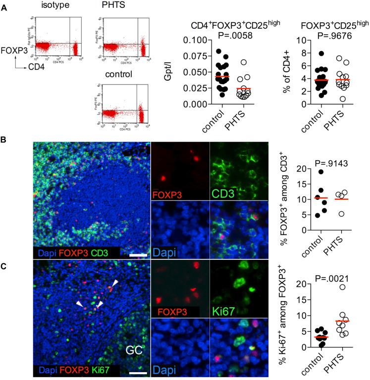
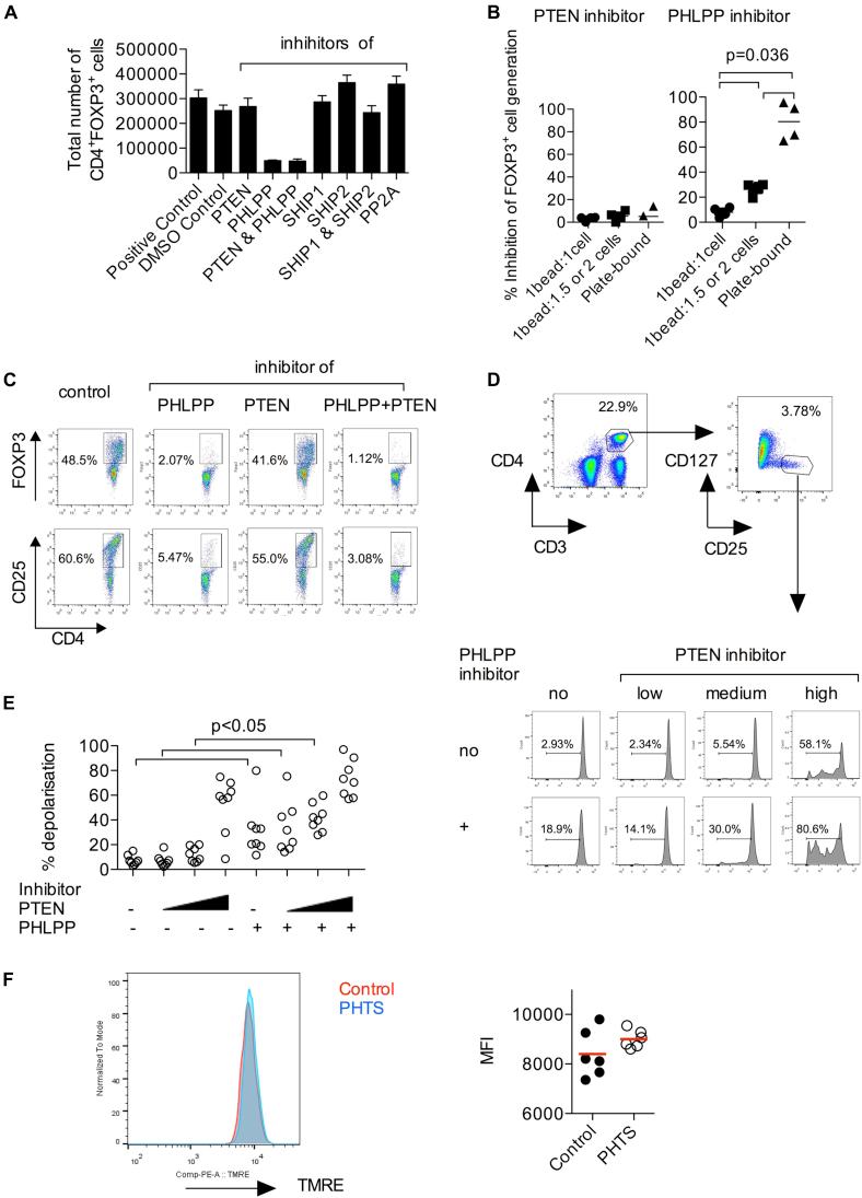
Autoimmunity and peripheral lymphoid hyperplasia were found in 43% of 79 patients with PHTS. Immune dysregulation in patients with PHTS included lymphopenia, CD4 T-cell reduction, and changes in T- and B-cell subsets. Although total CD4FOXP3 Treg cell numbers are reduced, frequencies are maintained in the blood and intestine. Despite pathogenic PTEN mutations, the FOXP3 T cells are phenotypically normal. We show that the phosphatase PH domain leucine-rich repeat protein phosphatase (PHLPP) downstream of PTEN is highly expressed in normal human Treg cells and provides complementary phosphatase activity. PHLPP is indispensable for the differentiation of induced Treg cells in vitro and Treg cell mitochondrial fitness. PTEN and PHLPP form a phosphatase network that is polarized at the immunologic synapse.

CONCLUSION

Heterozygous loss of function of PTEN in human subjects has a significant effect on T- and B-cell immunity. Assembly of the PTEN-PHLPP phosphatase network allows coordinated phosphatase activities at the site of T-cell receptor activation, which is important for limiting PI3K hyperactivation in Treg cells despite PTEN haploinsufficiency.

摘要

背景背景背景背景

10号染色体上缺失的磷酸酶和张力蛋白同源物(PTEN)杂合种系突变的患者会出现自身免疫和淋巴样增生。

目的

由于磷酸肌醇3激酶(PI3K)信号通路的调节对于维持调节性T(Treg)细胞功能至关重要,我们对杂合种系PTEN突变患者(PTEN错构瘤肿瘤综合征[PHTS])的Treg细胞进行了研究。

方法

对PHTS患者的免疫状况、淋巴细胞亚群、叉头框P3(FOXP3)Treg细胞水平及表型进行评估。为了确定控制PI3K信号通路的磷酸酶的功能重要性,我们在体外评估了Treg细胞诱导、线粒体去极化以及PTEN向免疫突触的募集。

结果

79例PHTS患者中有43%出现自身免疫和外周淋巴样增生。PHTS患者的免疫失调包括淋巴细胞减少、CD4 T细胞减少以及T细胞和B细胞亚群的变化。虽然总的CD4FOXP3 Treg细胞数量减少,但血液和肠道中的频率保持不变。尽管存在致病性PTEN突变,但FOXP3 T细胞的表型正常。我们发现,PTEN下游的磷酸酶PH结构域富含亮氨酸重复蛋白磷酸酶(PHLPP)在正常人Treg细胞中高表达,并提供互补的磷酸酶活性。PHLPP对于体外诱导性Treg细胞的分化以及Treg细胞的线粒体适应性不可或缺。PTEN和PHLPP形成一个在免疫突触处极化的磷酸酶网络。

结论

人类受试者中PTEN的杂合功能丧失对T细胞和B细胞免疫有显著影响。PTEN-PHLPP磷酸酶网络的组装允许在T细胞受体激活位点进行协调的磷酸酶活性,这对于限制Treg细胞中PI3K的过度激活很重要,尽管存在PTEN单倍体不足。

https://cdn.ncbi.nlm.nih.gov/pmc/blobs/d10a/5292998/c947dd813d64/fx1.jpg

文献AI研究员

20分钟写一篇综述,助力文献阅读效率提升50倍。

立即体验

用中文搜PubMed

大模型驱动的PubMed中文搜索引擎

马上搜索

文档翻译

学术文献翻译模型,支持多种主流文档格式。

立即体验