Suppr超能文献

黄芩苷通过 SGK1 和 FKBP5 介导的糖皮质激素受体磷酸化促进神经内分泌焦虑/抑郁模型中海马神经发生。

Baicalin promotes hippocampal neurogenesis via SGK1- and FKBP5-mediated glucocorticoid receptor phosphorylation in a neuroendocrine mouse model of anxiety/depression.

机构信息

Department of Pharmacology, Shenyang Pharmaceutical University, 110016, Shenyang, PR China.

Department of School of Functional Food And Wine, Shenyang Pharmaceutical University, 110016, Shenyang, PR China.

出版信息

Sci Rep. 2016 Aug 9;6:30951. doi: 10.1038/srep30951.

Abstract

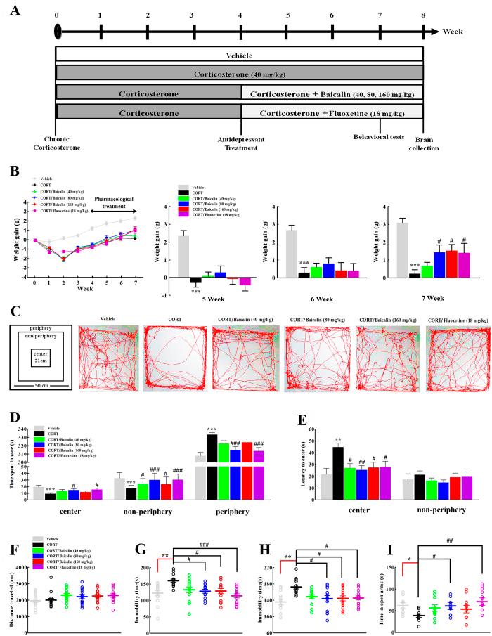
Antidepressants increase hippocampal neurogenesis by activating the glucocorticoid receptor (GR), but excessive GR activation impairs hippocampal neurogenesis, suggesting that normal GR function is crucial for hippocampal neurogenesis. Baicalin was reported to regulate the expression of GR and facilitate hippocampal neurogenesis, but the underlying molecular mechanisms are still unknown. In this study, we used the chronic corticosterone (CORT)-induced mouse model of anxiety/depression to assess antidepressant-like effects of baicalin and illuminate possible molecular mechanisms by which baicalin affects GR-mediated hippocampal neurogenesis. We found that oral administration of baicalin (40, 80 or 160 mg/kg) for 4 weeks alleviated several chronic CORT-induced anxiety/depression-like behaviors. Baicalin also increased Ki-67- and DCX-positive cells to restore chronic CORT-induced suppression of hippocampal neurogenesis. Moreover, baicalin normalized the chronic CORT-induced decrease in GR protein levels, the increase in GR nuclear translocation and the increase in GR phosphorylation at Ser203 and Ser211. Finally, chronic CORT exposure increased the level of FK506-binding protein 51 (FKBP5) and of phosphorylated serum- and glucocorticoid-inducible kinase 1 (SGK1) at Ser422 and Thr256, whereas baicalin normalized these changes. Together, our findings suggest that baicalin improves anxiety/depression-like behaviors and promotes hippocampal neurogenesis. We propose that baicalin may normalize GR function through SGK1- and FKBP5-mediated GR phosphorylation.

摘要

抗抑郁药通过激活糖皮质激素受体 (GR) 增加海马神经发生,但过度的 GR 激活会损害海马神经发生,这表明正常的 GR 功能对于海马神经发生至关重要。黄芩素被报道可调节 GR 的表达并促进海马神经发生,但潜在的分子机制仍不清楚。在这项研究中,我们使用慢性皮质酮 (CORT) 诱导的焦虑/抑郁小鼠模型来评估黄芩素的抗抑郁样作用,并阐明黄芩素影响 GR 介导的海马神经发生的可能分子机制。我们发现,黄芩素(40、80 或 160mg/kg)口服给药 4 周可缓解几种慢性 CORT 诱导的焦虑/抑郁样行为。黄芩素还增加了 Ki-67-和 DCX-阳性细胞,以恢复慢性 CORT 诱导的海马神经发生抑制。此外,黄芩素使慢性 CORT 诱导的 GR 蛋白水平降低、GR 核易位增加以及 GR 在 Ser203 和 Ser211 处的磷酸化增加正常化。最后,慢性 CORT 暴露增加 FK506 结合蛋白 51 (FKBP5) 和磷酸化血清和糖皮质激素诱导激酶 1 (SGK1) 的水平,在 Ser422 和 Thr256 处,而黄芩素使这些变化正常化。总之,我们的研究结果表明,黄芩素改善焦虑/抑郁样行为并促进海马神经发生。我们提出,黄芩素可能通过 SGK1 和 FKBP5 介导的 GR 磷酸化来使 GR 功能正常化。

https://cdn.ncbi.nlm.nih.gov/pmc/blobs/f668/4977505/b4f69c37a194/srep30951-f1.jpg

文献AI研究员

20分钟写一篇综述,助力文献阅读效率提升50倍。

立即体验

用中文搜PubMed

大模型驱动的PubMed中文搜索引擎

马上搜索

文档翻译

学术文献翻译模型,支持多种主流文档格式。

立即体验