Suppr超能文献

与高收入环境中的小肠结肠炎以及低收入环境中的侵袭性疾病相关的不同肠炎沙门氏菌谱系。

Distinct Salmonella Enteritidis lineages associated with enterocolitis in high-income settings and invasive disease in low-income settings.

作者信息

Feasey Nicholas A, Hadfield James, Keddy Karen H, Dallman Timothy J, Jacobs Jan, Deng Xiangyu, Wigley Paul, Barquist Lars, Langridge Gemma C, Feltwell Theresa, Harris Simon R, Mather Alison E, Fookes Maria, Aslett Martin, Msefula Chisomo, Kariuki Samuel, Maclennan Calman A, Onsare Robert S, Weill François-Xavier, Le Hello Simon, Smith Anthony M, McClelland Michael, Desai Prerak, Parry Christopher M, Cheesbrough John, French Neil, Campos Josefina, Chabalgoity Jose A, Betancor Laura, Hopkins Katie L, Nair Satheesh, Humphrey Tom J, Lunguya Octavie, Cogan Tristan A, Tapia Milagritos D, Sow Samba O, Tennant Sharon M, Bornstein Kristin, Levine Myron M, Lacharme-Lora Lizeth, Everett Dean B, Kingsley Robert A, Parkhill Julian, Heyderman Robert S, Dougan Gordon, Gordon Melita A, Thomson Nicholas R

机构信息

Liverpool School of Tropical Medicine, Liverpool, UK.

Wellcome Trust Sanger Institute, Cambridge, UK.

出版信息

Nat Genet. 2016 Oct;48(10):1211-1217. doi: 10.1038/ng.3644. Epub 2016 Aug 22.

Abstract

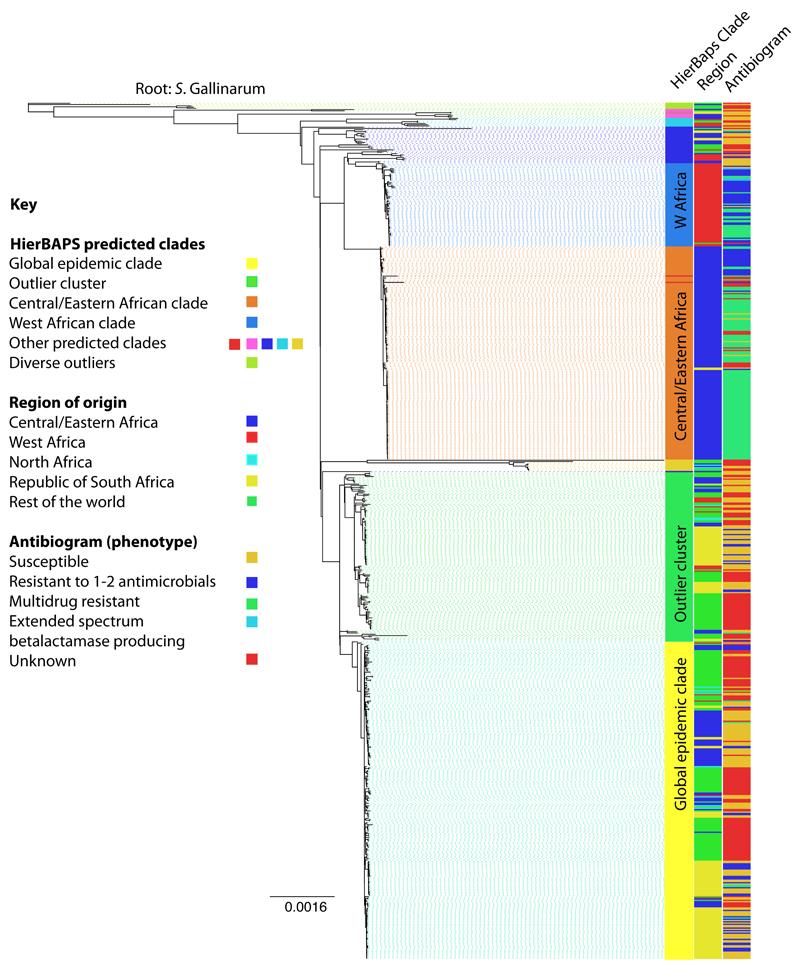
An epidemiological paradox surrounds Salmonella enterica serovar Enteritidis. In high-income settings, it has been responsible for an epidemic of poultry-associated, self-limiting enterocolitis, whereas in sub-Saharan Africa it is a major cause of invasive nontyphoidal Salmonella disease, associated with high case fatality. By whole-genome sequence analysis of 675 isolates of S. Enteritidis from 45 countries, we show the existence of a global epidemic clade and two new clades of S. Enteritidis that are geographically restricted to distinct regions of Africa. The African isolates display genomic degradation, a novel prophage repertoire, and an expanded multidrug resistance plasmid. S. Enteritidis is a further example of a Salmonella serotype that displays niche plasticity, with distinct clades that enable it to become a prominent cause of gastroenteritis in association with the industrial production of eggs and of multidrug-resistant, bloodstream-invasive infection in Africa.

摘要

肠炎沙门氏菌血清型肠炎亚种存在一个流行病学悖论。在高收入地区,它引发了与家禽相关的自限性小肠结肠炎疫情,而在撒哈拉以南非洲地区,它是侵袭性非伤寒沙门氏菌病的主要病因,病死率很高。通过对来自45个国家的675株肠炎沙门氏菌进行全基因组序列分析,我们发现存在一个全球流行分支以及两个新的肠炎沙门氏菌分支,它们在地理上局限于非洲的不同地区。非洲分离株表现出基因组降解、一套新的前噬菌体以及一个扩大的多药耐药质粒。肠炎沙门氏菌是沙门氏菌血清型显示生态位可塑性的又一个例子,不同的分支使其能够分别成为与鸡蛋工业化生产相关的肠胃炎的主要病因,以及非洲地区多药耐药性血流侵袭性感染的主要病因。

https://cdn.ncbi.nlm.nih.gov/pmc/blobs/e699/5047355/20f486718435/emss-69240-f001.jpg

文献AI研究员

20分钟写一篇综述,助力文献阅读效率提升50倍。

立即体验

用中文搜PubMed

大模型驱动的PubMed中文搜索引擎

马上搜索

文档翻译

学术文献翻译模型,支持多种主流文档格式。

立即体验