Suppr超能文献

内体栓系蛋白经历熵塌缩以将囊泡聚集在一起。

An endosomal tether undergoes an entropic collapse to bring vesicles together.

作者信息

Murray David H, Jahnel Marcus, Lauer Janelle, Avellaneda Mario J, Brouilly Nicolas, Cezanne Alice, Morales-Navarrete Hernán, Perini Enrico D, Ferguson Charles, Lupas Andrei N, Kalaidzidis Yannis, Parton Robert G, Grill Stephan W, Zerial Marino

机构信息

Max Planck Institute of Molecular Cell Biology and Genetics, Pfotenhauerstrasse 108, 01307 Dresden, Germany.

Biotechnology Center, Technical University Dresden, Tatzberg 47/49, 01307 Dresden, Germany.

出版信息

Nature. 2016 Sep 1;537(7618):107-111. doi: 10.1038/nature19326. Epub 2016 Aug 24.

Abstract

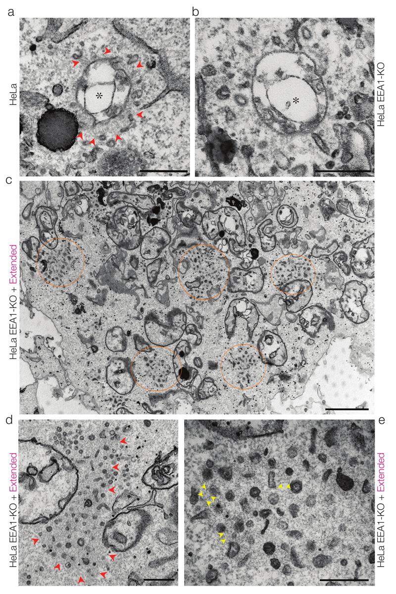
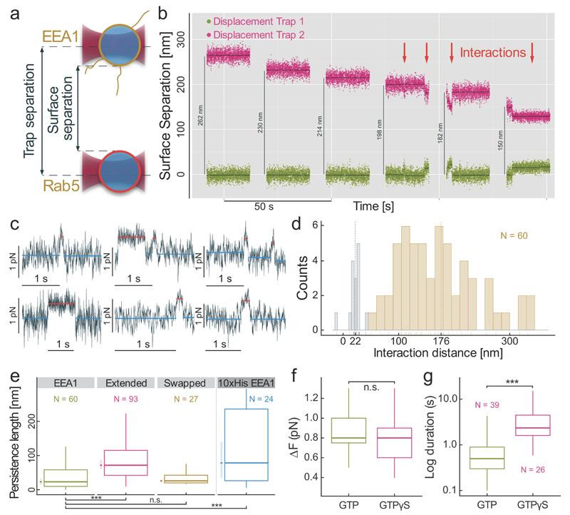
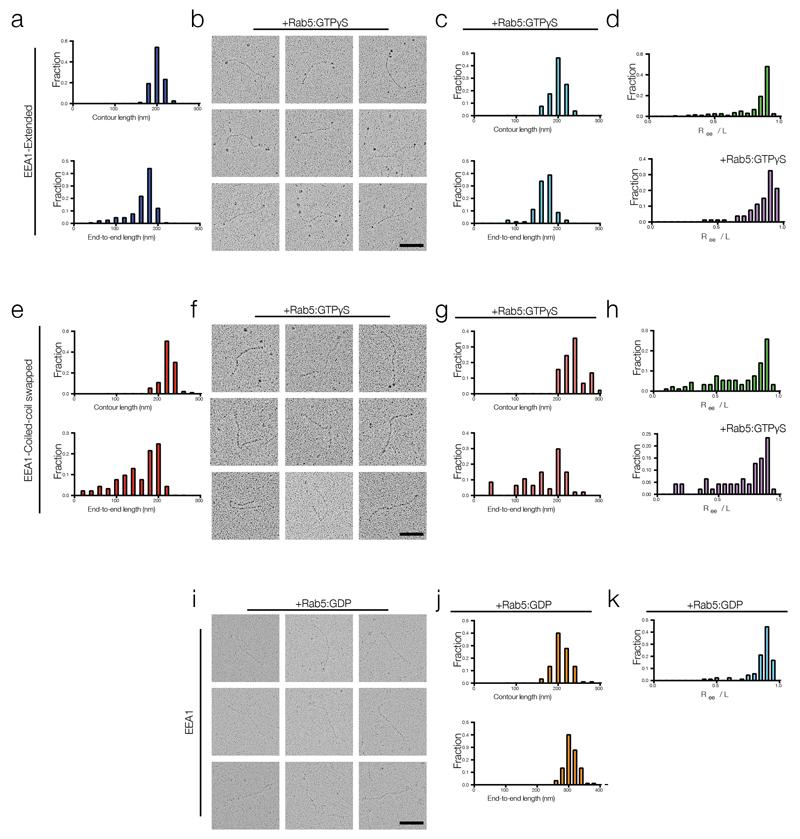
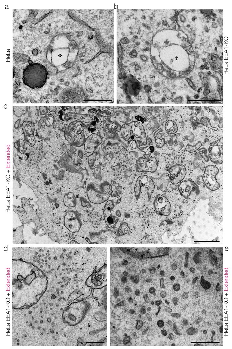
An early step in intracellular transport is the selective recognition of a vesicle by its appropriate target membrane, a process regulated by Rab GTPases via the recruitment of tethering effectors. Membrane tethering confers higher selectivity and efficiency to membrane fusion than the pairing of SNAREs (soluble N-ethylmaleimide-sensitive factor attachment protein receptors) alone. Here we address the mechanism whereby a tethered vesicle comes closer towards its target membrane for fusion by reconstituting an endosomal asymmetric tethering machinery consisting of the dimeric coiled-coil protein EEA1 (refs 6, 7) recruited to phosphatidylinositol 3-phosphate membranes and binding vesicles harbouring Rab5. Surprisingly, structural analysis reveals that Rab5:GTP induces an allosteric conformational change in EEA1, from extended to flexible and collapsed. Through dynamic analysis by optical tweezers, we confirm that EEA1 captures a vesicle at a distance corresponding to its extended conformation, and directly measure its flexibility and the forces induced during the tethering reaction. Expression of engineered EEA1 variants defective in the conformational change induce prominent clusters of tethered vesicles in vivo. Our results suggest a new mechanism in which Rab5 induces a change in flexibility of EEA1, generating an entropic collapse force that pulls the captured vesicle towards the target membrane to initiate docking and fusion.

摘要

细胞内运输的早期步骤是囊泡被其合适的靶膜选择性识别,这一过程由Rab GTP酶通过招募系留效应器来调控。与单独的SNARE(可溶性N - 乙基马来酰亚胺敏感因子附着蛋白受体)配对相比,膜系留在膜融合过程中赋予了更高的选择性和效率。在这里,我们通过重组一种内体不对称系留机制来研究系留的囊泡如何更靠近其靶膜进行融合,该机制由招募到磷脂酰肌醇3 - 磷酸膜上并结合携带Rab5的囊泡的二聚体卷曲螺旋蛋白EEA1组成(参考文献6、7)。令人惊讶的是,结构分析表明Rab5:GTP诱导EEA1发生变构构象变化,从伸展状态变为灵活且折叠状态。通过光镊进行的动态分析,我们证实EEA1在与其伸展构象相对应的距离处捕获囊泡,并直接测量其灵活性以及系留反应过程中产生的力。在体内,构象变化有缺陷的工程化EEA1变体的表达会诱导系留囊泡形成明显的簇。我们的结果提出了一种新机制,即Rab5诱导EEA1的灵活性发生变化,产生一种熵塌缩力,将捕获的囊泡拉向靶膜以启动对接和融合。

https://cdn.ncbi.nlm.nih.gov/pmc/blobs/87bd/5142606/414d3ab3f947/emss-69373-f006.jpg

文献AI研究员

20分钟写一篇综述,助力文献阅读效率提升50倍。

立即体验

用中文搜PubMed

大模型驱动的PubMed中文搜索引擎

马上搜索

文档翻译

学术文献翻译模型,支持多种主流文档格式。

立即体验