Suppr超能文献

苏铁类植物种内、种间和属间叶绿体多样性比较。

Comparison of intraspecific, interspecific and intergeneric chloroplast diversity in Cycads.

机构信息

Plant Ecophysiology and Evolution Group, State Key Laboratory for Conservation and Utilization of Subtropical Agro-Bioresources and College of Forestry, Guangxi University, Nanning, Guangxi 530004, China.

出版信息

Sci Rep. 2016 Aug 25;6:31473. doi: 10.1038/srep31473.

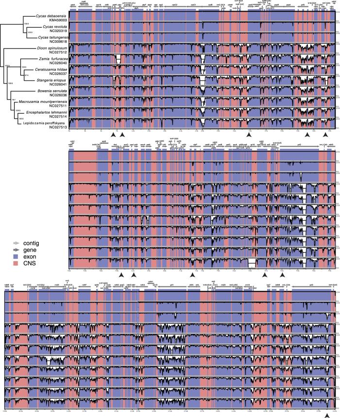
Abstract

Cycads are among the most threatened plant species. Increasing the availability of genomic information by adding whole chloroplast data is a fundamental step in supporting phylogenetic studies and conservation efforts. Here, we assemble a dataset encompassing three taxonomic levels in cycads, including ten genera, three species in the genus Cycas and two individuals of C. debaoensis. Repeated sequences, SSRs and variations of the chloroplast were analyzed at the intraspecific, interspecific and intergeneric scale, and using our sequence data, we reconstruct a phylogenomic tree for cycads. The chloroplast was 162,094 bp in length, with 133 genes annotated, including 87 protein-coding, 37 tRNA and 8 rRNA genes. We found 7 repeated sequences and 39 SSRs. Seven loci showed promising levels of variations for application in DNA-barcoding. The chloroplast phylogeny confirmed the division of Cycadales in two suborders, each of them being monophyletic, revealing a contradiction with the current family circumscription and its evolution. Finally, 10 intraspecific SNPs were found. Our results showed that despite the extremely restricted distribution range of C. debaoensis, using complete chloroplast data is useful not only in intraspecific studies, but also to improve our understanding of cycad evolution and in defining conservation strategies for this emblematic group.

摘要

苏铁类植物是受威胁最严重的植物物种之一。通过添加完整的叶绿体数据来增加基因组信息的可用性,是支持系统发育研究和保护工作的基本步骤。在这里,我们组装了一个涵盖苏铁类植物三个分类水平的数据集,包括十个属、三个 Cycas 属物种和两个 C. debaoensis 个体。在种内、种间和属间尺度上分析了重复序列、SSR 和叶绿体的变异,并使用我们的序列数据为苏铁类植物重建了一个系统发育树。叶绿体长度为 162094bp,注释了 133 个基因,包括 87 个蛋白编码基因、37 个 tRNA 和 8 个 rRNA 基因。我们发现了 7 个重复序列和 39 个 SSR。有 7 个基因座显示出有希望的变异水平,可应用于 DNA 条形码。叶绿体系统发育树证实了苏铁目分为两个亚目,每个亚目都是单系的,这与当前的科分类及其进化相矛盾。最后,发现了 10 个种内 SNP。我们的结果表明,尽管 C. debaoensis 的分布范围极其有限,但使用完整的叶绿体数据不仅在种内研究中有用,而且有助于我们更好地了解苏铁类植物的进化,并为这一标志性群体制定保护策略。

https://cdn.ncbi.nlm.nih.gov/pmc/blobs/36f0/4997344/7d8327e4845c/srep31473-f1.jpg

文献AI研究员

20分钟写一篇综述,助力文献阅读效率提升50倍。

立即体验

用中文搜PubMed

大模型驱动的PubMed中文搜索引擎

马上搜索

文档翻译

学术文献翻译模型,支持多种主流文档格式。

立即体验