Suppr超能文献

Cullin3-KLHL15 泛素连接酶介导 CtIP 蛋白周转,以精细调节 DNA 末端切除。

Cullin3-KLHL15 ubiquitin ligase mediates CtIP protein turnover to fine-tune DNA-end resection.

机构信息

University of Zurich, Institute of Molecular Cancer Research, Winterthurerstrasse 190, 8057 Zurich, Switzerland.

ETH Zurich, Institute of Biochemistry, Department of Biology, Otto-Stern-Weg 3, 8093 Zurich, Switzerland.

出版信息

Nat Commun. 2016 Aug 26;7:12628. doi: 10.1038/ncomms12628.

Abstract

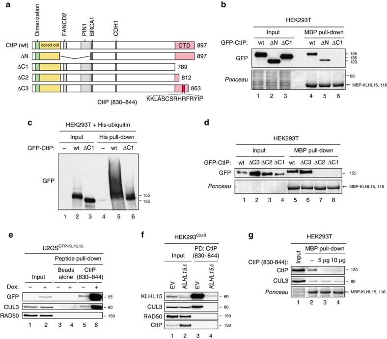
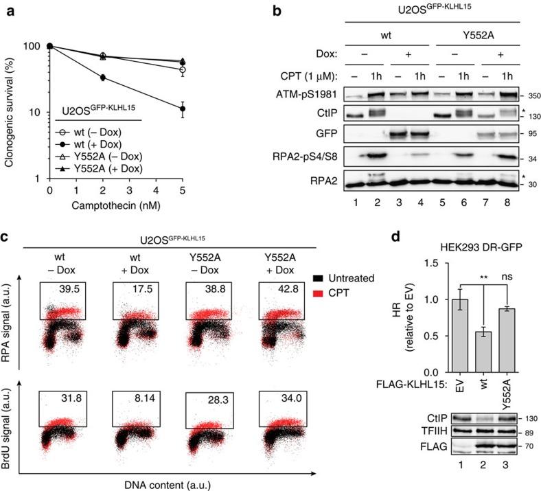
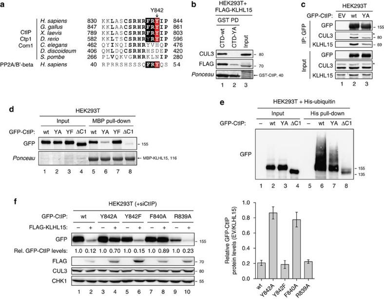
Human CtIP is a decisive factor in DNA double-strand break repair pathway choice by enabling DNA-end resection, the first step that differentiates homologous recombination (HR) from non-homologous end-joining (NHEJ). To coordinate appropriate and timely execution of DNA-end resection, CtIP function is tightly controlled by multiple protein-protein interactions and post-translational modifications. Here, we identify the Cullin3 E3 ligase substrate adaptor Kelch-like protein 15 (KLHL15) as a new interaction partner of CtIP and show that KLHL15 promotes CtIP protein turnover via the ubiquitin-proteasome pathway. A tripeptide motif (FRY) conserved across vertebrate CtIP proteins is essential for KLHL15-binding; its mutation blocks KLHL15-dependent CtIP ubiquitination and degradation. Consequently, DNA-end resection is strongly attenuated in cells overexpressing KLHL15 but amplified in cells either expressing a CtIP-FRY mutant or lacking KLHL15, thus impacting the balance between HR and NHEJ. Collectively, our findings underline the key importance and high complexity of CtIP modulation for genome integrity.

摘要

人源 CtIP 可促进 DNA 末端切除,是区分同源重组(HR)和非同源末端连接(NHEJ)这两条 DNA 双链断裂修复途径的关键因素。为了协调 DNA 末端切除的适当和及时执行,CtIP 的功能受到多种蛋白-蛋白相互作用和翻译后修饰的严格控制。在这里,我们确定 Cullin3 E3 连接酶底物衔接子 Kelch-like 蛋白 15(KLHL15)是 CtIP 的一个新的相互作用伙伴,并表明 KLHL15 通过泛素-蛋白酶体途径促进 CtIP 蛋白周转。在脊椎动物 CtIP 蛋白中保守的三肽基序(FRY)对于 KLHL15 结合至关重要;其突变阻止 KLHL15 依赖性 CtIP 泛素化和降解。因此,过表达 KLHL15 的细胞中 DNA 末端切除强烈减弱,而表达 CtIP-FRY 突变体或缺乏 KLHL15 的细胞中 DNA 末端切除增强,从而影响 HR 和 NHEJ 之间的平衡。总的来说,我们的研究结果强调了 CtIP 调节对于基因组完整性的重要性和高度复杂性。

https://cdn.ncbi.nlm.nih.gov/pmc/blobs/755b/5007465/85fb26c33d8f/ncomms12628-f1.jpg

文献AI研究员

20分钟写一篇综述,助力文献阅读效率提升50倍。

立即体验

用中文搜PubMed

大模型驱动的PubMed中文搜索引擎

马上搜索

文档翻译

学术文献翻译模型,支持多种主流文档格式。

立即体验