Suppr超能文献

PARP3通过刺激转谷氨酰胺酶2-蜗牛-E-钙黏蛋白轴来控制转化生长因子β和活性氧驱动的上皮-间质转化及干性。

PARP3 controls TGFβ and ROS driven epithelial-to-mesenchymal transition and stemness by stimulating a TG2-Snail-E-cadherin axis.

作者信息

Karicheva Olga, Rodriguez-Vargas José Manuel, Wadier Nadège, Martin-Hernandez Kathline, Vauchelles Romain, Magroun Najat, Tissier Agnès, Schreiber Valérie, Dantzer Françoise

机构信息

Poly(ADP-ribosyl)ation and Genome Integrity, Laboratoire d'Excellence Medalis, UMR7242, Centre National de la Recherche Scientifique/Université de Strasbourg, Institut de Recherche de l'Ecole de Biotechnologie de Strasbourg, 67412 Illkirch, France.

Laboratoire de Biophotonique et Pharmacologie, UMR7213, Centre National de la Recherche Scientifique/Université de Strasbourg, Faculté de Pharmacie, 67401 Illkirch, France.

出版信息

Oncotarget. 2016 Sep 27;7(39):64109-64123. doi: 10.18632/oncotarget.11627.

Abstract

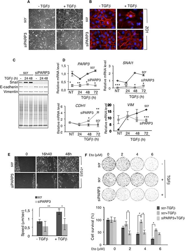
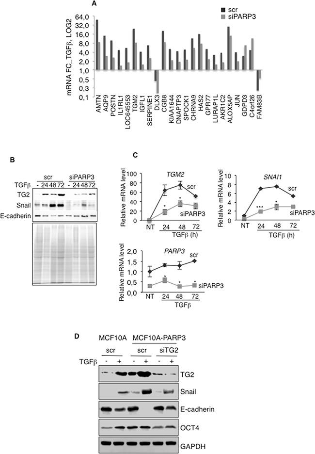
Several members of the Poly(ADP-ribose) polymerase (PARP) family are essential regulators of genome integrity, actively prospected as drug targets for cancer therapy. Among them, PARP3 is well characterized for its functions in double-strand break repair and mitotis. Here we report that PARP3 also plays an integral role in TGFβ and reactive oxygen species (ROS) dependent epithelial-to-mesenchymal transition (EMT) and stem-like cell properties in human mammary epithelial and breast cancer cells. PARP3 expression is higher in breast cancer cells of the mesenchymal phenotype and correlates with the expression of the mesenchymal marker Vimentin while being in inverse correlation with the epithelial marker E-cadherin. Furthermore, PARP3 expression is significantly upregulated during TGFβ-induced EMT in various human epithelial cells. In line with this observation, PARP3 depletion alters TGFβ-dependent EMT of mammary epithelial cells by preventing the induction of the Snail-E-cadherin axis, the dissolution of cell junctions, the acquisition of cell motility and chemoresistance. PARP3 responds to TGFβ-induced ROS to promote a TG2-Snail-E-cadherin axis during EMT. Considering the link between EMT and cancer stem cells, we show that PARP3 promotes stem-like cell properties in mammary epithelial and breast cancer cells by inducing the expression of the stem cell markers SOX2 and OCT4, by increasing the proportion of tumor initiating CD44high/CD24low population and the formation of tumor spheroid bodies, and by promoting stem cell self-renewal. These findings point to a novel role of PARP3 in the control of TGFβ-induced EMT and acquisition of stem-like cell features and further motivate efforts to identify PARP3 specific inhibitors.

摘要

聚(ADP - 核糖)聚合酶(PARP)家族的几个成员是基因组完整性的重要调节因子,是积极探索的癌症治疗药物靶点。其中,PARP3因其在双链断裂修复和有丝分裂中的功能而得到充分表征。在此,我们报告PARP3在人乳腺上皮细胞和乳腺癌细胞中依赖转化生长因子β(TGFβ)和活性氧(ROS)的上皮 - 间质转化(EMT)及干细胞样特性中也发挥着不可或缺的作用。PARP3在间充质表型的乳腺癌细胞中表达较高,与间充质标志物波形蛋白的表达相关,而与上皮标志物E - 钙黏蛋白呈负相关。此外,在各种人类上皮细胞中,TGFβ诱导的EMT过程中PARP3表达显著上调。与此观察结果一致,PARP3缺失通过阻止Snail - E - 钙黏蛋白轴的诱导、细胞连接的溶解、细胞运动性的获得和化疗耐药性,改变了乳腺上皮细胞中TGFβ依赖的EMT。PARP3对TGFβ诱导的ROS作出反应,以在EMT过程中促进TG2 - Snail - E - 钙黏蛋白轴。考虑到EMT与癌症干细胞之间的联系,我们表明PARP3通过诱导干细胞标志物SOX2和OCT4的表达、增加肿瘤起始CD44高/CD24低群体的比例和肿瘤球状体的形成以及促进干细胞自我更新,促进乳腺上皮细胞和乳腺癌细胞中的干细胞样特性。这些发现指出了PARP3在控制TGFβ诱导的EMT和获得干细胞样特征方面的新作用,并进一步推动了鉴定PARP3特异性抑制剂的努力。

https://cdn.ncbi.nlm.nih.gov/pmc/blobs/a916/5325429/8cd49aa3c344/oncotarget-07-64109-g001.jpg

文献AI研究员

20分钟写一篇综述,助力文献阅读效率提升50倍。

立即体验

用中文搜PubMed

大模型驱动的PubMed中文搜索引擎

马上搜索

文档翻译

学术文献翻译模型,支持多种主流文档格式。

立即体验