Suppr超能文献

12种主要癌症中lncRNA - mRNA相关ceRNA网络的综合表征

Comprehensive characterization of lncRNA-mRNA related ceRNA network across 12 major cancers.

作者信息

Zhang Yunpeng, Xu Yanjun, Feng Li, Li Feng, Sun Zeguo, Wu Tan, Shi Xinrui, Li Jing, Li Xia

机构信息

College of Bioinformatics Science and Technology, Harbin Medical University, Harbin 150081, China.

Department of Ultrasonic Medicine, The 1st Affiliated Hospital of Heilongjiang University of Chinese Medicine, Harbin 150040, China.

出版信息

Oncotarget. 2016 Sep 27;7(39):64148-64167. doi: 10.18632/oncotarget.11637.

Abstract

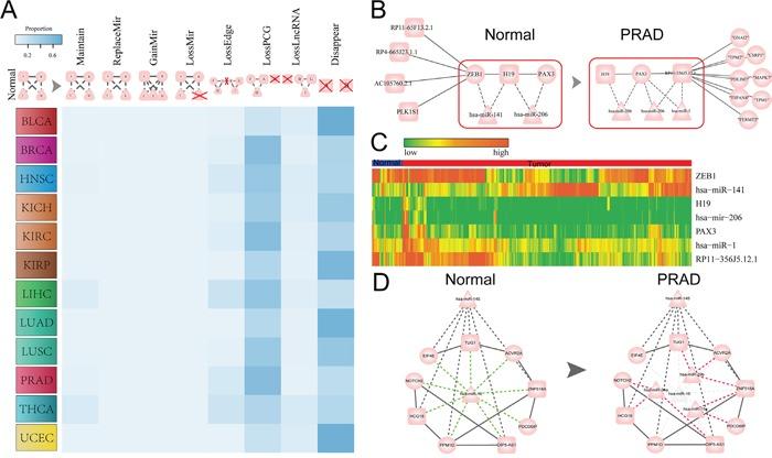
Recent studies indicate that long noncoding RNAs (lncRNAs) can act as competing endogenous RNAs (ceRNAs) to indirectly regulate mRNAs through shared microRNAs, which represents a novel layer of RNA crosstalk and plays critical roles in the development of tumor. However, the global regulation landscape and characterization of these lncRNA related ceRNA crosstalk in cancers is still largely unknown. Here, we systematically characterized the lncRNA related ceRNA interactions across 12 major cancers and the normal physiological states by integrating multidimensional molecule profiles of more than 5000 samples. Our study suggest the large difference of ceRNA regulation between normal and tumor states and the higher similarity across similar tissue origin of tumors. The ceRNA related molecules have more conserved features in tumor networks and they play critical roles in both the normal and tumorigenesis processes. Besides, lncRNAs in the pan-cancer ceRNA network may be potential biomarkers of tumor. By exploring hub lncRNAs, we found that these conserved key lncRNAs dominate variable tumor hallmark processes across pan-cancers. Network dynamic analysis highlights the critical roles of ceRNA regulation in tumorigenesis. By analyzing conserved ceRNA interactions, we found that miRNA mediate ceRNA regulation showed different patterns across pan-cancer; while analyzing the cancer specific ceRNA interactions reveal that lncRNAs synergistically regulated tumor driver genes of cancer hallmarks. Finally, we found that ceRNA modules have the potential to predict patient survival. Overall, our study systematically dissected the lncRNA related ceRNA networks in pan-cancer that shed new light on understanding the molecular mechanism of tumorigenesis.

摘要

最近的研究表明,长链非编码RNA(lncRNA)可作为竞争性内源性RNA(ceRNA),通过共享的微小RNA间接调节mRNA,这代表了一种新的RNA相互作用层面,在肿瘤发生过程中发挥关键作用。然而,癌症中这些与lncRNA相关的ceRNA相互作用的整体调控格局和特征仍 largely unknown。在这里,我们通过整合5000多个样本的多维度分子图谱,系统地表征了12种主要癌症和正常生理状态下与lncRNA相关的ceRNA相互作用。我们的研究表明,正常和肿瘤状态之间ceRNA调控存在巨大差异,而肿瘤相似组织起源之间的相似性更高。与ceRNA相关的分子在肿瘤网络中具有更多保守特征,它们在正常和肿瘤发生过程中都发挥关键作用。此外,泛癌ceRNA网络中的lncRNA可能是肿瘤的潜在生物标志物。通过探索枢纽lncRNA,我们发现这些保守的关键lncRNA主导了泛癌中各种可变的肿瘤特征过程。网络动态分析突出了ceRNA调控在肿瘤发生中的关键作用。通过分析保守的ceRNA相互作用,我们发现miRNA介导的ceRNA调控在泛癌中呈现不同模式;而分析癌症特异性ceRNA相互作用则揭示lncRNA协同调节癌症特征的肿瘤驱动基因。最后,我们发现ceRNA模块具有预测患者生存的潜力。总体而言,我们的研究系统地剖析了泛癌中与lncRNA相关的ceRNA网络,为理解肿瘤发生的分子机制提供了新的线索。

https://cdn.ncbi.nlm.nih.gov/pmc/blobs/0376/5325432/0d12b8c38132/oncotarget-07-64148-g001.jpg

文献AI研究员

20分钟写一篇综述,助力文献阅读效率提升50倍。

立即体验

用中文搜PubMed

大模型驱动的PubMed中文搜索引擎

马上搜索

文档翻译

学术文献翻译模型,支持多种主流文档格式。

立即体验