Suppr超能文献

在MLL-AF9驱动的小鼠模型中,依赖Atg5的自噬促进急性髓系白血病的发展。

Atg5-dependent autophagy contributes to the development of acute myeloid leukemia in an MLL-AF9-driven mouse model.

作者信息

Liu Qiang, Chen Longgui, Atkinson Jennifer M, Claxton David F, Wang Hong-Gang

机构信息

Department of Pharmacology, Penn State College of Medicine, Hershey, PA, USA.

Department of Pediatrics, Penn State College of Medicine, Hershey, PA, USA.

出版信息

Cell Death Dis. 2016 Sep 8;7(9):e2361. doi: 10.1038/cddis.2016.264.

Abstract

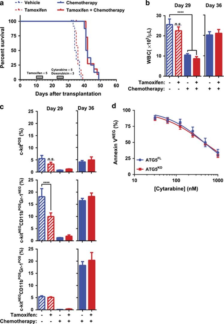
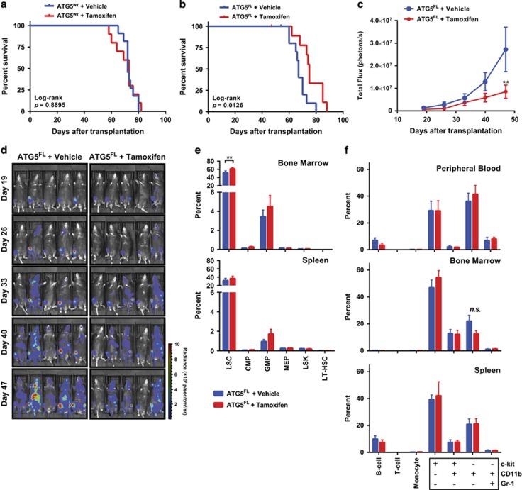
Acute myeloid leukemia (AML) is a hierarchical hematopoietic malignancy originating from leukemic stem cells (LSCs). Autophagy is a lysosomal degradation pathway that is hypothesized to be important for the maintenance of AML as well as contribute to chemotherapy response. Here we employ a mouse model of AML expressing the fusion oncogene MLL-AF9 and explore the effects of Atg5 deletion, a key autophagy protein, on the malignant transformation and progression of AML. Consistent with a transient decrease in colony-forming potential in vitro, the in vivo deletion of Atg5 in MLL-AF9-transduced bone marrow cells during primary transplantation prolonged the survival of recipient mice, suggesting that autophagy has a role in MLL-AF9-driven leukemia initiation. In contrast, deletion of Atg5 in malignant AML cells during secondary transplantation did not influence the survival or chemotherapeutic response of leukemic mice. Interestingly, autophagy was found to be involved in the survival of differentiated myeloid cells originating from MLL-AF9-driven LSCs. Taken together, our data suggest that Atg5-dependent autophagy may contribute to the development but not chemotherapy sensitivity of murine AML induced by MLL-AF9.

摘要

急性髓系白血病(AML)是一种起源于白血病干细胞(LSC)的分层造血恶性肿瘤。自噬是一种溶酶体降解途径,据推测对AML的维持很重要,并且对化疗反应也有影响。在这里,我们使用一种表达融合致癌基因MLL-AF9的AML小鼠模型,探讨关键自噬蛋白Atg5缺失对AML恶性转化和进展的影响。与体外集落形成潜力的短暂降低一致,在初次移植期间,MLL-AF9转导的骨髓细胞中Atg5的体内缺失延长了受体小鼠的存活时间,这表明自噬在MLL-AF9驱动的白血病起始中起作用。相比之下,在二次移植期间恶性AML细胞中Atg5的缺失并不影响白血病小鼠的存活或化疗反应。有趣的是,发现自噬参与了源自MLL-AF9驱动的LSC的分化髓系细胞的存活。综上所述,我们的数据表明,Atg5依赖性自噬可能有助于MLL-AF9诱导的小鼠AML发展,但对化疗敏感性没有影响。

https://cdn.ncbi.nlm.nih.gov/pmc/blobs/6dbf/5059867/210326392c3a/cddis2016264f1.jpg

文献AI研究员

20分钟写一篇综述,助力文献阅读效率提升50倍。

立即体验

用中文搜PubMed

大模型驱动的PubMed中文搜索引擎

马上搜索

文档翻译

学术文献翻译模型,支持多种主流文档格式。

立即体验