Suppr超能文献

骨髓基质细胞的细胞和分子异质性特征

Characterization of Cellular and Molecular Heterogeneity of Bone Marrow Stromal Cells.

作者信息

Elsafadi Mona, Manikandan Muthurangan, Atteya Muhammad, Hashmi Jamil Amjad, Iqbal Zafar, Aldahmash Abdullah, Alfayez Musaad, Kassem Moustapha, Mahmood Amer

机构信息

Stem Cell Unit, Department of Anatomy, College of Medicine, King Saud University, Riyadh, Saudi Arabia; Molecular Endocrinology Laboratory (KMEB), Department of Endocrinology, University of Southern Denmark, Odense, Denmark.

Stem Cell Unit, Department of Anatomy, College of Medicine, King Saud University, Riyadh, Saudi Arabia.

出版信息

Stem Cells Int. 2016;2016:9378081. doi: 10.1155/2016/9378081. Epub 2016 Aug 16.

Abstract

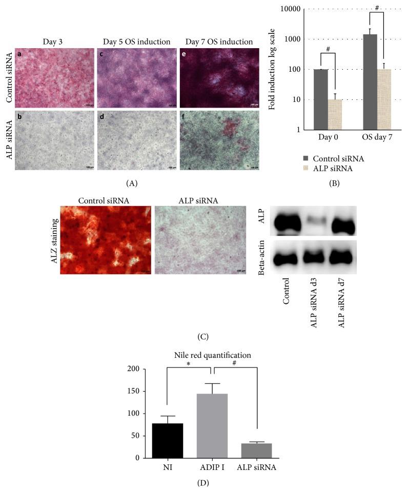
Human bone marrow-derived stromal stem cells (hBMSC) exhibit multiple functions, including differentiation into skeletal cells (progenitor function), hematopoiesis support, and immune regulation (nonprogenitor function). We have previously demonstrated the presence of morphological and functional heterogeneity of hBMSC cultures. In the present study, we characterized in detail two hTERT-BMSC clonal cell populations termed here CL1 and CL2 that represent an opposing phenotype with respect to morphology, markers expression: alkaline phosphatase (ALP) and CD146, and ex vivo differentiation potential. CL1 differentiated readily to osteoblasts, adipocytes, and chondrocytes as shown by expression of lineage specific genes and proteins. Whole genome transcriptome profiling of CL1 versus CL2 revealed enrichment in CL1 of bone-, mineralization-, and skeletal muscle-related genes, for example, ALP, POSTN, IGFBP5 BMP4, and CXCL12. On the other hand, CL2 transcriptome was enriched in immune modulatory genes, for example, CD14, CD99, NOTCH3, CXCL6, CFB, and CFI. Furthermore, gene expression microarray analysis of osteoblast differentiated CL1 versus CL2 showed significant upregulation in CL1 of bone development and osteoblast differentiation genes which included several homeobox genes: TBX15, HOXA2 and HOXA10, and IGF1, FGFR3, BMP6, MCAM, ITGA10, IGFBP5, and ALP. siRNA-based downregulation of the ALP gene in CL1 impaired osteoblastic and adipocytic differentiation. Our studies demonstrate the existence of molecular and functional heterogeneity in cultured hBMSC. ALP can be employed to identify osteoblastic and adipocytic progenitor cells in the heterogeneous hBMSC cultures.

摘要

人骨髓来源的间充质干细胞(hBMSC)具有多种功能,包括分化为骨骼细胞(祖细胞功能)、支持造血以及免疫调节(非祖细胞功能)。我们之前已经证明hBMSC培养物存在形态和功能异质性。在本研究中,我们详细表征了两个hTERT - BMSC克隆细胞群体,在此称为CL1和CL2,它们在形态、标志物表达(碱性磷酸酶(ALP)和CD146)以及体外分化潜能方面表现出相反的表型。如谱系特异性基因和蛋白质的表达所示,CL1易于分化为成骨细胞、脂肪细胞和软骨细胞。CL1与CL2的全基因组转录组分析显示,CL1中与骨、矿化和骨骼肌相关的基因富集,例如ALP、POSTN、IGFBP5、BMP4和CXCL12。另一方面,CL2转录组中免疫调节基因富集,例如CD14、CD99、NOTCH3、CXCL6、CFB和CFI。此外,对成骨分化的CL1与CL2进行基因表达微阵列分析显示,CL1中骨发育和成骨细胞分化基因显著上调,其中包括几个同源框基因:TBX15、HOXA2和HOXA10,以及IGF1、FGFR3、BMP6、MCAM、ITGA10、IGFBP5和ALP。基于siRNA下调CL1中的ALP基因会损害成骨细胞和脂肪细胞的分化。我们的研究证明了培养的hBMSC中存在分子和功能异质性。ALP可用于鉴定异质性hBMSC培养物中的成骨细胞和脂肪细胞祖细胞。

https://cdn.ncbi.nlm.nih.gov/pmc/blobs/5e14/5004045/03c6350be1e7/SCI2016-9378081.001.jpg

文献AI研究员

20分钟写一篇综述,助力文献阅读效率提升50倍。

立即体验

用中文搜PubMed

大模型驱动的PubMed中文搜索引擎

马上搜索

文档翻译

学术文献翻译模型,支持多种主流文档格式。

立即体验