Suppr超能文献

一个保留肿瘤内异质性以筛选抗癌化合物的乳腺癌外植体生物样本库。

A Biobank of Breast Cancer Explants with Preserved Intra-tumor Heterogeneity to Screen Anticancer Compounds.

作者信息

Bruna Alejandra, Rueda Oscar M, Greenwood Wendy, Batra Ankita Sati, Callari Maurizio, Batra Rajbir Nath, Pogrebniak Katherine, Sandoval Jose, Cassidy John W, Tufegdzic-Vidakovic Ana, Sammut Stephen-John, Jones Linda, Provenzano Elena, Baird Richard, Eirew Peter, Hadfield James, Eldridge Matthew, McLaren-Douglas Anne, Barthorpe Andrew, Lightfoot Howard, O'Connor Mark J, Gray Joe, Cortes Javier, Baselga Jose, Marangoni Elisabetta, Welm Alana L, Aparicio Samuel, Serra Violeta, Garnett Mathew J, Caldas Carlos

机构信息

Department of Oncology and Cancer Research UK Cambridge Institute, Li Ka Shing Centre, University of Cambridge, Cambridge CB2 0RE, UK.

Department of Oncology and Cancer Research UK Cambridge Institute, Li Ka Shing Centre, University of Cambridge, Cambridge CB2 0RE, UK; Cambridge Breast Unit, NIHR Cambridge Biomedical Research Centre and Cambridge Experimental Cancer Medicine Centre at Cambridge University Hospitals NHS Foundation Trust, Cambridge CB2 2QQ, UK.

出版信息

Cell. 2016 Sep 22;167(1):260-274.e22. doi: 10.1016/j.cell.2016.08.041. Epub 2016 Sep 15.

Abstract

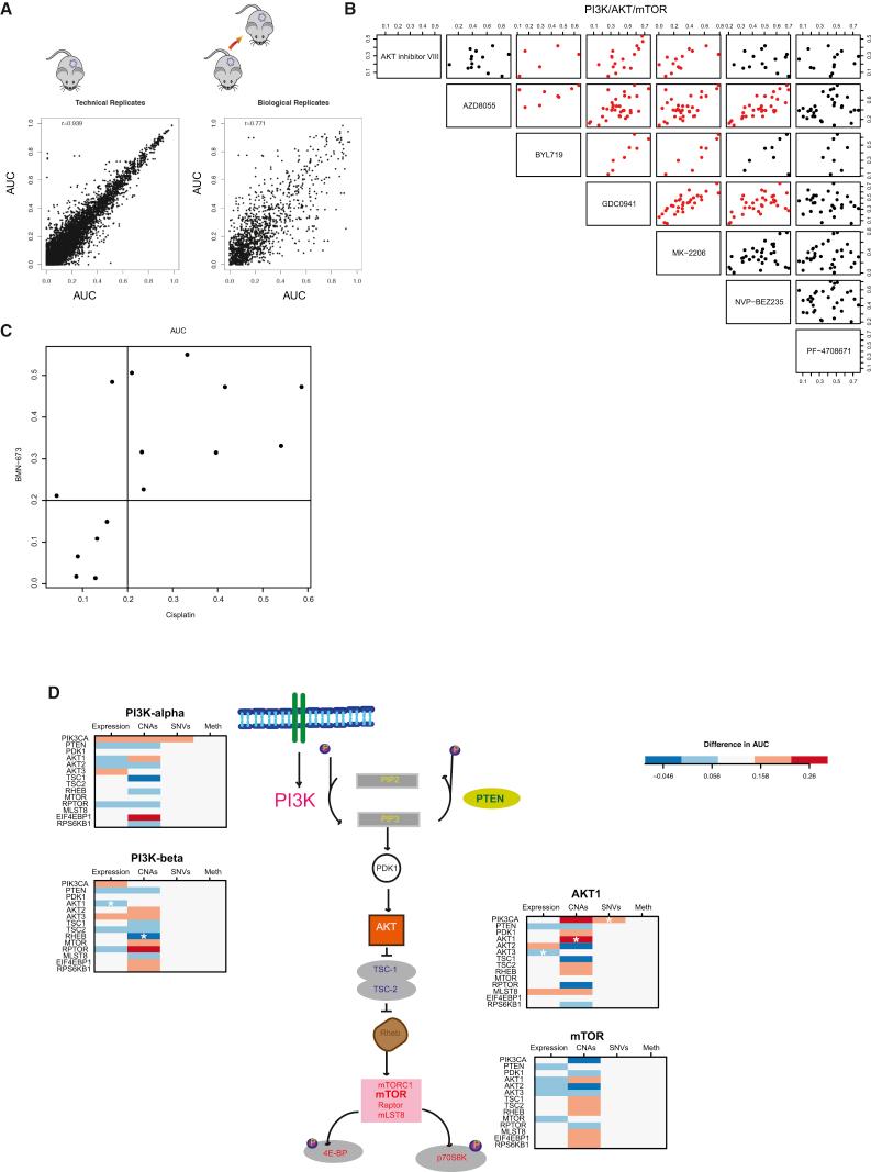
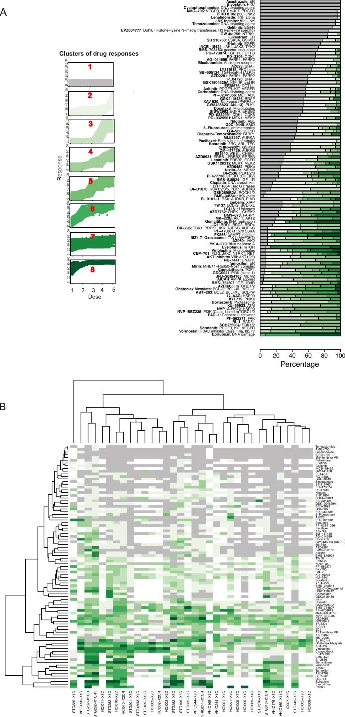
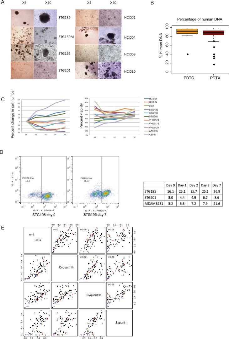
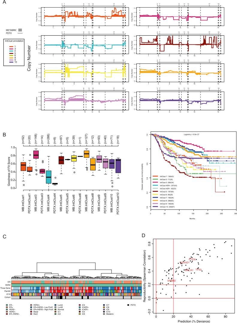
The inter- and intra-tumor heterogeneity of breast cancer needs to be adequately captured in pre-clinical models. We have created a large collection of breast cancer patient-derived tumor xenografts (PDTXs), in which the morphological and molecular characteristics of the originating tumor are preserved through passaging in the mouse. An integrated platform combining in vivo maintenance of these PDTXs along with short-term cultures of PDTX-derived tumor cells (PDTCs) was optimized. Remarkably, the intra-tumor genomic clonal architecture present in the originating breast cancers was mostly preserved upon serial passaging in xenografts and in short-term cultured PDTCs. We assessed drug responses in PDTCs on a high-throughput platform and validated several ex vivo responses in vivo. The biobank represents a powerful resource for pre-clinical breast cancer pharmacogenomic studies (http://caldaslab.cruk.cam.ac.uk/bcape), including identification of biomarkers of response or resistance.

摘要

乳腺癌的肿瘤间和肿瘤内异质性需要在临床前模型中得到充分体现。我们创建了大量源自乳腺癌患者的肿瘤异种移植模型(PDTXs),通过在小鼠体内传代,保留了原发肿瘤的形态和分子特征。优化了一个整合平台,该平台将这些PDTXs的体内维持与PDTX衍生的肿瘤细胞(PDTCs)的短期培养相结合。值得注意的是,原发乳腺癌中存在的肿瘤内基因组克隆结构在异种移植和短期培养的PDTCs中连续传代后大多得以保留。我们在高通量平台上评估了PDTCs的药物反应,并在体内验证了几种体外反应。该生物样本库是临床前乳腺癌药物基因组学研究的强大资源(http://caldaslab.cruk.cam.ac.uk/bcape),包括鉴定反应或耐药的生物标志物。

https://cdn.ncbi.nlm.nih.gov/pmc/blobs/d702/5037319/bcf2af6bd4ac/fx1.jpg

文献AI研究员

20分钟写一篇综述,助力文献阅读效率提升50倍。

立即体验

用中文搜PubMed

大模型驱动的PubMed中文搜索引擎

马上搜索

文档翻译

学术文献翻译模型,支持多种主流文档格式。

立即体验