Suppr超能文献

通过考虑临床前模型中药物敏感性总体水平的变异性,癌症生物标志物的发现得到了改善。

Cancer biomarker discovery is improved by accounting for variability in general levels of drug sensitivity in pre-clinical models.

作者信息

Geeleher Paul, Cox Nancy J, Huang R Stephanie

机构信息

Section of Hematology/Oncology, The University of Chicago, 900 E 57th Street, KCBD room 7148, Chicago, IL, 60637, USA.

Section of Genetic Medicine, Department of Medicine, University of Chicago, Chicago, IL, 60637, USA.

出版信息

Genome Biol. 2016 Sep 21;17(1):190. doi: 10.1186/s13059-016-1050-9.

Abstract

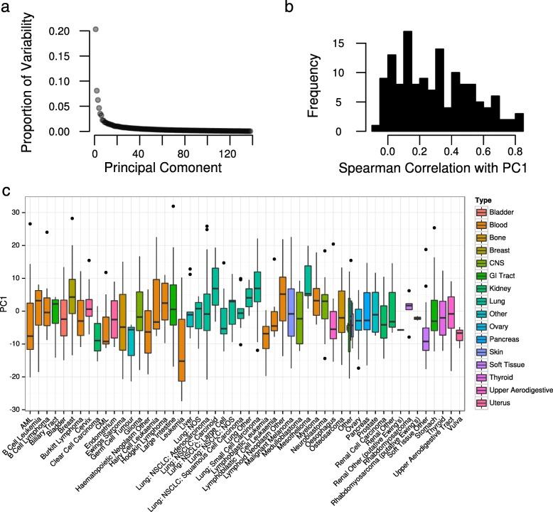
We show that variability in general levels of drug sensitivity in pre-clinical cancer models confounds biomarker discovery. However, using a very large panel of cell lines, each treated with many drugs, we could estimate a general level of sensitivity to all drugs in each cell line. By conditioning on this variable, biomarkers were identified that were more likely to be effective in clinical trials than those identified using a conventional uncorrected approach. We find that differences in general levels of drug sensitivity are driven by biologically relevant processes. We developed a gene expression based method that can be used to correct for this confounder in future studies.

摘要

我们表明,临床前癌症模型中药物敏感性总体水平的变异性会干扰生物标志物的发现。然而,使用大量细胞系组成的面板,每个细胞系都用多种药物进行处理,我们能够估计每个细胞系对所有药物的总体敏感水平。通过对该变量进行条件设定,所识别出的生物标志物在临床试验中比使用传统未校正方法识别出的生物标志物更有可能有效。我们发现,药物敏感性总体水平的差异是由生物学相关过程驱动的。我们开发了一种基于基因表达的方法,可用于在未来研究中校正这种混杂因素。

https://cdn.ncbi.nlm.nih.gov/pmc/blobs/4c62/5031330/aa300394cf1d/13059_2016_1050_Fig1_HTML.jpg

文献AI研究员

20分钟写一篇综述,助力文献阅读效率提升50倍。

立即体验

用中文搜PubMed

大模型驱动的PubMed中文搜索引擎

马上搜索

文档翻译

学术文献翻译模型,支持多种主流文档格式。

立即体验