Suppr超能文献

通过“打了就跑”靶向表观遗传编辑实现内源性基因的可遗传沉默

Inheritable Silencing of Endogenous Genes by Hit-and-Run Targeted Epigenetic Editing.

作者信息

Amabile Angelo, Migliara Alessandro, Capasso Paola, Biffi Mauro, Cittaro Davide, Naldini Luigi, Lombardo Angelo

机构信息

San Raffaele Telethon Institute for Gene Therapy (SR-Tiget), IRCCS San Raffaele Scientific Institute, Via Olgettina 58, 20132 Milan, Italy; Vita-Salute San Raffaele University, Via Olgettina 58, 20132 Milan, Italy.

San Raffaele Telethon Institute for Gene Therapy (SR-Tiget), IRCCS San Raffaele Scientific Institute, Via Olgettina 58, 20132 Milan, Italy.

出版信息

Cell. 2016 Sep 22;167(1):219-232.e14. doi: 10.1016/j.cell.2016.09.006.

Abstract

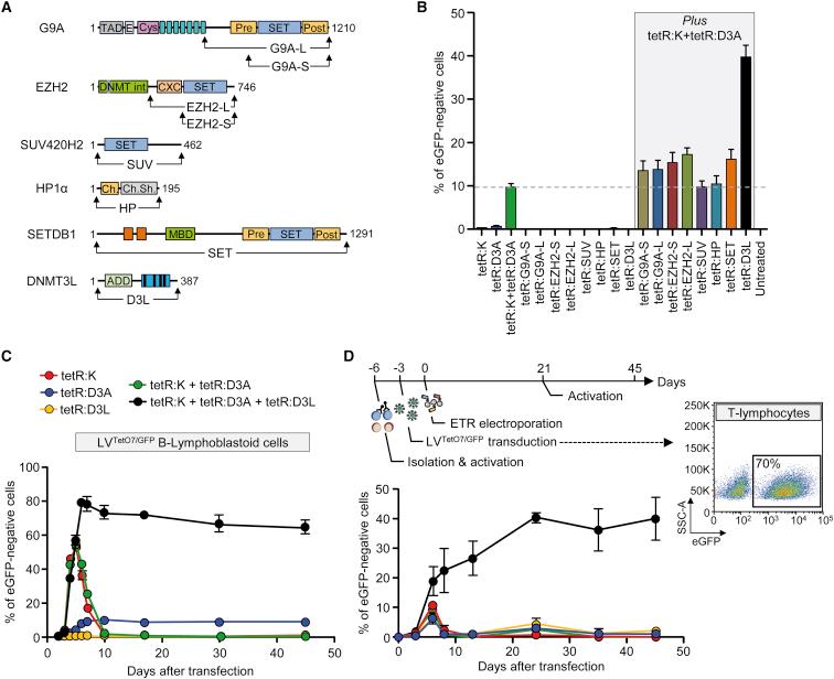
Gene silencing is instrumental to interrogate gene function and holds promise for therapeutic applications. Here, we repurpose the endogenous retroviruses' silencing machinery of embryonic stem cells to stably silence three highly expressed genes in somatic cells by epigenetics. This was achieved by transiently expressing combinations of engineered transcriptional repressors that bind to and synergize at the target locus to instruct repressive histone marks and de novo DNA methylation, thus ensuring long-term memory of the repressive epigenetic state. Silencing was highly specific, as shown by genome-wide analyses, sharply confined to the targeted locus without spreading to nearby genes, resistant to activation induced by cytokine stimulation, and relieved only by targeted DNA demethylation. We demonstrate the portability of this technology by multiplex gene silencing, adopting different DNA binding platforms and interrogating thousands of genomic loci in different cell types, including primary T lymphocytes. Targeted epigenome editing might have broad application in research and medicine.

摘要

基因沉默有助于探究基因功能,并有望应用于治疗领域。在此,我们重新利用胚胎干细胞内源性逆转录病毒的沉默机制,通过表观遗传学方法在体细胞中稳定沉默三个高表达基因。这是通过瞬时表达工程化转录抑制因子的组合来实现的,这些抑制因子在靶位点结合并协同作用,指导抑制性组蛋白标记和从头DNA甲基化,从而确保抑制性表观遗传状态的长期记忆。全基因组分析表明,沉默具有高度特异性,严格局限于靶位点,不会扩散到附近基因,对细胞因子刺激诱导的激活具有抗性,并且只有通过靶向DNA去甲基化才能解除。我们通过多重基因沉默展示了该技术的可移植性,采用不同的DNA结合平台,并在包括原代T淋巴细胞在内的不同细胞类型中探究数千个基因组位点。靶向表观基因组编辑可能在研究和医学中具有广泛应用。

https://cdn.ncbi.nlm.nih.gov/pmc/blobs/c1be/5039111/1963d7c51deb/fx1.jpg

文献AI研究员

20分钟写一篇综述,助力文献阅读效率提升50倍。

立即体验

用中文搜PubMed

大模型驱动的PubMed中文搜索引擎

马上搜索

文档翻译

学术文献翻译模型,支持多种主流文档格式。

立即体验