Suppr超能文献

线粒体活性氧调节氧化损伤和线粒体自噬,但不调节与年龄相关的肌纤维萎缩。

Mitochondrial ROS regulate oxidative damage and mitophagy but not age-related muscle fiber atrophy.

作者信息

Sakellariou Giorgos K, Pearson Timothy, Lightfoot Adam P, Nye Gareth A, Wells Nicola, Giakoumaki Ifigeneia I, Vasilaki Aphrodite, Griffiths Richard D, Jackson Malcolm J, McArdle Anne

机构信息

MRC-Arthritis Research UK Centre for Integrated Research into Musculoskeletal Ageing, Department of Musculoskeletal Biology, Institute of Ageing and Chronic Disease, University of Liverpool, Liverpool, L7 8TX, U.K.

出版信息

Sci Rep. 2016 Sep 29;6:33944. doi: 10.1038/srep33944.

Abstract

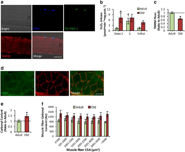
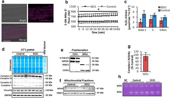
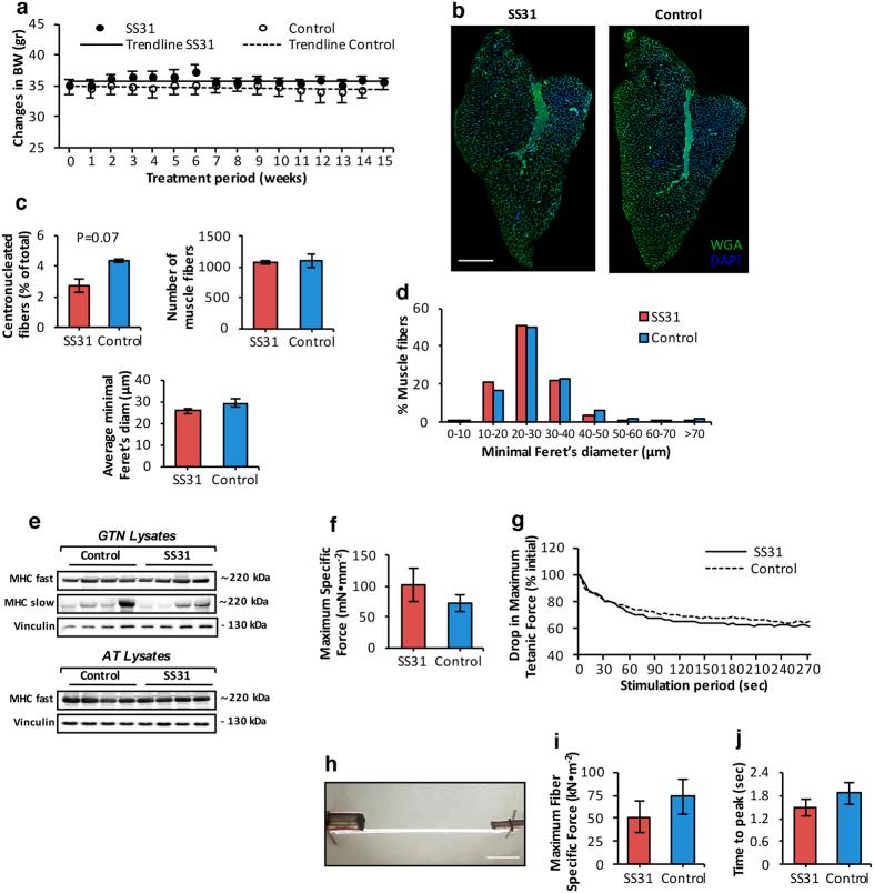
Age-related loss of skeletal muscle mass and function is a major contributor to morbidity and has a profound effect on the quality of life of older people. The potential role of age-dependent mitochondrial dysfunction and cumulative oxidative stress as the underlying cause of muscle aging remains a controversial topic. Here we show that the pharmacological attenuation of age-related mitochondrial redox changes in muscle with SS31 is associated with some improvements in oxidative damage and mitophagy in muscles of old mice. However, this treatment failed to rescue the age-related muscle fiber atrophy associated with muscle atrophy and weakness. Collectively, these data imply that the muscle mitochondrial redox environment is not a key regulator of muscle fiber atrophy during sarcopenia but may play a key role in the decline of mitochondrial organelle integrity that occurs with muscle aging.

摘要

与年龄相关的骨骼肌质量和功能丧失是导致发病的主要因素,对老年人的生活质量有深远影响。年龄依赖性线粒体功能障碍和累积氧化应激作为肌肉衰老的潜在原因,其作用仍存在争议。在此我们表明,用SS31对肌肉中与年龄相关的线粒体氧化还原变化进行药理学减弱,与老年小鼠肌肉中氧化损伤和线粒体自噬的一些改善有关。然而,这种治疗未能挽救与肌肉萎缩和无力相关联的、与年龄相关的肌纤维萎缩。总体而言,这些数据表明,肌肉线粒体氧化还原环境不是肌肉减少症期间肌纤维萎缩的关键调节因子,但可能在肌肉衰老过程中发生的线粒体细胞器完整性下降中起关键作用。

https://cdn.ncbi.nlm.nih.gov/pmc/blobs/8221/5041117/7bd636688484/srep33944-f1.jpg

文献AI研究员

20分钟写一篇综述,助力文献阅读效率提升50倍。

立即体验

用中文搜PubMed

大模型驱动的PubMed中文搜索引擎

马上搜索

文档翻译

学术文献翻译模型,支持多种主流文档格式。

立即体验