Suppr超能文献

核因子E2相关因子2(NRF2)通过增强RhoA/ROCK信号通路转导促进乳腺癌细胞的增殖和转移。

NRF2 promotes breast cancer cell proliferation and metastasis by increasing RhoA/ROCK pathway signal transduction.

作者信息

Zhang Chao, Wang Hui-Jie, Bao Qi-Chao, Wang Lei, Guo Tian-Kun, Chen Wei-Lin, Xu Li-Li, Zhou Hai-Shan, Bian Jin-Lei, Yang Ying-Rui, Sun Hao-Peng, Xu Xiao-Li, You Qi-Dong

机构信息

Jiangsu Key Laboratory of Drug Design and Optimization, China Pharmaceutical University, Nanjing, 210009, China.

State Key Laboratory of Natural Medicines, China Pharmaceutical University, Nanjing, 210009, China.

出版信息

Oncotarget. 2016 Nov 8;7(45):73593-73606. doi: 10.18632/oncotarget.12435.

Abstract

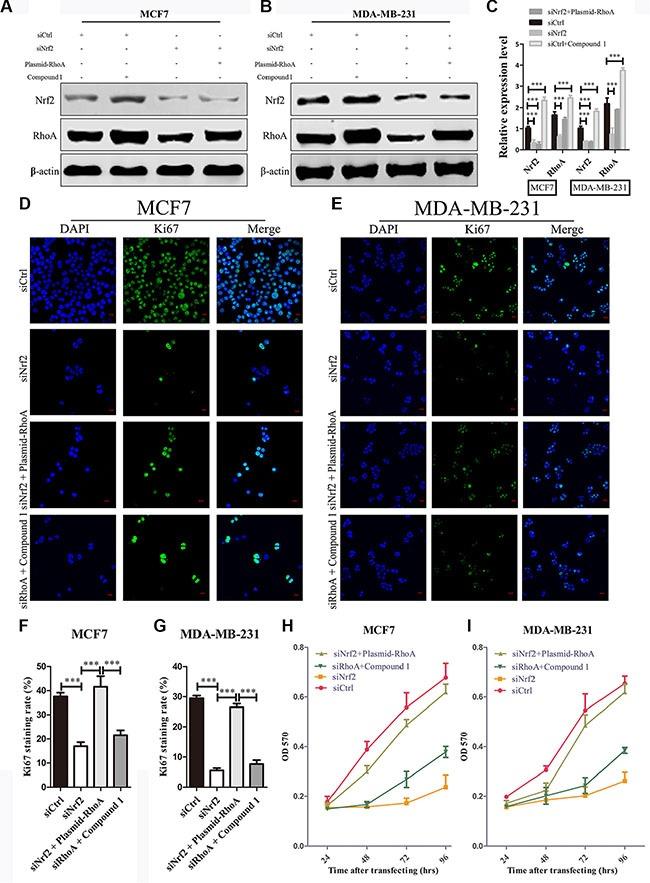
Nuclear factor erythroid 2-related factor (NRF2) is an important transcription factor in oxidative stress regulation. Overexpression of NRF2 is associated with human breast carcinogenesis, and increased NRF2 mRNA levels predict poor patient outcome for breast cancer. However, the mechanisms linking gain of NRF2 expression and poor prognosis in breast cancer are still unclear. Here, we provide evidence that NRF2 deletion inhibits proliferation and metastasis of breast cancer cells by down-regulating RhoA. Restoration of RhoA in MCF7 and MDA-MB-231 cells induced NRF2 knockdown-suppressed cell growth and metastasis in vitro, and NRF2 silencing suppressed stress fiber and focal adhesion formation leading to decreased cell migration and invasion. Mechanistic studies showed that NRF2 binds to the promoter region of estrogen-related receptor α (ERR1) and may function as a silencer. This may enhance RhoA protein stability and lead to RhoA overexpression in breast cancer cell. Our findings indicate that NRF2 silencing-mediated reduction of RhoA expression contributes, at least in part, to the poor outcome of breast cancer patients with high NRF2 expression.

摘要

核因子红细胞2相关因子(NRF2)是氧化应激调节中的一种重要转录因子。NRF2的过表达与人类乳腺癌的发生相关,且NRF2 mRNA水平升高预示着乳腺癌患者的不良预后。然而,NRF2表达增加与乳腺癌预后不良之间的联系机制仍不清楚。在此,我们提供证据表明,NRF2缺失通过下调RhoA抑制乳腺癌细胞的增殖和转移。在MCF7和MDA-MB-231细胞中恢复RhoA可诱导NRF2敲低抑制的细胞生长和体外转移,而NRF2沉默抑制应力纤维和粘着斑形成,导致细胞迁移和侵袭减少。机制研究表明,NRF2与雌激素相关受体α(ERR1)的启动子区域结合,并可能作为一种沉默子发挥作用。这可能增强RhoA蛋白稳定性并导致RhoA在乳腺癌细胞中过表达。我们的研究结果表明,NRF2沉默介导的RhoA表达降低至少部分导致了NRF2高表达的乳腺癌患者的不良预后。

https://cdn.ncbi.nlm.nih.gov/pmc/blobs/d9e8/5342001/7bd50c599f10/oncotarget-07-73593-g001.jpg

文献AI研究员

20分钟写一篇综述,助力文献阅读效率提升50倍。

立即体验

用中文搜PubMed

大模型驱动的PubMed中文搜索引擎

马上搜索

文档翻译

学术文献翻译模型,支持多种主流文档格式。

立即体验