Suppr超能文献

G蛋白偶联受体激酶2(GRK2)通过HDAC6-Pin1轴促进乳腺肿瘤发生。

G Protein-coupled Receptor Kinase 2 (GRK2) Promotes Breast Tumorigenesis Through a HDAC6-Pin1 Axis.

作者信息

Nogués Laura, Reglero Clara, Rivas Verónica, Salcedo Alicia, Lafarga Vanesa, Neves Maria, Ramos Paula, Mendiola Marta, Berjón Alberto, Stamatakis Kostas, Zhou Xiao Zhen, Lu Kun Ping, Hardisson David, Mayor Federico, Penela Petronila

机构信息

Departamento de Biología Molecular, Centro de Biología Molecular "Severo Ochoa" (CSIC-UAM), Universidad Autónoma de Madrid, 28049 Madrid, Spain; Instituto de Investigación Sanitaria La Princesa, 28006 Madrid, Spain; Molecular Oncology and Nutritional Genomics of Cancer, Madrid Institute of Advanced Studies-Food Institute, Universidad Autónoma de Madrid, 28049 Madrid, Spain.

Departamento de Biología Molecular, Centro de Biología Molecular "Severo Ochoa" (CSIC-UAM), Universidad Autónoma de Madrid, 28049 Madrid, Spain; Instituto de Investigación Sanitaria La Princesa, 28006 Madrid, Spain.

出版信息

EBioMedicine. 2016 Nov;13:132-145. doi: 10.1016/j.ebiom.2016.09.030. Epub 2016 Oct 1.

Abstract

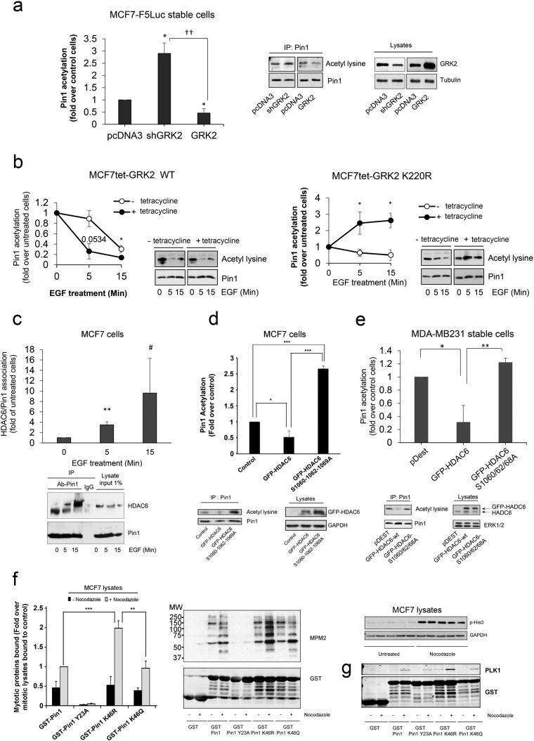
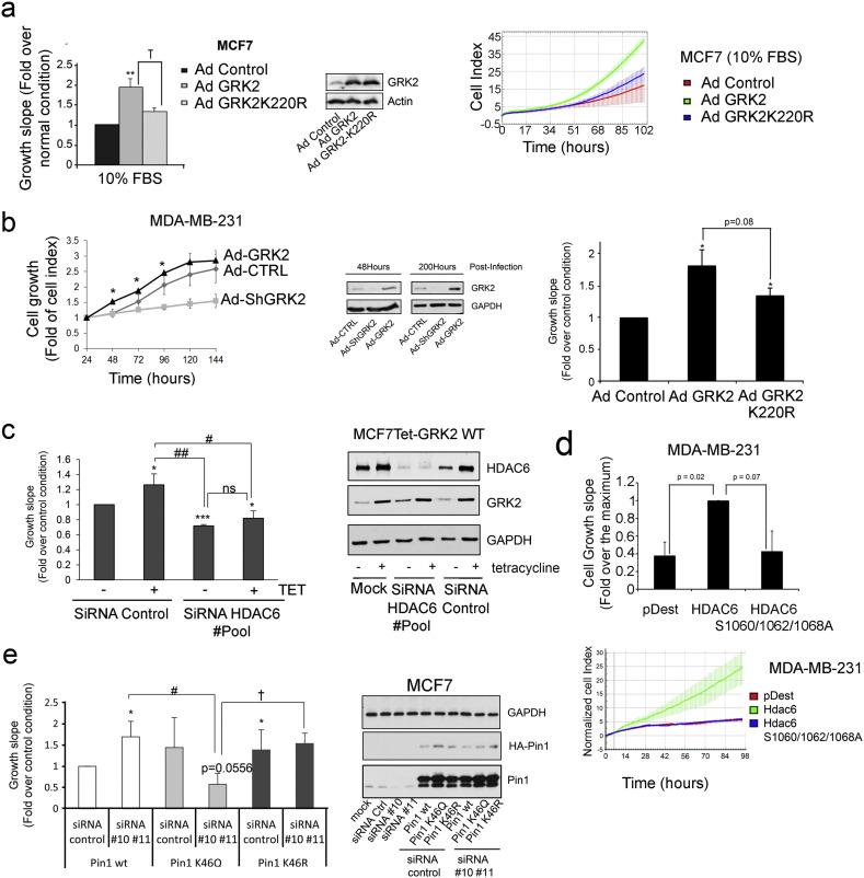
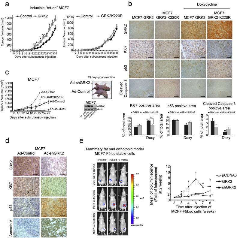
In addition to oncogenic drivers, signaling nodes can critically modulate cancer-related cellular networks to strength tumor hallmarks. We identify G-protein-coupled receptor kinase 2 (GRK2) as a relevant player in breast cancer. GRK2 is up-regulated in breast cancer cell lines, in spontaneous tumors in mice, and in a proportion of invasive ductal carcinoma patients. Increased GRK2 functionality promotes the phosphorylation and activation of the Histone Deacetylase 6 (HDAC6) leading to de-acetylation of the Prolyl Isomerase Pin1, a central modulator of tumor progression, thereby enhancing its stability and functional interaction with key mitotic regulators. Interestingly, a correlation between GRK2 expression and Pin1 levels and de-acetylation status is detected in breast cancer patients. Activation of the HDAC6-Pin1 axis underlies the positive effects of GRK2 on promoting growth factor signaling, cellular proliferation and anchorage-independent growth in both luminal and basal breast cancer cells. Enhanced GRK2 levels promote tumor growth in mice, whereas GRK2 down-modulation sensitizes cells to therapeutic drugs and abrogates tumor formation. Our data suggest that GRK2 acts as an important onco-modulator by strengthening the functionality of key players in breast tumorigenesis such as HDAC6 and Pin1.

摘要

除致癌驱动因素外,信号节点可通过关键调节癌症相关细胞网络来强化肿瘤特征。我们确定G蛋白偶联受体激酶2(GRK2)是乳腺癌中的一个相关因子。GRK2在乳腺癌细胞系、小鼠自发性肿瘤以及部分浸润性导管癌患者中表达上调。GRK2功能增强会促进组蛋白去乙酰化酶6(HDAC6)的磷酸化和激活,导致脯氨酰异构酶Pin1去乙酰化,Pin1是肿瘤进展的核心调节因子,从而增强其稳定性以及与关键有丝分裂调节因子的功能相互作用。有趣的是,在乳腺癌患者中检测到GRK2表达与Pin1水平及去乙酰化状态之间存在相关性。HDAC6-Pin1轴的激活是GRK2对促进管腔型和基底型乳腺癌细胞生长因子信号传导、细胞增殖和非锚定依赖性生长产生积极作用的基础。GRK2水平升高会促进小鼠肿瘤生长,而GRK2下调会使细胞对治疗药物敏感并消除肿瘤形成。我们的数据表明,GRK2通过增强乳腺癌发生过程中关键因子(如HDAC6和Pin1)的功能,发挥重要的肿瘤调节作用。

https://cdn.ncbi.nlm.nih.gov/pmc/blobs/801e/5264252/2fd71fa0b988/fx1.jpg

文献AI研究员

20分钟写一篇综述,助力文献阅读效率提升50倍。

立即体验

用中文搜PubMed

大模型驱动的PubMed中文搜索引擎

马上搜索

文档翻译

学术文献翻译模型,支持多种主流文档格式。

立即体验