Suppr超能文献

全基因组关联数据与相关网络的联合使用揭示了拟南芥初级代谢的关键调控因子。

Combined Use of Genome-Wide Association Data and Correlation Networks Unravels Key Regulators of Primary Metabolism in Arabidopsis thaliana.

作者信息

Wu Si, Alseekh Saleh, Cuadros-Inostroza Álvaro, Fusari Corina M, Mutwil Marek, Kooke Rik, Keurentjes Joost B, Fernie Alisdair R, Willmitzer Lothar, Brotman Yariv

机构信息

Max Planck Institute of Molecular Plant Physiology, Potsdam-Golm, Germany.

MetaSysX GmbH, Potsdam-Golm, Germany.

出版信息

PLoS Genet. 2016 Oct 19;12(10):e1006363. doi: 10.1371/journal.pgen.1006363. eCollection 2016 Oct.

Abstract

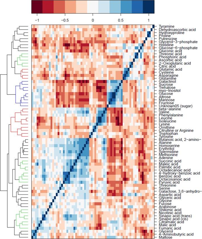
Plant primary metabolism is a highly coordinated, central, and complex network of biochemical processes regulated at both the genetic and post-translational levels. The genetic basis of this network can be explored by analyzing the metabolic composition of genetically diverse genotypes in a given plant species. Here, we report an integrative strategy combining quantitative genetic mapping and metabolite‒transcript correlation networks to identify functional associations between genes and primary metabolites in Arabidopsis thaliana. Genome-wide association study (GWAS) was used to identify metabolic quantitative trait loci (mQTL). Correlation networks built using metabolite and transcript data derived from a previously published time-course stress study yielded metabolite‒transcript correlations identified by covariation. Finally, results obtained in this study were compared with mQTL previously described. We applied a statistical framework to test and compare the performance of different single methods (network approach and quantitative genetics methods, representing the two orthogonal approaches combined in our strategy) with that of the combined strategy. We show that the combined strategy has improved performance manifested by increased sensitivity and accuracy. This combined strategy allowed the identification of 92 candidate associations between structural genes and primary metabolites, which not only included previously well-characterized gene‒metabolite associations, but also revealed novel associations. Using loss-of-function mutants, we validated two of the novel associations with genes involved in tyrosine degradation and in β-alanine metabolism. In conclusion, we demonstrate that applying our integrative strategy to the largely untapped resource of metabolite-transcript associations can facilitate the discovery of novel metabolite-related genes. This integrative strategy is not limited to A. thaliana, but generally applicable to other plant species.

摘要

植物初级代谢是一个高度协调、核心且复杂的生化过程网络,在基因和翻译后水平均受到调控。通过分析给定植物物种中基因多样的基因型的代谢组成,可以探索该网络的遗传基础。在此,我们报告了一种整合策略,该策略结合了数量遗传图谱和代谢物-转录本相关网络,以鉴定拟南芥中基因与初级代谢物之间的功能关联。全基因组关联研究(GWAS)用于鉴定代谢数量性状位点(mQTL)。利用先前发表的时间进程胁迫研究中获得的代谢物和转录本数据构建的相关网络,通过协变产生了代谢物-转录本相关性。最后,将本研究获得的结果与先前描述的mQTL进行了比较。我们应用了一个统计框架来测试和比较不同单一方法(网络方法和数量遗传学方法,代表了我们策略中结合的两种正交方法)与组合策略的性能。我们表明,组合策略具有更高的灵敏度和准确性,表现出更好的性能。这种组合策略使得能够鉴定出92个结构基因与初级代谢物之间的候选关联,这些关联不仅包括先前已充分表征的基因-代谢物关联,还揭示了新的关联。利用功能缺失突变体,我们验证了其中两个与酪氨酸降解和β-丙氨酸代谢相关基因的新关联。总之,我们证明将我们的整合策略应用于代谢物-转录本关联这一尚未充分开发的资源,可以促进新的代谢物相关基因的发现。这种整合策略不仅限于拟南芥,而是普遍适用于其他植物物种。

https://cdn.ncbi.nlm.nih.gov/pmc/blobs/bf37/5070769/f76cf96ecb1e/pgen.1006363.g001.jpg

文献AI研究员

20分钟写一篇综述,助力文献阅读效率提升50倍。

立即体验

用中文搜PubMed

大模型驱动的PubMed中文搜索引擎

马上搜索

文档翻译

学术文献翻译模型,支持多种主流文档格式。

立即体验