Suppr超能文献

小鼠减数分裂过程中同源染色体的配对及程序性DNA双链断裂的有效修复需要含微小染色体维持结构域2(MCMDC2)蛋白。

Alignment of Homologous Chromosomes and Effective Repair of Programmed DNA Double-Strand Breaks during Mouse Meiosis Require the Minichromosome Maintenance Domain Containing 2 (MCMDC2) Protein.

作者信息

Finsterbusch Friederike, Ravindranathan Ramya, Dereli Ihsan, Stanzione Marcello, Tränkner Daniel, Tóth Attila

机构信息

Institute of Physiological Chemistry, Medical Faculty of TU Dresden, Dresden, Germany.

出版信息

PLoS Genet. 2016 Oct 19;12(10):e1006393. doi: 10.1371/journal.pgen.1006393. eCollection 2016 Oct.

Abstract

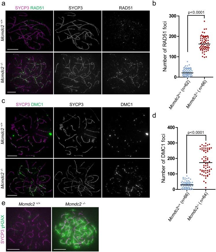
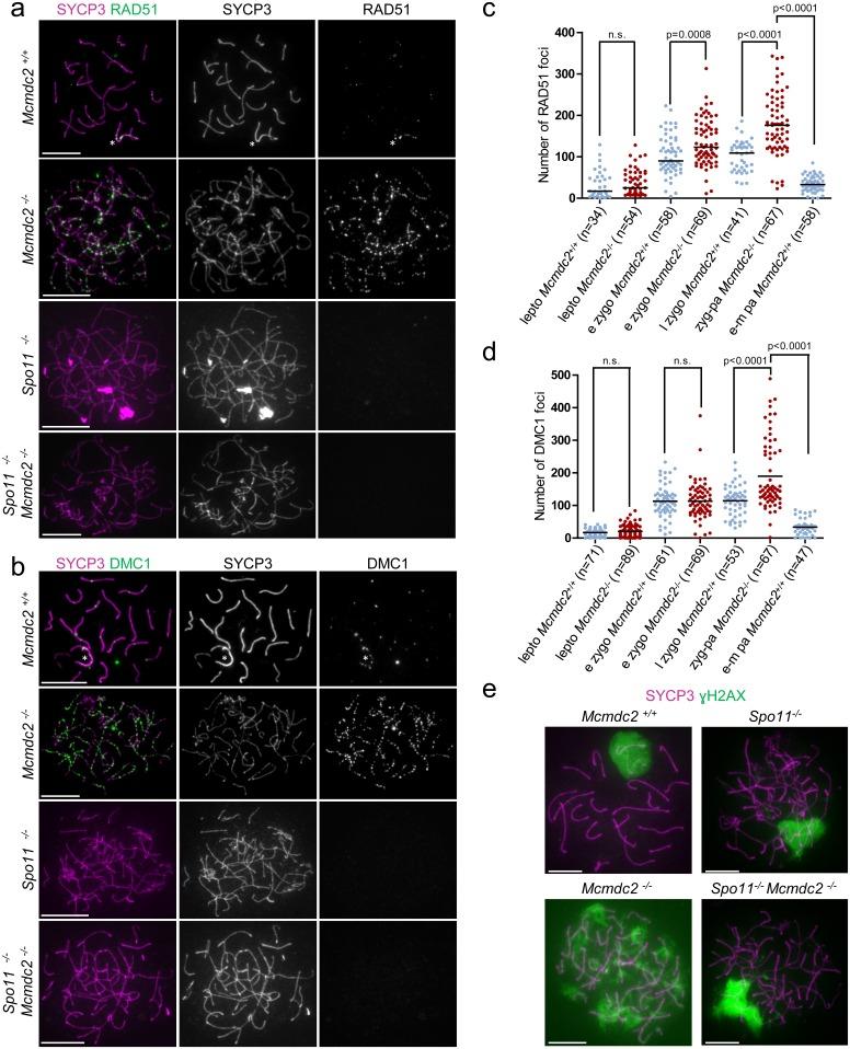
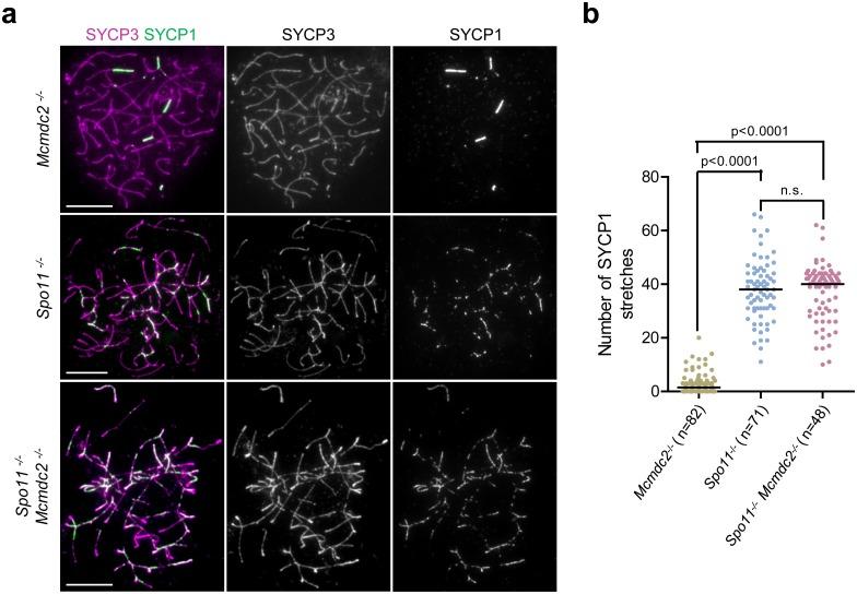
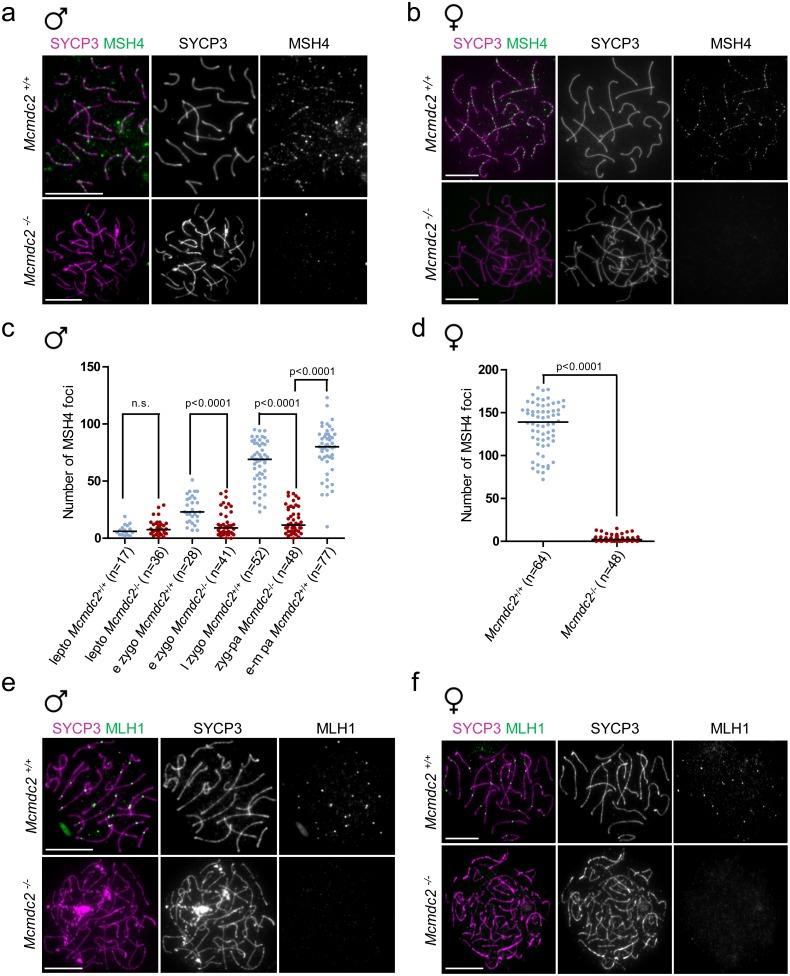
Orderly chromosome segregation during the first meiotic division requires meiotic recombination to form crossovers between homologous chromosomes (homologues). Members of the minichromosome maintenance (MCM) helicase family have been implicated in meiotic recombination. In addition, they have roles in initiation of DNA replication, DNA mismatch repair and mitotic DNA double-strand break repair. Here, we addressed the function of MCMDC2, an atypical yet conserved MCM protein, whose function in vertebrates has not been reported. While we did not find an important role for MCMDC2 in mitotically dividing cells, our work revealed that MCMDC2 is essential for fertility in both sexes due to a crucial function in meiotic recombination. Meiotic recombination begins with the introduction of DNA double-strand breaks into the genome. DNA ends at break sites are resected. The resultant 3-prime single-stranded DNA overhangs recruit RAD51 and DMC1 recombinases that promote the invasion of homologous duplex DNAs by the resected DNA ends. Multiple strand invasions on each chromosome promote the alignment of homologous chromosomes, which is a prerequisite for inter-homologue crossover formation during meiosis. We found that although DNA ends at break sites were evidently resected, and they recruited RAD51 and DMC1 recombinases, these recombinases were ineffective in promoting alignment of homologous chromosomes in the absence of MCMDC2. Consequently, RAD51 and DMC1 foci, which are thought to mark early recombination intermediates, were abnormally persistent in Mcmdc2-/- meiocytes. Importantly, the strand invasion stabilizing MSH4 protein, which marks more advanced recombination intermediates, did not efficiently form foci in Mcmdc2-/- meiocytes. Thus, our work suggests that MCMDC2 plays an important role in either the formation, or the stabilization, of DNA strand invasion events that promote homologue alignment and provide the basis for inter-homologue crossover formation during meiotic recombination.

摘要

在第一次减数分裂过程中,有序的染色体分离需要减数分裂重组,以在同源染色体(同源物)之间形成交叉。微小染色体维持(MCM)解旋酶家族的成员与减数分裂重组有关。此外,它们在DNA复制起始、DNA错配修复和有丝分裂DNA双链断裂修复中发挥作用。在这里,我们研究了MCMDC2的功能,它是一种非典型但保守的MCM蛋白,其在脊椎动物中的功能尚未见报道。虽然我们没有发现MCMDC2在有丝分裂细胞中有重要作用,但我们的研究表明,由于其在减数分裂重组中的关键功能,MCMDC2对两性的生育能力都是必不可少的。减数分裂重组始于将DNA双链断裂引入基因组。断裂位点的DNA末端被切除。产生的3'单链DNA突出端招募RAD51和DMC1重组酶,这些重组酶促进切除的DNA末端对同源双链DNA的侵入。每条染色体上的多次链侵入促进同源染色体的排列,这是减数分裂期间同源物间交叉形成的先决条件。我们发现,尽管断裂位点的DNA末端明显被切除,并且它们招募了RAD51和DMC1重组酶,但在没有MCMDC2的情况下,这些重组酶在促进同源染色体排列方面无效。因此,被认为标记早期重组中间体的RAD51和DMC1焦点在Mcmdc2-/-减数分裂细胞中异常持续存在。重要的是,标记更高级重组中间体的稳定MSH4蛋白的链侵入在Mcmdc2-/-减数分裂细胞中没有有效地形成焦点。因此,我们的研究表明,MCMDC2在促进同源物排列并为减数分裂重组期间同源物间交叉形成提供基础的DNA链侵入事件的形成或稳定中发挥重要作用。

https://cdn.ncbi.nlm.nih.gov/pmc/blobs/46a3/5070785/501c1657ed80/pgen.1006393.g001.jpg

文献AI研究员

20分钟写一篇综述,助力文献阅读效率提升50倍。

立即体验

用中文搜PubMed

大模型驱动的PubMed中文搜索引擎

马上搜索

文档翻译

学术文献翻译模型,支持多种主流文档格式。

立即体验