Suppr超能文献

AGEs 诱导的自噬通过刺激糖尿病中巨噬细胞向 M1 极化为皮肤伤口愈合带来损害。

AGEs Induced Autophagy Impairs Cutaneous Wound Healing via Stimulating Macrophage Polarization to M1 in Diabetes.

机构信息

Department of Burns and Plastic Surgery, Shanghai Ninth People's Hospital, Institute of Traumatic Medicine; Shanghai Jiao Tong University School of Medicine, Shanghai, 201900, China.

Burn and Wound center, First Affiliated Hospital of Wenzhou Medical University, Wenzhou, 325000, China.

出版信息

Sci Rep. 2016 Nov 2;6:36416. doi: 10.1038/srep36416.

Abstract

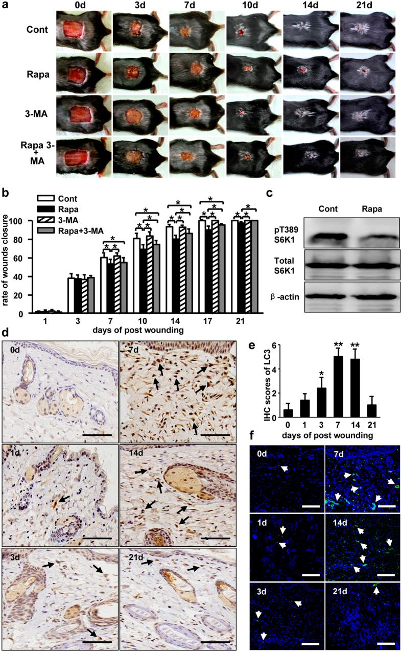
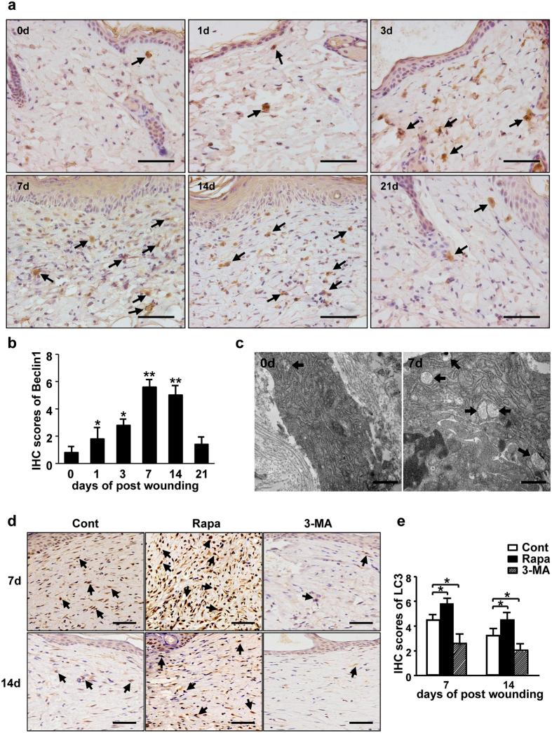
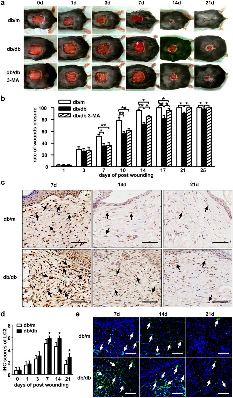
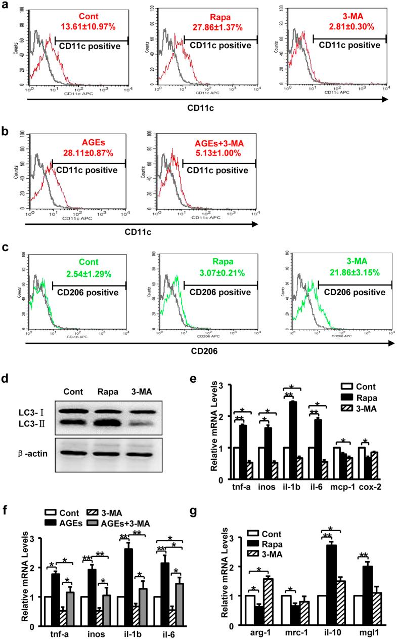
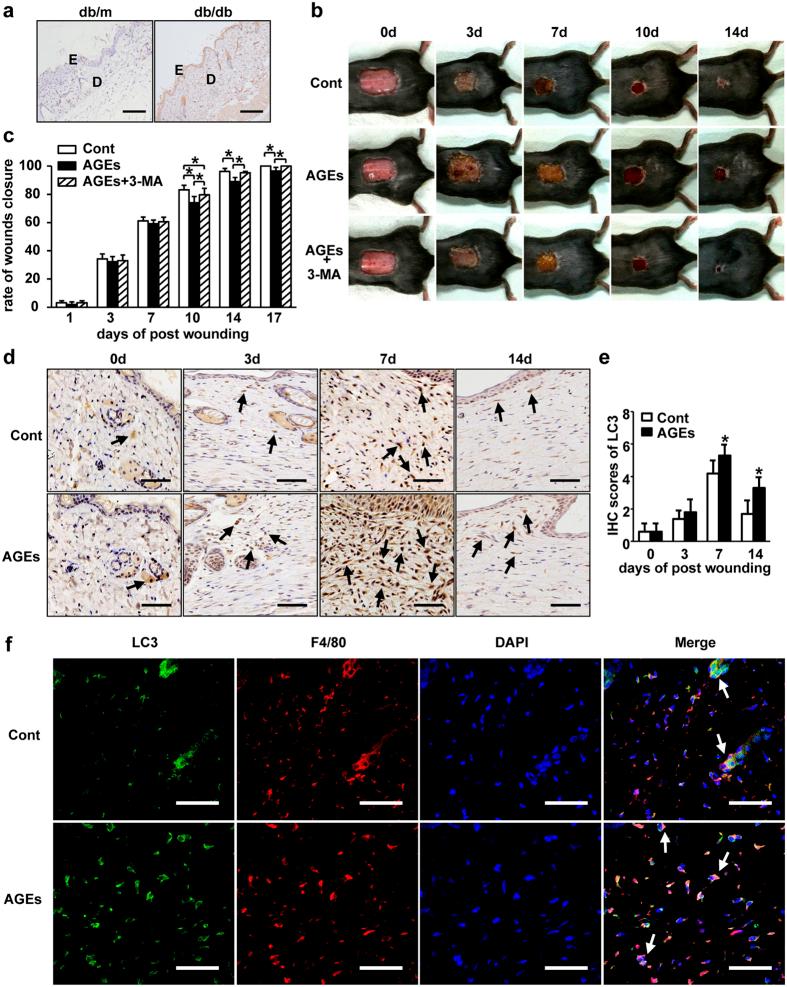
Autophagy is essential in physiological and pathological processes, however, the role of autophagy in cutaneous wound healing and the underlying molecular mechanism remain elusive. We hypothesized that autophagy plays an important role in regulating wound healing. Here, we show that enhanced autophagy negatively impacts on normal cutaneous healing process and is related to chronic wounds as demonstrated by the increased LC3 in diabetic mice skin or patients' chronic wounds. In addition, inhibition of autophagy by 3-MA restores delayed healing in C57BL/6 or db/db mice, demonstrating that autophagy is involved in regulating wound healing. Furthermore, we identify that macrophage is a major cell type underwent autophagy in wounds and increased autophagy induces macrophages polarization into M1 with elevated CD11c population and gene expressions of proinflammatory cytokines. To explore the mechanism underlying autophagy-impaired wound healing, we tested the role of IRF8, a regulator of autophagy, in autophagy-modulated macrophages polarization. IRF8 activation is up-regulating autophagy and M1 polarization of macrophages after AGEs (advanced glycation endproducts) treatment, blocking the IRF8 with shIRF8 inhibits autophagic activity and M1 polarization. In summary, this study elucidates that AGEs induces autophagy and modulates macrophage polarization to M1 via IRF8 activation in impairment of cutaneous wound healing.

摘要

自噬在生理和病理过程中是必不可少的,然而,自噬在皮肤伤口愈合中的作用及其潜在的分子机制仍不清楚。我们假设自噬在调节伤口愈合中起着重要作用。在这里,我们表明增强的自噬对正常皮肤愈合过程有负面影响,并且与慢性伤口有关,如糖尿病小鼠皮肤或患者慢性伤口中的 LC3 增加所证明的那样。此外,3-MA 通过抑制自噬恢复 C57BL/6 或 db/db 小鼠的延迟愈合,表明自噬参与调节伤口愈合。此外,我们确定巨噬细胞是伤口中经历自噬的主要细胞类型,并且增加的自噬诱导巨噬细胞向 M1 极化,CD11c 群体增加,促炎细胞因子的基因表达增加。为了探索自噬损伤性伤口愈合的机制,我们测试了自噬调节剂 IRF8 在自噬调节的巨噬细胞极化中的作用。AGEs(糖基化终产物)处理后,IRF8 的激活上调自噬和巨噬细胞的 M1 极化,用 shIRF8 阻断 IRF8 抑制自噬活性和 M1 极化。总之,这项研究阐明了 AGEs 通过激活 IRF8 诱导自噬,并通过自噬调节巨噬细胞向 M1 极化,从而损害皮肤伤口愈合。

https://cdn.ncbi.nlm.nih.gov/pmc/blobs/dbfc/5090347/97962a646ced/srep36416-f1.jpg

文献AI研究员

20分钟写一篇综述,助力文献阅读效率提升50倍。

立即体验

用中文搜PubMed

大模型驱动的PubMed中文搜索引擎

马上搜索

文档翻译

学术文献翻译模型,支持多种主流文档格式。

立即体验