Suppr超能文献

半胱天冬酶-3对SASH1的激活和切割介导了细胞凋亡反应。

Activation and cleavage of SASH1 by caspase-3 mediates an apoptotic response.

作者信息

Burgess Joshua T, Bolderson Emma, Adams Mark N, Baird Anne-Marie, Zhang Shu-Dong, Gately Kathy A, Umezawa Kazuo, O'Byrne Kenneth J, Richard Derek J

机构信息

Cancer and Ageing Program, Institute of Health and Biomedical Innovation at the Translational Research Institute (TRI), Queensland University of Technology (QUT) and Princess Alexandra Hospital, Level 6, Translational Research Institute, Brisbane, QLD, Australia.

Princess Alexandra Hospital, Ipswich Road, Woolloongabba, Brisbane, QLD 4102, Australia.

出版信息

Cell Death Dis. 2016 Nov 10;7(11):e2469. doi: 10.1038/cddis.2016.364.

Abstract

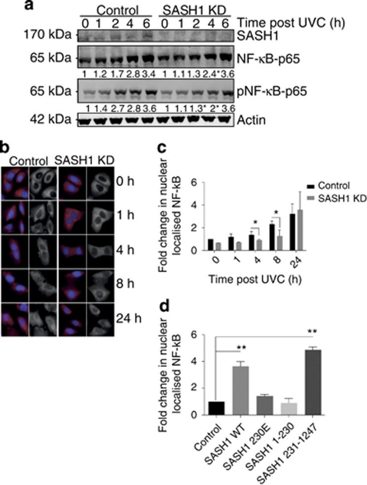
Apoptosis is a highly regulated cellular process that functions to remove undesired cells from multicellular organisms. This pathway is often disrupted in cancer, providing tumours with a mechanism to avoid cell death and promote growth and survival. The putative tumour suppressor, SASH1 (SAM and SH3 domain containing protein 1), has been previously implicated in the regulation of apoptosis; however, the molecular role of SASH1 in this process is still unclear. In this study, we demonstrate that SASH1 is cleaved by caspase-3 following UVC-induced apoptosis. Proteolysis of SASH1 enables the C-terminal fragment to translocate from the cytoplasm to the nucleus where it associates with chromatin. The overexpression of wild-type SASH1 or a cleaved form of SASH1 representing amino acids 231-1247 leads to an increase in apoptosis. Conversely, mutation of the SASH1 cleavage site inhibits nuclear translocation and prevents the initiation of apoptosis. SASH1 cleavage is also required for the efficient translocation of the transcription factor nuclear factor-κB (NF-κB) to the nucleus. The use of the NF-κB inhibitor DHMEQ demonstrated that the effect of SASH1 on apoptosis was dependent on NF-κB, indicating a codependence between SASH1 and NF-κB for this process.

摘要

细胞凋亡是一种高度受调控的细胞过程,其功能是从多细胞生物体中清除不需要的细胞。该途径在癌症中常被破坏,为肿瘤提供了一种避免细胞死亡并促进生长和存活的机制。假定的肿瘤抑制因子SASH1(含SAM和SH3结构域蛋白1)先前已被证明与细胞凋亡的调控有关;然而,SASH1在这一过程中的分子作用仍不清楚。在本研究中,我们证明在紫外线C诱导的细胞凋亡后,SASH1被半胱天冬酶-3切割。SASH1的蛋白水解使C末端片段从细胞质转移到细胞核,在细胞核中它与染色质结合。野生型SASH1或代表氨基酸231-1247的SASH1切割形式的过表达导致细胞凋亡增加。相反,SASH1切割位点的突变抑制核转位并阻止细胞凋亡的启动。SASH1切割也是转录因子核因子-κB(NF-κB)有效转位到细胞核所必需的。使用NF-κB抑制剂DHMEQ表明,SASH1对细胞凋亡的影响依赖于NF-κB,表明在这一过程中SASH1和NF-κB之间存在相互依赖关系。

https://cdn.ncbi.nlm.nih.gov/pmc/blobs/ba82/5260870/f079323e2c1d/cddis2016364f1.jpg

文献AI研究员

20分钟写一篇综述,助力文献阅读效率提升50倍。

立即体验

用中文搜PubMed

大模型驱动的PubMed中文搜索引擎

马上搜索

文档翻译

学术文献翻译模型,支持多种主流文档格式。

立即体验