Suppr超能文献

鳞状细胞癌通过诱导共表达PD-1和LAG-3抑制性受体的CD8+ T细胞的慢性激活和耗竭来逃避免疫监视。

Squamous cell carcinomas escape immune surveillance via inducing chronic activation and exhaustion of CD8+ T Cells co-expressing PD-1 and LAG-3 inhibitory receptors.

作者信息

Mishra Ameet K, Kadoishi Tanya, Wang Xiaoguang, Driver Emily, Chen Zhangguo, Wang Xiao-Jing, Wang Jing H

机构信息

Department of Immunology and Microbiology, University of Colorado, Anschutz Medical Campus, Aurora, CO 80045, USA.

Department of Pathology, University of Colorado, Anschutz Medical Campus, Aurora, CO 80045, USA.

出版信息

Oncotarget. 2016 Dec 6;7(49):81341-81356. doi: 10.18632/oncotarget.13228.

Abstract

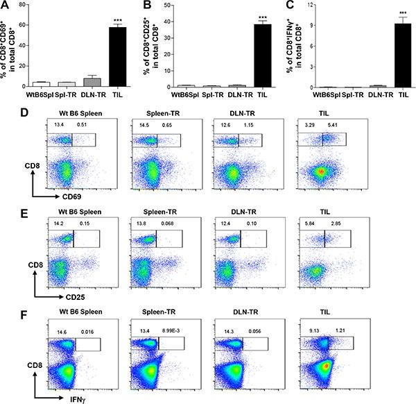
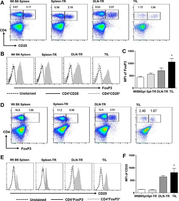
Squamous cell carcinoma (SCC) is the second commonest type of skin cancer. Moreover, about 90% of head and neck cancers are SCCs. SCCs develop at a significantly higher rate under chronic immunosuppressive conditions, implicating a role of immune surveillance in controlling SCCs. It remains largely unknown how SCCs evade immune recognition. Here, we established a mouse model by injecting tumor cells derived from primary SCCs harboring KrasG12D mutation and Smad4 deletion into wild-type (wt) or CD8-/- recipients. We found comparable tumor growth between wt and CD8-/- recipients, indicating a complete escape of CD8+ T cell-mediated anti-tumor responses by these SCCs. Mechanistically, CD8+ T cells apparently were not defective in infiltrating tumors given their relatively increased percentage among tumor infiltrating lymphocytes (TILs). CD8+ TILs exhibited phenotypes of chronic activation and exhaustion, including overexpression of activation markers, co-expression of programmed cell death 1 (PD-1) and lymphocyte activation gene-3 (LAG-3), as well as TCRβ downregulation. Among CD4+ TILs, T regulatory cells (Tregs) were preferentially expanded. Contradictory to prior findings in melanoma, Treg expansion was independent of CD8+ T cells in our SCC model. Unexpectedly, CD8+ T cells were required for promoting NK cell infiltration within SCCs. Furthermore, we uncovered AKT-dependent lymphocyte-induced PD-L1 upregulation on SCCs, which was contributed greatly by combinatorial effects of CD8+ T and NK cells. Lastly, dual blockade of PD-1 and LAG-3 inhibited the tumor growth of SCCs. Thus, our findings identify novel immune evasion mechanisms of SCCs and suggest that immunosuppressive mechanisms operate in a cancer-type specific and context-dependent manner.

摘要

鳞状细胞癌(SCC)是第二常见的皮肤癌类型。此外,约90%的头颈癌为SCC。在慢性免疫抑制条件下,SCC的发生速率显著更高,这表明免疫监视在控制SCC中发挥作用。SCC如何逃避免疫识别在很大程度上仍然未知。在此,我们通过将携带KrasG12D突变和Smad4缺失的原发性SCC来源的肿瘤细胞注射到野生型(wt)或CD8基因敲除(CD8-/-)受体小鼠中,建立了一个小鼠模型。我们发现wt受体小鼠和CD8-/-受体小鼠之间的肿瘤生长情况相当,这表明这些SCC能够完全逃避CD8+ T细胞介导的抗肿瘤反应。从机制上讲,鉴于CD8+ T细胞在肿瘤浸润淋巴细胞(TILs)中的百分比相对增加,其浸润肿瘤的能力显然没有缺陷。CD8+ TILs表现出慢性激活和耗竭的表型,包括激活标志物的过度表达、程序性细胞死亡1(PD-1)和淋巴细胞激活基因-3(LAG-3)的共表达以及TCRβ下调。在CD4+ TILs中,调节性T细胞(Tregs)优先扩增。与先前在黑色素瘤中的发现相反,在我们的SCC模型中,Treg扩增独立于CD8+ T细胞。出乎意料的是,促进NK细胞浸润SCC需要CD8+ T细胞。此外,我们发现SCC上存在AKT依赖性的淋巴细胞诱导的PD-L-1上调,这在很大程度上是由CD8+ T细胞和NK细胞的联合作用促成的。最后,双重阻断PD-1和LAG-3可抑制SCC的肿瘤生长。因此,我们的研究结果确定了SCC新的免疫逃逸机制,并表明免疫抑制机制以癌症类型特异性和背景依赖性方式发挥作用。

https://cdn.ncbi.nlm.nih.gov/pmc/blobs/33de/5340255/8b50a0d347d0/oncotarget-07-81341-g001.jpg

文献AI研究员

20分钟写一篇综述,助力文献阅读效率提升50倍。

立即体验

用中文搜PubMed

大模型驱动的PubMed中文搜索引擎

马上搜索

文档翻译

学术文献翻译模型,支持多种主流文档格式。

立即体验