Suppr超能文献

JAZF1-SUZ12融合蛋白在人子宫内膜间质肿瘤发生过程中破坏PRC2复合物并损害染色质抑制作用。

The JAZF1-SUZ12 fusion protein disrupts PRC2 complexes and impairs chromatin repression during human endometrial stromal tumorogenesis.

作者信息

Ma Xianyong, Wang Jinglan, Wang Jianhui, Ma Charles X, Gao Xiaobin, Patriub Vytas, Sklar Jeffrey L

机构信息

Department of Pathology, Yale University School of Medicine, New Haven, CT, USA.

University of Connecticut School of Medicine, Farmington, CT, USA.

出版信息

Oncotarget. 2017 Jan 17;8(3):4062-4078. doi: 10.18632/oncotarget.13270.

Abstract

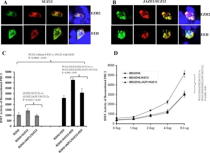
The Polycomb repressive complex 2 (PRC2), which contains three core proteins EZH2, EED and SUZ12, controls chromatin compaction and transcription repression through trimethylation of lysine 27 on histone 3. The (7;17)(p15;q21) chromosomal translocation present in most cases of endometrial stromal sarcomas (ESSs) results in the in-frame fusion of the JAZF1 and SUZ12 genes. We have investigated whether and how the fusion protein JAZF1-SUZ12 functionally alters PRC2. We found that the fusion protein exists at high levels in ESS containing the t(7;17). Co-transient transfection assay indicated JAZF1-SUZ12 destabilized PRC2 components EZH2 and EED, resulting in decreased histone methyl transferase (HMT) activity, which was confirmed by in vitro studies using reconstituted PRC2 and nucleosome array substrates. We also demonstrated the PRC2 containing the fusion protein decreased the binding affinity to target chromatin loci. In addition, we found that trimethylation of H3K27 was decreased in ESS samples with the t(7;17), but there was no detectable change in H3K9 in these tissues. Moreover, re-expression of SUZ12 in Suz12 (-/-) ES cells rescued the neuronal differentiation while the fusion protein failed to restore this function and enhanced cell proliferation. In summary, our studies reveal that JAZF1-SUZ12 fusion protein disrupts the PRC2 complex, abolishes HMT activity and subsequently activates chromatin/genes normally repressed by PRC2. Such dyesfunction of PRC2 inhibits normal neural differentiation of ES cell and increases cell proliferation. Related changes induced by the JAZF-SUZ12 protein in endometrial stromal cells may explain the oncogenic effect of the t(7;17) in ESS.

摘要

多梳抑制复合物2(PRC2)包含三种核心蛋白EZH2、EED和SUZ12,它通过组蛋白3赖氨酸27的三甲基化来控制染色质浓缩和转录抑制。大多数子宫内膜间质肉瘤(ESS)病例中存在的(7;17)(p15;q21)染色体易位导致JAZF1和SUZ12基因的读码框内融合。我们研究了融合蛋白JAZF1-SUZ12是否以及如何在功能上改变PRC2。我们发现融合蛋白在含有t(7;17)的ESS中高水平存在。共瞬时转染试验表明JAZF1-SUZ12使PRC2组分EZH2和EED不稳定,导致组蛋白甲基转移酶(HMT)活性降低,这通过使用重组PRC2和核小体阵列底物的体外研究得到证实。我们还证明含有融合蛋白的PRC2降低了与靶染色质位点的结合亲和力。此外,我们发现具有t(7;17)的ESS样本中H3K27的三甲基化减少,但这些组织中H3K9没有可检测到的变化。此外,在Suz12(-/-)ES细胞中重新表达SUZ12可挽救神经元分化,而融合蛋白未能恢复此功能并增强细胞增殖。总之,我们的研究表明JAZF1-SUZ12融合蛋白破坏PRC2复合物,消除HMT活性,随后激活通常由PRC2抑制的染色质/基因。PRC2的这种功能障碍抑制ES细胞的正常神经分化并增加细胞增殖。JAZF-SUZ12蛋白在子宫内膜间质细胞中诱导的相关变化可能解释了t(7;17)在ESS中的致癌作用。

https://cdn.ncbi.nlm.nih.gov/pmc/blobs/70d1/5354813/9659420ddd2e/oncotarget-08-4062-g001.jpg

文献AI研究员

20分钟写一篇综述,助力文献阅读效率提升50倍。

立即体验

用中文搜PubMed

大模型驱动的PubMed中文搜索引擎

马上搜索

文档翻译

学术文献翻译模型,支持多种主流文档格式。

立即体验