Suppr超能文献

背角中间神经元衍生的Netrin-4通过Unc5B促成慢性疼痛中的脊髓敏化。

Dorsal horn interneuron-derived Netrin-4 contributes to spinal sensitization in chronic pain via Unc5B.

作者信息

Hayano Yasufumi, Takasu Keiko, Koyama Yoshihisa, Yamada Moe, Ogawa Koichi, Minami Kazuhisa, Asaki Toshiyuki, Kitada Kazuhiro, Kuwabara Satoshi, Yamashita Toshihide

机构信息

Department of Molecular Neuroscience, Graduate School of Medicine, Osaka University, Suita, Osaka 565-0871, Japan.

Pain and Neuroscience, Discovery Research Laboratory for Core Therapeutic Areas, Shionogi & Co., Ltd., Toyonaka, Osaka 561-0825, Japan.

出版信息

J Exp Med. 2016 Dec 12;213(13):2949-2966. doi: 10.1084/jem.20160877. Epub 2016 Nov 17.

Abstract

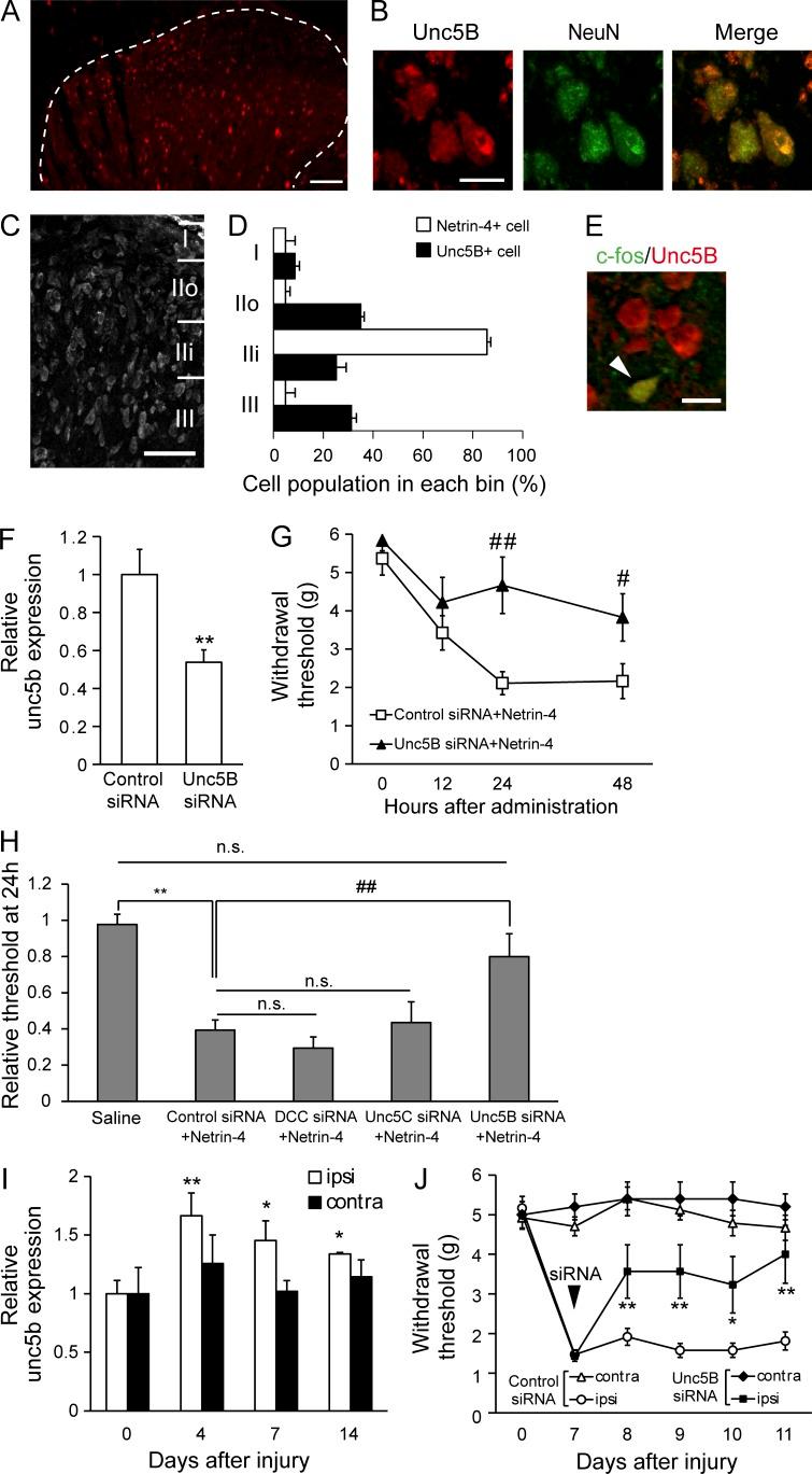
Because of the incomplete understanding of the molecular mechanisms that underlie chronic pain, the currently available treatments for this type of pain remain inefficient. In this study, we show that Netrin-4, a member of the axon guidance molecule family, was expressed in dorsal horn inner lamina II excitatory interneurons in the rat spinal cord. A similar expression pattern for Netrin-4 was also observed in human spinal cord. Behavioral analysis revealed that tactile and heat hyperalgesia after peripheral nerve injury or inflammation were abolished in Netrin-4-mutant rats. Transient suppression of Netrin-4 or its receptor Unc5B after injury could also prevent allodynia. Conversely, intrathecal administration of Netrin-4 protein to naive rats enhanced excitatory synaptic transmission in the dorsal horn and induced allodynia, suggesting that Netrin-4 is involved in spinal sensitization. Furthermore, the Unc5B receptor and subsequent activation of the tyrosine phosphatase SHP2 mediated Netrin-4-induced pain signaling in the spinal cord. These results identify Netrin-4 as a novel protein regulating spinal sensitization leading to chronic pain. Our findings provide evidence for the function of Netrin in the adult nervous system, as well as a previously unknown function in inducing pain signals from dorsal horn interneurons.

摘要

由于对慢性疼痛潜在分子机制的理解不完整,目前针对这类疼痛的治疗方法仍然效果不佳。在本研究中,我们发现轴突导向分子家族成员Netrin-4在大鼠脊髓背角内层II兴奋性中间神经元中表达。在人类脊髓中也观察到了类似的Netrin-4表达模式。行为分析表明,Netrin-4突变大鼠在周围神经损伤或炎症后触觉和热痛觉过敏消失。损伤后短暂抑制Netrin-4或其受体Unc5B也可预防异常性疼痛。相反,向未处理的大鼠鞘内注射Netrin-4蛋白可增强背角的兴奋性突触传递并诱发异常性疼痛,这表明Netrin-4参与脊髓敏化。此外,Unc5B受体以及随后酪氨酸磷酸酶SHP2的激活介导了Netrin-4在脊髓中诱导的疼痛信号传导。这些结果确定Netrin-4是一种调节脊髓敏化导致慢性疼痛的新型蛋白质。我们的研究结果为Netrin在成体神经系统中的功能提供了证据,以及其在诱导背角中间神经元疼痛信号方面以前未知的功能。

https://cdn.ncbi.nlm.nih.gov/pmc/blobs/0404/5154943/b8b99035b285/JEM_20160877_Fig1.jpg

文献AI研究员

20分钟写一篇综述,助力文献阅读效率提升50倍。

立即体验

用中文搜PubMed

大模型驱动的PubMed中文搜索引擎

马上搜索

文档翻译

学术文献翻译模型,支持多种主流文档格式。

立即体验