Suppr超能文献

培养的人骨膜来源细胞可通过骨形态发生蛋白信号传导,以过氧化物酶体增殖物激活受体γ介导的方式分化为成骨细胞。

Cultured Human Periosteum-Derived Cells Can Differentiate into Osteoblasts in a Perioxisome Proliferator-Activated Receptor Gamma-Mediated Fashion via Bone Morphogenetic Protein signaling.

作者信息

Chung Jin-Eun, Park Jin-Ho, Yun Jeong-Won, Kang Young-Hoon, Park Bong-Wook, Hwang Sun-Chul, Cho Yeong-Cheol, Sung Iel-Yong, Woo Dong Kyun, Byun June-Ho

机构信息

Department of Oral and Maxillofacial Surgery, Gyeongsang National University School of Medicine and Gyeongsang National University Hospital, Institute of Health Sciences, Gyeongsang National University, Jinju 660-702, Republic of Korea.

Department of Orthopaedic Surgery, Institute of Health Sciences, Gyeongsang National University School of Medicine, Jinju, Republic of Korea.

出版信息

Int J Med Sci. 2016 Oct 17;13(11):806-818. doi: 10.7150/ijms.16484. eCollection 2016.

Abstract

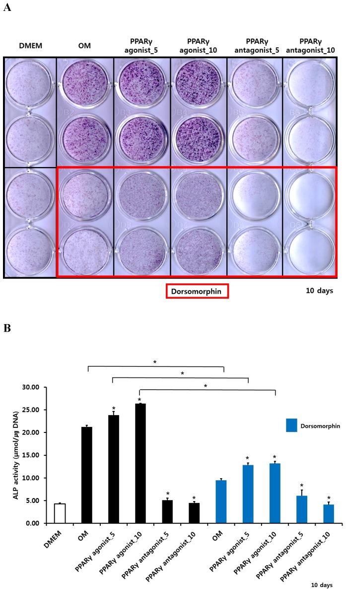
The differentiation of mesenchymal stem cells towards an osteoblastic fate depends on numerous signaling pathways, including activation of bone morphogenetic protein (BMP) signaling components. Commitment to osteogenesis is associated with activation of osteoblast-related signal transduction, whereas inactivation of this signal transduction favors adipogenesis. BMP signaling also has a critical role in the processes by which mesenchymal stem cells undergo commitment to the adipocyte lineage. In our previous study, we demonstrated that an agonist of the perioxisome proliferator-activated receptor γ (PPARγ), a master regulator of adipocyte differentiation, stimulates osteoblastic differentiation of cultured human periosteum-derived cells. In this study, we used dorsomorphin, a selective small molecule inhibitor of BMP signaling, to investigate whether BMP signaling is involved in the positive effects of PPARγ agonists on osteogenic phenotypes of cultured human periosteum-derived cells. Both histochemical detection and bioactivity of ALP were clearly increased in the periosteum-derived cells treated with the PPARγ agonist at day 10 of culture. Treatment with the PPARγ agonist also caused an increase in alizarin red S staining and calcium content in the periosteum-derived osteoblasts at 2 and 3 weeks of culture. In contrast, dorsomorphin markedly decreased ALP activity, alizarin red S staining and calcium content in both the cells treated with PPARγ agonist and the cells cultured in osteogenic induction media without PPARγ agonist during the culture period. In addition, the PPARγ agonist clearly increased osteogenic differentiation medium-induced BMP-2 upregulation in the periosteum-derived osteoblastic cells at 2 weeks of culture as determined by quantitative reverse transcriptase polymerase chain reaction (RT-PCR), immunoblotting, and immunocytochemical analyses. Although further study will be needed to clarify the mechanisms of PPARγ-regulated osteogenesis, our results suggest that the positive effects of a PPARγ agonist on the osteogenic phenotypes of cultured human periosteum-derived cells seem to be dependent on BMP signaling.

摘要

间充质干细胞向成骨细胞命运的分化取决于众多信号通路,包括骨形态发生蛋白(BMP)信号成分的激活。成骨的定向分化与成骨细胞相关信号转导的激活有关,而这种信号转导的失活则有利于脂肪生成。BMP信号在间充质干细胞向脂肪细胞谱系定向分化的过程中也起着关键作用。在我们之前的研究中,我们证明了过氧化物酶体增殖物激活受体γ(PPARγ)的激动剂,一种脂肪细胞分化的主要调节因子,可刺激培养的人骨膜来源细胞的成骨分化。在本研究中,我们使用了BMP信号的选择性小分子抑制剂 dorsomorphin,以研究BMP信号是否参与PPARγ激动剂对培养的人骨膜来源细胞成骨表型的积极作用。在培养第10天时,用PPARγ激动剂处理的骨膜来源细胞中,碱性磷酸酶(ALP)的组织化学检测和生物活性均明显增加。在培养2周和3周时,用PPARγ激动剂处理也导致骨膜来源的成骨细胞中茜素红S染色和钙含量增加。相比之下,在培养期间,dorsomorphin显著降低了用PPARγ激动剂处理的细胞以及在无PPARγ激动剂的成骨诱导培养基中培养的细胞中的ALP活性、茜素红S染色和钙含量。此外,通过定量逆转录聚合酶链反应(RT-PCR)、免疫印迹和免疫细胞化学分析确定,在培养2周时,PPARγ激动剂明显增加了骨膜来源的成骨细胞中由成骨分化培养基诱导的BMP-2上调。尽管需要进一步研究来阐明PPARγ调节成骨的机制,但我们的结果表明,PPARγ激动剂对培养的人骨膜来源细胞成骨表型的积极作用似乎依赖于BMP信号。

https://cdn.ncbi.nlm.nih.gov/pmc/blobs/90cd/5118751/9c0f826237e4/ijmsv13p0806g001.jpg

文献AI研究员

20分钟写一篇综述,助力文献阅读效率提升50倍。

立即体验

用中文搜PubMed

大模型驱动的PubMed中文搜索引擎

马上搜索

文档翻译

学术文献翻译模型,支持多种主流文档格式。

立即体验